网站首页  词典首页


请输入您要查询的字词:

 

字词 模具组成
类别 中英文字词句释义及详细解析
释义

模具组成


注塑模具的结构由注射机的类型和塑件的结构所决定。塑件结构由于其使用要求的不同而千变万化,导致注塑模具的结构形式多种多样。但把各种类型的注塑模具加以分析归纳,每套注塑模具可由若干职能部分组成,且它们在不同的注塑模具中起着相同的作用。根据模具中各部分作用的不同,一套注塑模具可以分成以下几个部分:

(1)成型零部件赋予成型材料形状和尺寸的零件,即构成模腔的零件。通常由型芯、型腔、以及螺纹型芯或型环、镶块等组成。

(2)浇注系统注射机的喷嘴与模腔连接与过渡的通道。由主流道、分流道、浇口和冷料井组成。

(3)导向部件用来保证模具的动模和定模在模具闭合时的准确定位,有时也用来保证脱模机构的运动灵活平稳。通常由导柱和导套组成。

(4)脱模机构实现塑件脱模的装置。其结构形式很多,最常用的有推杆、推管和推板等脱模结构。

(5)分型抽芯机构对于有侧孔和侧凸凹的塑件,在塑件被推出之前,模具必须先进行侧向抽芯或分型,方能顺利脱模,广义来讲,它也是实现塑件脱模的装置。

(6)温度调节系统为了满足塑料成型工艺对模具温度的要求,需要温度调节系统对模具温度进行调节。

(7)排气系统为了将型腔内的气体排出,通常在模具的分型面上设置排气槽。对于小型塑件,因排气量不大,可直接利用分型面排气。许多模具的推杆或型芯与模板的配合间隙均可起到排气的作用,可不必另外开设排气槽。

(8)其它零部件包括支承、固定零件,定位和限位零件等。

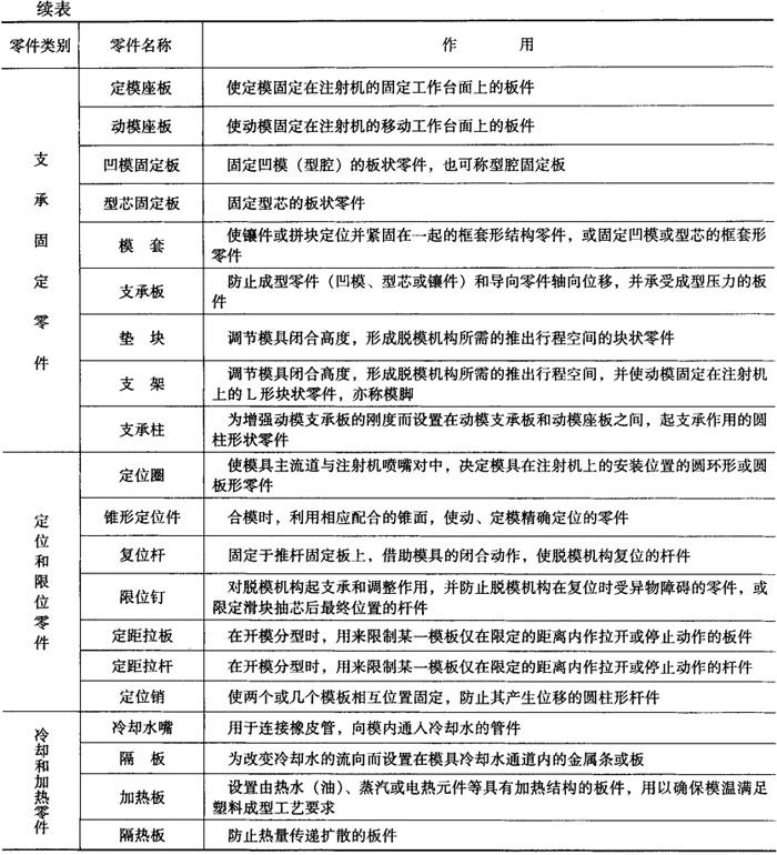
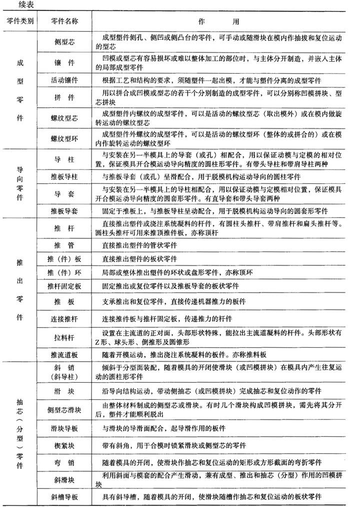
注塑模具常用零件的名称及作用见表4-1。

表4-1 注塑模常用零件名称及作用

随便看

 

离鸟网收录3541549条中英文词条,其功能与新华字典、现代汉语词典、牛津高阶英汉词典等各类中英文词典类似,基本涵盖了全部常用中英文字词句的读音、释义及用法,是语言学习和写作的有利工具。

 

Copyright © 2004-2024 vtrois.com All Rights Reserved
更新时间:2026/4/9 14:40:58