网站首页  词典首页


请输入您要查询的字词:

 

字词 水处理的目的与方法
类别 中英文字词句释义及详细解析
释义

水处理的目的与方法


水处理的主要目的,归结起来主要有:

①保持水质的稳定性和一致性;

②去除水中的悬浮物及胶体等杂质;

③去除有机物,以消除异臭、异味和脱色;

④将水的碱度降至规定的限度以下;

⑤去除微生物,使微生物指标符合饮用水卫生标准。

此外,根据需要,还要去除水中的铁、锰化合物和溶解于水中的气体。

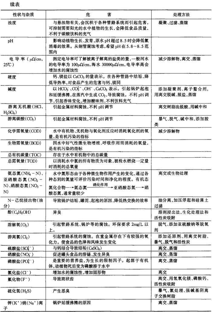
水的处理方法有澄清净化、软化、消毒与杀菌等。水的性状与杂质引起的危害和处理方法参见表1-1-9。

表1-1-9 水的性状与杂质引起的危害和处理方法

随便看

 

离鸟网收录3541549条中英文词条,其功能与新华字典、现代汉语词典、牛津高阶英汉词典等各类中英文词典类似,基本涵盖了全部常用中英文字词句的读音、释义及用法,是语言学习和写作的有利工具。

 

Copyright © 2004-2024 vtrois.com All Rights Reserved
更新时间:2026/4/8 23:14:26