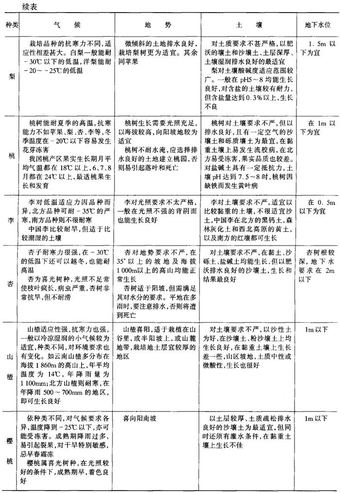
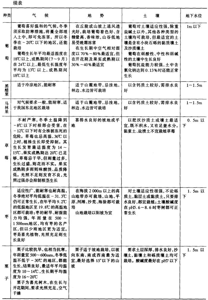
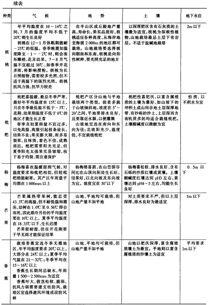
(一)果树基地的选择
果树基地选择条件参见表2-1-1。
表2-1-1 果树基地选择条件






(二)果树栽培技术
主要果树栽培技术见表2-1-2,果树株行距及每亩株数查对见表2-1-3。
表2-1-2 主要果树栽培技术



注:1亩=666.6m2。
表2-1-3 果树株行距每亩株数查对表 单位:m

(三)农药毒性及其使用
常用农药的性状及使用简介见表2-1-4和表2-1-5。
表2-1-4 常用农药性状和毒性参考表


注:除注明外,均以大白鼠为试验动物;LD50为致死50%所需的剂量。
表2-1-5 常用农药使用简介


(四)植物生长激素和营养素的应用
植物生长激素和营养素在水果栽培方面的应用见表2-1-6。
表2-1-6 植物生长激素对水果栽培的应用

