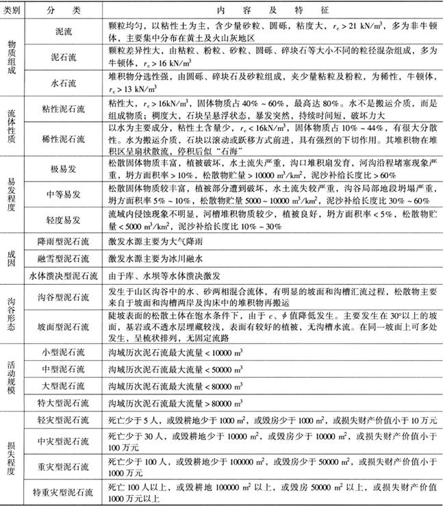
泥石流可按其物质组成、流体性质、诱发因素、规模等特征指标划分为不同的种类,其常用的分类方法列于表3-1。
表3-1 泥石流分类简表

根据泥石流易发程度、流域特征,结合流体流量、堆积区规模及危害程度,对泥石流进行综合工程分类,其分类方法列于表3-2。
表3-2 泥石流工程分类表

(据李智毅等,2000)
【参考文献】:
邓清禄.2000.斜坡变形构造.武汉:中国地质大学出版社
段永侯,罗元华,柳源等.1993.中国地质灾害.北京:中国建筑工业出版社
李媛,张颖,钟立勋.1992.中国滑坡崩塌类型及分布图说明书.北京:中国地图出版社
李智毅,王智济,杨裕云.1996.工程地质学基础.武汉:中国地质大学出版社
李智毅,唐辉明.2000.岩土工程勘查.武汉:中国地质大学出版社
刘传正等.2000.地质灾害勘查指南.北京:地质出版社
牟会宠.1987.滑坡.北京:地震出版社
晏同珍,杨顺安,方云.2000.滑坡学.武汉:中国地质大学出版社
张咸恭,李智毅等.1998.专门工程地质学.北京:地质出版社