网站首页  词典首页


请输入您要查询的字词:

 

字词 混凝土工程的冬期施工
类别 中英文字词句释义及详细解析
释义

混凝土工程的冬期施工


《混凝土结构工程施工质量验收规范》(GB 50204—2002)规定:根据当地多年气温资料,室外日平均气温连续五天稳定低于5℃时,混凝土结构工程的施工应采用冬期施工措施。可以取第一个出现连续五天稳定低于5℃的初日作为冬期施工的起始日期;同样,当气温回升时,取第一个连续五天稳定高于5℃的末日作为冬期施工的终止日期。初始日期和终止日期之间的日期,即为混凝土冬期施工期。

冬期施工混凝土的实质,是指在自然负温气候条件下,采取防风、防干和防冻等施工措施,使混凝土的水化硬化能够按照预期的目的,最终满足设计和使用的要求。

(一)冬期施工混凝土的特点

众所周知,普通混凝土之所以具有一定的强度,是由于其组成材料中的水泥和水,在一定的温度和湿度条件下进行水化反应的结果。但是,冬期施工混凝土,因受低温或负温的影响,具有下列特点:

当环境温度低于5℃时,与常温(15~20℃)相比,混凝土的强度增长显着延缓,这期间混凝土的强度对温度相当敏感。试验结果表明,当温度在0~4℃时,混凝土的凝结时间要比15℃时延长三倍。所以,对各类工程应采取相应的技术措施。

当环境温度低于0℃,特别是温度下降至混凝土的冰点温度(新浇筑混凝土的冰点为-0.3~-0.5℃)以下时,由于水化反应停止,不能产生新的水化热,混凝土中的水就开始结冰,体积膨胀大约9%左右,在混凝土中产生较大的冰胀应力,混凝土有遭受冻害的可能。一旦出现冻害,不仅是水化反应不能正常进行,而且即使给其以适宜的温度养护,也会对混凝土的强度、抗渗性、抗冻性和耐久性等性能带来巨大损失。

冬季风速对混凝土的冷却有明显影响。风速大,混凝土结构暴露面水分蒸发加速,冷却速度也加快,通过模板的热量损失也增大。

(二)冬期施工混凝土的有关规定

试验结果充分表明:混凝土的凝结硬化必须达到一定程度时,才不会受冻害的影响。这种程度往往与冰冻时的水分、空气含量、冻结温度和冻结次数有关。为达到不受冻害的标准,冬期施工混凝土必须满足如下规定:

1.冬期施工混凝土的施工要点,是寻求一种混凝土的施工方法,使混凝土在室外气温低于冰点的气候条件下,也能达到所需要的强度和耐久性。

2.按当地多年的气温资料,当室外平均气温连续五天稳定低于5℃时,必须遵守冬期施工混凝土的有关规定。

3.尚未凝结硬化的混凝土在-0.5℃时就会产生冻结,混凝土的强度将因冻结而明显受到损害。所以,冬期施工混凝土在受冻前的抗压强度(受冻临界强度)不得低于下述规定:

(1)采用硅酸盐水泥和普通硅酸盐水泥配制的混凝土,其受冻临界强度为设计强度等级的30%,但对于C15以下的混凝土,其受冻临界强度不得低于3.5MPa。

(2)采用矿渣硅酸盐水泥、火山灰质硅酸盐水泥和粉煤灰硅酸盐水泥配制的混凝土,其受冻临界强度为设计强度等级的40%,但对于C15以下的混凝土,其受冻临界强度不得低于5.0MPa。

在一般情况下,在寒冷地区,暴露在露天的结构物,从浇筑完毕开始保温养护到开春之前,有几次冰冻是非常正常的事情。但当混凝土的抗压强度达到3.5~5.0MPa时,出现1~3次的冻结,混凝土不会受到很大的冻害。

(三)冬期施工对混凝土原材料的要求

冬期施工混凝土主要由胶凝材料、细集料、粗集料、水和外加剂组成,它与常温下施工的混凝土相比,对原材料的质量要求更加严格。

1.对胶凝材料(水泥)的选择

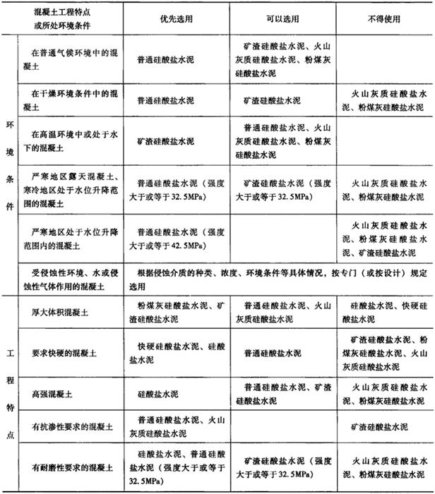
冬期施工混凝土所用水泥品种和性能,主要取决于混凝土养护条件、结构特点、结构使用期间所处环境和施工方法。因此,冬期施工混凝土应优先选用硅酸盐水泥和普通硅酸盐水泥。若选用矿渣硅酸盐水泥时,宜优先考虑采用蒸汽养护方法。选用其他品种水泥时,应注意其中的掺合料对混凝土抗冻性、抗渗性等性能的影响,也可选用经过技术鉴定的早强水泥,但在水泥中掺加早强剂时,要进行相关试验方可使用。冬期施工混凝土选用水泥的方法见表5-107。

表5-107 冬期施工混凝土所用水泥的选用方法

有条件的工程可用特种快硬高强类水泥来配制冬期施工混凝土。但采用掺外加剂冬期施工方法时,冬期施工混凝土是不能选用高铝水泥的,这是因为高铝水泥因重结晶而导致混凝土强度的降低,对钢筋混凝土中钢筋的保护作用也比硅酸盐水泥差的缘故。

对于厚大体积的混凝土结构物,如水坝、反应堆、高层建筑物的大体积基础等,则选用水化热较小的水泥,以避免温差应力对结构产生不利影响。另外,冬期施工混凝土一般应采用强度不低于32.5MPa的水泥,水泥用量最低不少于300kg/m3

2.对集料的选择

冬期施工混凝土的集料分为细集料和粗集料。细集料宜选用色泽鲜艳、质地坚硬、级配良好的中砂,其含泥量不得大于3%;粗集料须选用经15次冻融值试验合格(总质量损失小于5%)的坚实级配花岗岩或石英岩碎石,不得含有风化的颗粒,含泥量不得大于1%。

集料多数处于露天堆场,对混凝土的质量有较大影响,因此,要求对集料提前清洗和贮备,做到集料清洁。配制混凝土时,要使用冰雪完全融化的集料,不宜使用冻结或掺有冰雪的集料,否则,会降低混凝土的温度和质量。在混凝土中,冰雪融化后会留下孔隙。为了有利于集料的加热,特别要注意在运输和贮存过程中,不要混入冰雪,以免融化时吸热降低混凝土的温度。

冬期施工混凝土所用的集料堆场,应选在地势较高、不积水、运输方便、有排水出路的地方。

3.对早强防冻剂的选择

冬期施工混凝土中掺入适宜的混凝土早强减水剂和防冻剂,能有效地改善混凝土的工艺性能,提高混凝土的耐久性,并保证其在低温初期时获得早期强度,或在负温时期的水化硬化能继续进行,防止混凝土早期遭受冻害。

冬期施工混凝土用的外加剂应通过正式技术鉴定,其技术性能应符合《混凝土外加剂》和《混凝土防冻剂》标准的规定。哈尔滨建筑大学研制的混凝土HJD-2早强防冻剂,以其优异的技术性能,在冬期施工混凝土用的各种外加剂品种中处于领先地位,它主要具有防冻、早强、减水、引气、稳定和阻锈等功能。

掺有早强防冻剂的混凝土,可以在负温情况下凝结硬化而不需要保温或加热,最终能达到与常温养护的混凝土相同的质量水平。

冬期施工混凝土所用的早强防冻剂,应同时具备以下几个特点:

(1)具备良好的早强作用

具备良好的早强作用,使混凝土能在较短的时间内达到受冻临界强度,从而增强混凝土的抗冻能力,这是对早强防冻剂最基本的要求。

(2)具有高效减水作用

通过掺加早强防冻剂,可有效地减少单位用水量,从而细化毛细孔径,这是减轻混凝土冰胀的内在因素。

(3)具有降低冰点的作用

掺加早强防冻剂后,可使混凝土在较低的环境温度条件下,保持混凝土中一定数量的液态水存在,为水泥的持续水化反应提供条件,保证混凝土强度的持续增长。

(4)对混凝土中的钢筋无锈蚀作用

另外,许多研究结果认为,防冻剂还应具有一定的引气作用,以缓和因游离水冻结而产生过大的冰胀应力。但试验证明,含气量对混凝土的早期抗冻能力并无益处,从冬期施工的角度要求出发,防冻剂无需包含引气组分。如果设计方面对混凝土的抗冻融性能有特殊要求时,可通过试验再掺入引气剂。

在大多数防冻剂中,含有氯盐的成分,它对钢筋有锈蚀作用。因此,在下列情况下,不得在钢筋混凝土中掺加氯盐:

(1)排出大量蒸汽的车间、澡堂、洗衣房和经常处于空气相对湿度大于80%的房间,以及有顶盖的钢筋混凝土蓄水池等;

(2)处于水位经常有升降部位的结构;

(3)露天结构或经常受雨水或冰雪侵蚀的结构;

(4)有镀锌钢材或铝铁相接触部位的结构,和有外露钢筋、预埋件而无防护措施的结构;

(5)与含有酸、碱或硫酸盐等侵蚀介质相接触的结构;

(6)使用过程中经常处于环境温度为60℃以上的结构;

(7)使用冷拉钢筋或冷拔低碳钢丝的结构;

(8)薄壁结构,中级和重级工作制吊车梁、屋架、落锤或锻锤基础结构;

(9)电解车间和直接靠近直流电源的结构;

(10)直接靠近高压电源(如发电站、变电所)的结构;

(11)预应力筋混凝土结构。

4.对保温材料的选择

冬期施工混凝土所用的保温材料,应根据工程类型、结构特点、施工条件、经济效益和当地气温情况进行选用。一般应遵循就地取材、综合利用、经济适用的原则。

在选择保温材料时,以导热系数小、密封性好、坚固耐用、防风防潮、价格低廉、重量较轻、便于搬运、支设简单、重复使用者为优。

保温材料必须干燥,含水量对导热系数影响很大,因此,保温材料特别要加强堆放管理,注意不能和冰雪混杂在一起堆放。

随着工业新技术的开发,冬期施工混凝土中越来越广泛地使用轻质高效能保温材料(如岩棉等),这是今后发展的方向。

(四)冬期施工混凝土施工工艺

在冬季寒冷的条件下,混凝土的施工有多种方法可以选择,如暖棚法、蓄热法、电张法、蒸汽加热法及冷混凝土施工法等。具体采用何种冬期施工方法,应根据工程实际、结构特点、施工单位的基本条件和环境因素,遵循经济、简便、可靠、适用等原则。

1.蓄热法施工工艺

(1)蓄热法的定义

冬期施工混凝土蓄热法,是利用加热除水泥外的原材料使混凝土拌合物获得一定初始热量加之水泥水化释放出的水化热量,通过适当保温材料覆盖,防止热量过快散失,延缓混凝土的冷却速度,保证混凝土在正温环境下硬化,并达到预期的临界强度以上的一种施工方法。

(2)蓄热法的适用范围

蓄热法施工工艺的基本特点是:对拌合水和集料进行适当加热,用热混凝土拌合物浇筑,浇筑完成的构件用保温材料覆盖围护。利用原材料预加的热量和水泥水化放出的水化热,使混凝土缓慢冷却,在混凝土温度降至0℃前,获得早期抗冻能力或达到预定的强度目标。

蓄热法施工比较简单,在混凝土周围不需要特殊的加热设备和加热设施,因此,混凝土的施工费用比较低,这是冬期施工混凝土首先考虑的一种施工方法,只有当确定蓄热法确实不能满足要求时,才考虑选择其他方法。

蓄热法适用于气温不太寒冷的地区,或者是初冬和冬末季节;室外气温在-10℃以上时;或是厚大结构建筑物其表面系数为6~8的构件。工程经验表明,对大型深基础和地下建筑,如地下室、挡土墙、地基梁及室内地坪等,采用蓄热法均能取得良好效果。因为这类建筑易于保温,热量损失较少,并能利用地下土壤的热量。对于表面系数较大的结构(大于)和气候较寒冷地区(温度低于)也可以应用。但对于保温应特别注意和重视,如增加保温材料的厚度或使用早强剂,则较为有利。这样,可以防止混凝土早期遭受冻害,但必须要经过热工计算。

使用蓄热法除与上述各项因素有关外,还与下列条件有关:

1)在混凝土拆除模板时,所需达到的强度愈小者,愈宜采用蓄热法;

2)在冬期施工混凝土时,室外的气温愈高,风力愈小时,也宜用此法;

3)当混凝土采用的水泥强度愈高、发热量愈大或水泥用量愈多时,愈宜采用此法施工,但要考虑其经济效果。

(3)蓄热法加热的基本原则

冬期施工混凝土通过原材料的加热,使混凝土在搅拌、运输、浇筑以后,还蓄存有相当的热量,具有适当的温度,混凝土在正温养护条件下,逐步增长到所需要的混凝土强度,不致受到冻害。为此,对混凝土原材料加热规定如下原则:

1)不论采取何种方法进行加热,必须以节约能源、降低造价、实现目标为原则;

2)水的加热最简单易行,易于控制,且水的比热较砂石集料高5倍左右,故首先加以考虑。如果水加热到规定的温度,尚不能使混凝土拌合物达到规定的温度时,再考虑砂石集料的加热;

3)原材料加热的温度不是随意的,必须通过热工计算决定;

4)为防止水泥出现“假凝”,水的加热极限温度不宜超过80℃,如经过热工计算,80℃的水所含的热量还不能满足要求时,可以适当提高水温,但须将砂石与热水先行混合搅拌,待砂石和热水的温度降低后,再加入水泥搅拌成混凝土,以防止水泥出现假凝现象而影响混凝土的强度。

(4)加热材料的热工计算

加热原材料经过混合搅拌后,所得到的混凝土温度可由下式进行计算:

式中 C、S、G、W——分别为水泥、砂子、石子和水的质量(kg);

T——混凝土搅拌绝对温度(℃);

TC、TS、TG、TW——分别为水泥、砂子、石子和水的绝对温度(℃);

0.836×103——水泥砂子石子的平均比热[J/(kg·K)]。

(5)各种材料的加热方法

1)水的加热方法

水的加热方法非常简单、种类很多,在实际工程中对水加热的方法有:

①用锅炉或锅直接进行烧水。

②直接向水箱内导入热蒸汽对水进行加热。

③在水箱内装置螺旋管传导蒸汽的热量,间接对水进行加热。

④在水箱内插入电极对水进行加热。

2)砂石的加热方法

①直接加热。直接将蒸汽管通到需要加热的集料中去。这种加热方法优点是加热迅速,并能充分利用蒸汽中的热量,有效系数高。其缺点是集料中的含水量增加,不易控制搅拌时的用水量。

②间接加热。在集料堆、贮料斗或运输集料的工具中,安装蒸汽盘管间接地对砂、石送汽加热。这种加热方法加热比较缓慢,但容易控制搅拌时的用水量。

③用大锅或大坑进行加热。这种加热方法设备简单,但热量损失较大,有效系数很低,加热不均匀,一般只用于小型工程。

原材料不论采取何种方法加热,在设计加热设备时,必须先求出每天的最大用料量和要求达到的温度。根据原材料的初温和比热,求出所需要的总热量,考虑到加热过程中的热量损失,求出总需热量。有了总需热量,即可决定采用热源的种类、规模和数量。

(6)混凝土拌合物热量损失计算

混凝土在寒冷条件下施工时,外界的气温很低,由于空气和容器的传导,在搅拌、运输、浇筑和振捣的过程中,热量损失很大,所以在整个施工过程中,必须认真对待。

1)搅拌的热量损失应根据周围环境的温差决定,一般应使混凝土搅拌机温度保持在5℃以上,使搅拌的热量损失尽量减少。

2)运输的热量损失应根据转运次数、运输时间和运输工具保温情况及室外温差而定。所以,在冬期施工混凝土准备时,应周密计划,使运输距离缩短。转运次数减少,并做好运输工具的保温措施。

计算混凝土搅拌、运输、浇筑过程中的温度损失,可参考表5-108。

表5-108 混凝土施工时的温度损失

特别值得指出的是:在同样温差的情况下,刮风比无风时,具有更大的热量损失。因此,在具体施工的过程中,应经常进行实际测量,适当增加混凝土的搅拌温度,最终满足需要的入模温度。

(7)混凝土蓄热冷却时间的计算

计算混凝土蓄热过程中的冷却时间,根据1m3混凝土初期温度降低到0℃时所放出的热量,应等于其他材料附加热量和水泥本身所发出的热量(水化热)之和热平衡原理进行计算:

式中 X——混凝土的冷却时间(h);

C0——混凝土的热容量,由混凝土的表观密度(2400kg/m3)乘单位体积比热[1.0467×103J/(kg·K)],得C=2.512×106J/(m·K);

T——混凝土浇筑完毕时的温度(℃);

C——1m3混凝土中的水泥用量(kg/m3);

H——每千克水泥中的水化热(J/kg);

M——结构的表面系数;

T1——混凝土在养护期间的平均温度(℃);

T2——混凝土在养护期间室外的平均温度(℃);

R——模板及保温材料的总热阻(m2·K/W);

α——保温材料的透风系数。

在应用以上两个公式时,其具体的计算步骤如下:

1)计算结构表面系数M

式中 F——结构的冷却表面积(m2);

V——结构的体积(m3)。

2)混凝土浇筑完毕时的温度T

混凝土浇筑完毕时的温度T,除与运输、振捣的温度损失有关外,还与混凝土入模后被模板及保温材料吸收的一部分热量有关。则混凝土浇筑完毕时的温度可由公式(5-31)和(5-32)计算:

式中 T0——混凝土的入模温度(℃);——保温材料的热容量[J/(m·K)]。

3)混凝土在养护期间的平均温度T1

混凝土在养护期间的平均温度为一当量值,并非混凝土在冷却过程中的真正平均温度。实际上混凝土的温度是逐步降低的,其强度增长速度也是逐渐减慢的,为简化计算而引入“混凝土养护期间的平均温度”这一概念,即假设混凝土处于某一恒温状态下,达到某要求强度所需的时间,正好等于其处于变温状态下达到同样强度的时间。平均温度T1与混凝土结构的表面系数M及混凝土浇筑完毕时的温度T有关,可按表5-109及式(5-33)计算:

表5-109 混凝土养护期间平均温度T1

4)混凝土养护期间室外的平均气温T2

混凝土养护期间室外的平均气温是根据当地历年的气象资料,并结合当年长期气象预报来确定的。混凝土养护期间室外的平均气温,应采用混凝土养护期间外界的平均温度,并非是最低温度。

5)保温材料的传热系数及热阻

冬期施工混凝土蓄热法的保温外套,一般由两层或多层不同保温材料组成,其总传热系数为K、热阻为R,因热阻与传热系数成反比,故可用式(5-34)求R:

式中 λ1,…,λn——模板或保温材料的导热系数[W/(m·K)];

d1,…,dn——模板或保温材料的厚度(m)。

6)透风系数

透风系数与施工中养护期间的风速、结构所处的位置及保温层的构造有关。计算时可按表5-110中数据采用。

表5-110 透风系数α参考值

注:1.α1为风速小于4m/s(相当于3级及以下),结构物高出地面不大于25m情况下的系数;

2.α2为风速和高度大于注①情况的系数。

7)水泥水化热H

水泥的水化热与水泥品种、强度、用量及硬化时间有关,可按表5-111选用。

表5-111 水泥水化热量值

注:本表数值是按平均硬化温度15℃时编制的,当平均温度为7~10℃时,表中数值按60%~70%采用。

(8)蓄热养护期间混凝土强度的估算

混凝土拌合物经过浇筑振捣成型后,在充分的保温养护之下逐渐硬化。混凝土强度的增长取决于它的内在因素和外部条件。混凝土组成材料的品质、比例是其内在因素,而养护温度、湿度和硬化时间则是其外部条件。

当某一种混凝土的组成为已知时,强度的增长主要由温度与时间决定。因此,早在1951年,英国Saul就把温度与时间的乘积称为混凝土的成熟度。他认为,一定配合比的混凝土,不管其温度与时间如何组合,只要成熟度相等,其强度大致相同。因此,对于一种已知的混凝土而言,可以根据混凝土的养护历程-养护温度与硬化时间,则可估算出混凝土已达到的强度。

当混凝土在养护过程中经历了不同的温度阶段时,可按式(5-35)计算出整个养护过程相当于20℃条件下达到同样强度所需要的时间,即等效龄期:

式中 T——等效龄期(h);

mt——温度为t时的等效系数,见表5-112;

at——温度为t时的持续时间(h)。

表5-112 等效系数mt

2.综合蓄热法施工工艺

综合蓄热法是在混凝土拌合物中掺加少量的防冻剂,并对原材料预先加热,搅拌站和运输工具都要进行适当保温,混凝土拌合物浇筑后的温度一般应在10℃以上,当构件的断面尺寸小于300mm时须达到13℃以上。通过蓄热保温,使混凝土经过1~1.5d后才冷却至0℃,此时混凝土己达到终凝。然后逐渐与外界环境气温相平衡,由于防冻剂的作用,混凝土仍能在负温中继续硬化。

综合蓄热法的优点是:与负温养护法相比,防冻剂的掺量可以减少,混凝土的强度增长也比较快;与其他各种加热养护法相比,综合蓄热法可以节省大量能源。另外,还扩大了蓄热法的应用范围,避免了人工加热,有较好的技术经济效果。综合蓄热法适用于在日平均气温不低于-10℃,极端最低气温不低于-16℃的条件下施工。

为保证综合蓄热法养护的效果,在施工中必须选择好工艺参数。综合蓄热法最基本的参数是预养时间和防冻剂的掺量。

综合蓄热法养护开始时的正温养护过程称为混凝土的预养。混凝土的预养程度可以用在20℃恒温条件下所经历的时间来表示。实际上混凝土在预养阶段的温度并不一定就等于20℃,也不可能保持恒温不变,可用混凝土的成熟度计算强度的方法,来换算成相当于20℃条件下的等效龄期。综合蓄热法养护时的最佳预养程度如表5-113所示,所掺防冻剂的配方可参考表5-114。

表5-113 混凝土最佳预养程度

表5-114 防冻剂的参考配方

注:1.带*号的配方不适用于矿渣硅酸盐水泥;

2.木质素磺酸钙可用适量的其他减水剂取代。

当采用综合蓄热法施工时,必须进行工艺设计,其具体步骤如下:

(1)在正式施工之前,预测从混凝土浇筑之日起未来6d内的平均气温,作为工艺设计的基本依据;

(2)选择拌制混凝土的水泥品种和强度等级;

(3)根据室外平均气温选择混凝土的预养程度;

(4)根据施工条件,先暂时设定混凝土浇筑完毕时的温度和保温围护层的构造;

(5)计算混凝土从浇筑完毕时起至温度降为0℃时止,这个冷却过程的等效龄期;

(6)如果冷却过程的等效龄期与所选择的预养程度相等,即可按规定的混凝土温度与保温构造进行施工。如果两者不相符,则须重新设定再进行计算,直至冷却过程的等效龄期与所选择的预养程度相等为止;

(7)如果重新设定的混凝土温度与保温构造可以满足预养程度的要求,即可按重新设定的工艺参数施工。如果在现实条件下无法满足要求时,则必须采用人工短时加热的办法来达到预养程度;

(8)人工加热的全过程,包括升温、恒温和温度降至0℃前的整个养护过程,也需要计算出其等效龄期,其值必须与所选择的预养程度相等;

(9)选定防冻剂的配方,并通过试验予以确定。

3.暖棚法施工工艺

暖棚法养护是在建筑物或构件的周围搭设围护结构,通过人工加热使围护结构内的空气保持正温,混凝土的浇筑和养护均在围护结构中进行。暖棚法的优点是:施工操作与在常温下施工基本相同,劳动条件较好,工作效率较高,混凝土的质量有可靠保证,不易发生冻害。其缺点是:围护结构的搭设需要大量的材料和人工,供热需要大量的能源,能源利用系数不高,工程费用增加较多。由于暖棚散热较快,其内部温度不高,所以混凝土的温度增长较慢。一般适用于地下结构和混凝土浇筑量比较集中的结构工程。

采用暖棚法施工,要使围护结构内测点温度不得低于5℃,并设专人检测混凝土及棚内的温度。暖棚内测温点应选择具有代表性位置进行布置,在离地面50cm高度处必须设点,每昼夜测温不得少于4次。养护期间应测量棚内的湿度,混凝土不得出现失水现象。当有失水现象时,应及时采取增温措施或在混凝土的表面洒水养护。为防止暖棚内的热量散发,在暖棚的出入口应设专人管理,特别要注意风口处混凝土不可受冻。在混凝土的养护期间,应将烟或燃烧气体排至暖棚外,并应采取有效防止烟气中毒和防火的措施。

4.负温法施工工艺

混凝土负温养护法,也称为冷混凝土施工法。它是将拌合水预先加热,必要时对砂子也可进行加热,使经过搅拌后的混凝土出机时具有一定的正温温度。在混凝土拌合物中加入防冻剂,混凝土浇筑后不再加热,仅作保护性覆盖以防止风雪的侵袭。在混凝土终凝前,其本身温度已降至0℃,并迅速与环境气温相平衡,混凝土在负温环境中逐渐硬化。

混凝土之所以能够在负温中继续硬化,完全是由于早强防冻剂的作用。因为当防冻剂掺入到混凝土中以后,拌合水即能成为防冻剂的溶液,在一定负温情况下,溶液中虽有一部分水结冰成固相,但大部分水仍为液相,从而为水泥的水化硬化提供了物质基础,混凝土得以逐渐硬化。

负温养护法一般适用于不易加热保温且对强度增长无特殊要求的工程。

采取负温养护法施工的混凝土,应当优先选用硅酸盐水泥或普通硅酸盐水泥,混凝土浇筑后的起始养护温度一般不应低于5℃,并应以浇筑后5d内的预计日最低气温来选用防冻剂。混凝土浇筑后,裸露表面应采用塑料薄膜覆盖加以保护。采用负温养护法应加强测温工作,关键要掌握好混凝土拌合温度、混凝土入模温度和起始养护温度。当混凝土内部温度降到防冻剂规定温度之前,混凝土的抗压强度应达到其受冻临界强度。负温养护法混凝土各龄期的强度可按表5-115使用。

表5-115 掺防冻剂混凝土在负温下各龄期混凝土强度增长规律

(1)负温养护法的早强防冻剂

负温养护法最核心的问题是对早强防冻剂的选择。掺有适当防冻剂的混凝土,环境温度如果与防冻剂的规定温度保持一致,即使延续时间较久,混凝土也不至于遭受冻害。只要混凝土不脱水,强度可以持续上升。另外,混凝土在低温袭击下是否会遭受冻害,取决于混凝土本身的水化程度。当混凝土的水化达到一定程度后,即具备了抵抗气温突降的能力,冷空气对混凝土不会造成危害。由于冬期施工经常遇到气温突降现象,因此,要求防冻剂应具有良好的早强作用,以加速混凝土的凝结和硬化,提高混凝土的早期强度和抗冻性。

目前,复合早强防冻剂的应用较为广泛,而且技术经济效果比较显着。现以青岛建工学院研制的CS-1#早强防冻剂为例,简要介绍其技术性能。

CS-1#早强防冻剂,由催化早强组分、高效减水组分、高效防冻组分和增强组分等,经过合理匹配混合而成。各种有效组分在混凝土中互相协调、互相促进,从而可有效地提高混凝土的早期强度和抗冻能力。

1)CS-1#早强防冻剂的掺量。

CS-1#早强防冻剂的掺量范围与环境温度有密切关系,见表5-116。

表5-116 CS-1#早强防冻剂的掺量范围

2)CS-1#早强防冻剂的早强效果。

CS-1#早强效果非常明显,尤其是1~7d的早强效果,抗压强度一般为不掺者的1.45倍以上,见表5-117。

表5-117 CS-1#早强防冻剂的早强效果

注:CS-1#掺量为水泥的4%,采用标准养护。

3)CS-1#早强防冻剂的性能指标。CS-1#早强防冻剂的性能指标,如表5-118所示。

表5-118 CS-1#早强防冻剂的性能指标

大量的工程实践证明,在寒冷的冬期施工时,掺入适量的CS-1#早强防冻剂的混凝土,在不采取保温防护的情况下,混凝土不仅不会遭受冻害,而且混凝土的强度能持续正常发展,在达到抗冻临界强度后,即使受到比规定温度更低气温的袭击,混凝土的力学性能和耐久性能不会受到损害。试验及现场检测证明,当混凝土达到一定龄期后,其力学性能和耐久性能均可达到设计要求。

(2)负温养护法的施工

负温养护法允许在外界气温-15℃以内进行施工,同时要求浇筑后在15d内混凝土内部温度不低于-15℃。在负温养护法施工过程中,应注意以下几个方面:

1)采用负温养护法时,混凝土的强度不得低于C10,每立方米混凝土中水泥用量不得少于250kg,水灰比不大于0.65。当混凝土抗冻等级大于等于D50时,水灰比要小于0.50。

2)采用负温养护法的混凝土,宜采用机械搅拌、机械振捣,混凝土的入模温度应控制在5℃以上。混凝土运到浇筑地点后应立即浇筑,尽量减少热量的损失。浇筑与振捣工序要衔接好,间歇时间不得超过15min。为了避免混凝土在浇筑后迅速冷却和失去水分,应及时覆盖养护,并防止水和雪直接落在混凝土上,直至混凝土获得规定的强度后,方可拆除覆盖材料。

3)如果混凝土在浇筑后的15d内,温度低于计算温度,且强度尚未达到设计强度等级的30%,则必须通过热工计算进行保温处理。

(3)负温养护混凝土的强度发展规律

负温养护下混凝土的强度发展规律,与普通混凝土有所不同。这种混凝土的强度发展规律,既是表明防冻外加剂促进水泥水化和混凝土硬化功能的指标,又是检验混凝土在负温养护期是否受冻害或受冻害程度的主要参数。

负温养护混凝土的负温养护龄期为-7d、-14d、-28d和+28d四个龄期,其中-28d和+28d的两个强度指标同在标准养护28d强度之比的百分率,是评价此种混凝土的主要指标。负温养护混凝土在不同设计温度下,各龄期的强度发展规律见表5-119。

表5-119 负温养护混凝土强度发展规律

5.蒸汽法施工工艺

混凝土冬期施工采用蒸汽养护法分为两种情况:一种是让蒸汽直接与混凝土接触,利用蒸汽的热量和湿度来养护混凝土。另一种是将蒸汽作为热载体,通过某种形式的散热器,将热量传导给混凝土,使混凝土升温增长强度。

蒸汽法养护混凝土,按其加热方法分为蒸汽室法、蒸汽套法、毛管模板法、内部通汽法、蒸汽热膜法等。蒸汽养护法的适用范围如表5-120所示。

表5-120 混凝土蒸汽养护法的适用范围

蒸汽养护法的主要优点是:蒸汽的含热量高,湿度比较大,成本比较低。其缺点是:温度和湿度很难保持均匀稳定,热能的利用率比较低,现场需要铺设管道比较多,容易发生冷凝和冰冻。

(1)蒸汽养护法常用的几种方法

1)蒸汽室法。蒸汽室法是在结构或构件周围用保温材料加以围护,构成密闭空间,或利用坑道、地槽上部遮盖,构成蒸汽室,然后通入蒸汽加热混凝土。此法设施灵活、施工简便、费用较小、易于操作,但耗气量大,养护温度不易控制,适用于加热地槽中的混凝土结构或地面以上的小型预制构件。

2)蒸汽套法。蒸汽套法是在结构的模板外围再做一层紧密不透气的模板,形成蒸汽保温套板,在其间通入蒸汽加热混凝土。模板与套板间的空隙,一般不超过150mm。为了加热均匀,应分段送气,水平构件每1.5~2m为一送气段,垂直构件每3~4m为一送气段。此法温度能适当控制,加热效果取决于保温构造,但设备复杂、费用较大,适用于现浇柱、梁及肋形楼板的整体结构加热。

3)毛管模板法。毛管模板法是在木模板内侧沿高度方向开设通长的沟槽(毛管),断面可做成半圆形、矩形或三角形,在外部设分气箱和蒸汽管,蒸汽由蒸汽管送入分气箱,然后进入毛管内,再由上端的汽孔逸出。毛管的间距为200~250mm,在沟槽上用0.5~2mm的铁皮覆盖。毛管模板法用汽较少,但仅适用于以木模浇筑的结构,对于柱、墙等垂直构件加热效果较好,而对于平放的构件加热不易均匀。

(2)蒸汽养护法的注意事项

1)蒸汽养护法应使用低压饱和蒸汽,当工程现场只有高压蒸汽时,应通过减压阀减小水压装置,调节压力后方可使用。

2)采用蒸汽养护的混凝土,采用普通硅酸盐水泥时最高养护温度不得超过80℃,采用矿渣硅酸盐水泥时最高养护温度不得超过85℃。但采用内部通汽法时,最高加热温度不得超过60℃。

3)整体浇筑的混凝土结构,采用蒸汽加热养护时,升温和降温的速度,不得超过表5-121中的规定。

表5-121 蒸汽加热养护混凝土升温和降温速度

注:厚大体积的混凝土,应根据实际情况而确定。

6.电热法养护

电热法是将电能转换为热能来加热养护混凝土,属于干热高温养护。电热法养护可采用电极加热法、电热毯加热法、工频涡流加热法和远红外线加热法等。

(1)电极加热法

电极加热法是在混凝土结构的内部或外表面设置电极,通以低压电流,由于混凝土具有一定的电阻值,使电能变为热能,对混凝土进行加热养护。电极的布置应保证混凝土温度均匀,其长度由结构截面而定,与钢筋的最小距离应符合表5-122的规定。

表5-122 电极与钢筋的最小距离

在采用电极加热时,棒形和弦形电极应固定牢固,并不得与钢筋直接接触。应使用交流电,不得使用直流电。电极的形式、尺寸、数量及配置应能保证混凝土各部位加热均匀,且仅应加热到设计的混凝土强度标准值的50%。在电极附近的辐射半径方向每隔1m距离的温差不得超过1℃。

在实际工程中,常用的是外部电极。外部电极由薄片电极、贴面电极及浮面电极。薄片电极厚1~2mm,宽3~6mm,间距100~150mm;贴面电极用Φ6mm钢筋或钢板,间距200~300mm;浮面电极用Φ6~Φ12mm的钢筋。薄片电极、贴面电极固定在模板内侧或装在混凝土外表面上,浮面电极在混凝土浇筑时浮置于30~40mm深处。

(2)电热毯加热法

电热毯加热法是在钢模背面铺设特制的电热毯,外表面用岩棉板保温,使其中形成一个热夹层,通电后对混凝土进行加热养护。电热毯由四层玻璃纤维布中间夹一Φ0.6mm的铁铝合金电阻丝制成,尺寸根据钢模板背后的区格大小而定,一般为300mm×400mm,电压为60~80V,每块功率75~100W,通电后表面温度可达110℃,但应控制在35~40℃之间。

当布置电热毯时,在模板周围的各区格应连续布毯,中间区格可间隔布毯,并应与对面模板的布毯错开。电热毯外侧应设置耐热保温材料。电热毯养护的通电持续时间应根据气温及养护温度确定,可采用分段、间断或连续通电养护工序。

(3)工频涡流加热法

工频涡流加热法是在钢模的外侧铺设钢管,钢管与板面紧贴焊牢,管内穿以导线;当导线中有电流通过时,在管壁上产生涡流,通过钢模将热量传给混凝土,对混凝土进行加热养护。此法适用于以钢模浇筑的混凝土墙体、梁、柱等构件,其加热温度比较均匀,控制比较方便,但模板投资大。

采用工频涡流加热法,钢管的直径宜为12.5mm、壁厚宜为3mm,管内穿的铝芯绝缘导线,其截面宜为25~35mm2。各阶段送电功率应使预养与恒温阶段功率相同,升温阶段的功率应大于预养阶段功率的2.2倍。预养、恒温阶段的变压器一次接线为Y形,升温阶段接线应为△形。

(4)远红外线加热法

远红外线加热法是利用远红外线辐射器,向新浇筑的混凝土辐射远红外线,混凝土作为远红外线的吸收介质,在远红外线的共振作用下,介质分子强烈运动,将辐射能充分转换成热能,从而在较短时间内使混凝土强度得到很大提高。

电热远红外线辐射器分为内部和外部加热两种方法。内部加热法是将远红外线辐射器置于混凝土的预留孔内;外部加热法是将远红外线辐射器置于构件的上方或侧面。此种加热法具有施工简便、升温迅速、能耗较低、不受气温影响等优点,适用于薄壁结构、大模板工艺、装配式结构接头等混凝土的加热养护。

电热法养护混凝土的温度,应符合表5-123中的规定。

表5-123 电热法养护混凝土的温度℃

注:采用红外线辐射加热时,其辐射表面温度可采用70~90℃。

随便看

 

离鸟网收录3541549条中英文词条,其功能与新华字典、现代汉语词典、牛津高阶英汉词典等各类中英文词典类似,基本涵盖了全部常用中英文字词句的读音、释义及用法,是语言学习和写作的有利工具。

 

Copyright © 2004-2024 vtrois.com All Rights Reserved
更新时间:2026/5/31 20:03:04