网站首页  词典首页


请输入您要查询的字词:

 

字词 灰口铸铁的焊接工艺
类别 中英文字词句释义及详细解析
释义

灰口铸铁的焊接工艺


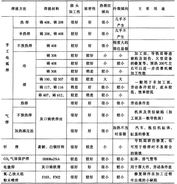
灰口铸铁的主要焊接方法及特点见表2-5-9。选择焊接方法主要依据为:

表2-5-9 灰口铸铁焊接方法的特点

(1)铸铁件的状况(化学成分、组织和力学性能,铸件的大小、厚薄和结构的复杂程度等)。

(2)焊接部位缺陷情况(缺陷的类型、缺陷的大小、缺陷部位的刚度大小和缺陷产生的原因等)。

(3)焊后质量的要求(焊后接头的力学性能、焊缝颜色、密封性以及加工性等)。

(4)现场设备和经济性等要求来选择。

(一)手工电弧焊

手工电弧焊主要特点是加热集中,焊件受热面积小,焊接变形小。根据铸件的复杂程度、缺陷的位置和不同铸铁焊条对工艺的不同要求,手工电弧焊焊接灰口铸铁分为:热焊、半热焊和电弧冷焊等几种工艺方法。手工电弧焊常用的焊接材料及应用范围见表2-5-10。

表2-5-10 灰口铸铁焊补焊条的选用

1.电弧冷焊

电弧冷焊法是采用非铸铁型焊接材料,焊前铸件不进行预热的一种焊接方法。在焊接过程中尽量防止焊接区局部过热,缩小受热面积,焊接区温度尽量控制得低些,以减少热应力和由此产生的冷裂纹。该方法具有不预热、劳动条件良好、工件变形小、操作简单等优点。其缺点是焊接接头冷却速度较快,极易形成白口和淬硬组织,工件受热不均,形成较大热应力,易产生冷裂纹。

(1)焊前准备 对缺陷所在的部位进行清理,将油、锈、杂质等清除干净;检查裂纹的长度,查清走向、分枝和端点所在的位置;为防止裂纹的扩展,应在裂纹端部处钻止裂孔(Φ5~8mm),深度应比裂纹所在的平面深2~4mm,穿透性裂纹则应钻透。为了保证接头焊透和良好成形,焊前应开坡口或造型。开坡口的原则是在保证顺利施焊及焊接质量的前提下,尽量减小坡口角度及母材的熔化量,以降低焊接应力及焊缝中碳、硫、磷含量,防止裂纹发生。工件壁厚h≤5mm,可不开坡口;5mm≤h≤15mm,可开V形坡口;h≥15mm,可开X形或U形坡口。对未穿透缺陷坡口底部应圆滑,上口稍大,以预防应力集中,同时便于操作。对于边角部位缺陷,为防止焊接时金属流淌,保持一定焊缝形状,可在待焊部位造型。

(2)焊补工艺 采用细焊丝、小电流、快速焊,交流或直流反接法焊接,以减小熔深、降低熔合比,保证熔池中碳浓度的稀释及减少硫、磷等杂质进入熔池的数量,以利于防止热裂纹、降低淬硬倾向,也利于降低焊接应力,防止冷裂纹;焊接电流的选择应根据焊条的类型和焊条的直径来确定,可参照表2-5-11。采用短段焊、断续焊、分散焊、分段倒退焊等,并在每焊10~15mm左右长度后,立即用小锤迅速锤击焊缝,待焊缝冷却到约60℃时,再焊下一道,以降低焊接应力,防止裂纹的产生。采用合理的焊接顺序,当坡口较大时,应采用多层焊。多层焊的后层焊缝对前层焊缝和热影响区有热处理的作用,可以降低硬度,但多层焊焊缝收缩应力较大,易产生剥离性裂纹,因此应合理安排焊接顺序。

表2-5-11 常用灰口铸铁电弧冷焊焊接电流(A)

注:①直流反接;②交流。

(3)焊接方向 焊接方向应视焊件上裂纹产生的部位来确定,一般应先从刚度大的部位起焊,刚度小的部位后焊。

(4)大型厚壁受力铸铁补焊工艺[4-7]

①栽丝法 工件受力大,焊缝强度要求较高时,为防止焊缝剥离,可采用栽丝法进行补焊。栽丝焊就是通过碳钢螺丝将焊缝与未受焊接热影响区的铸件母材固定在一起,使该区应力的大部分由螺丝来承担,从而防止剥离性裂纹的发生,提高了焊接接头强度。栽丝法主要用于承受冲击载荷,厚大铸件(如大型机器机座等)裂纹的焊补。

栽丝法补焊的工艺要点:在坡口处钻孔攻丝,孔一般分二排,使之均匀分布。拧入钢质螺丝,直径应根据铸件厚度确定,一般为8~16mm,拧入深度应等于或大于螺丝直径,螺丝凸出待焊表面4~6mm。拧入螺丝的总面积为坡口表面积的25%~35%。先绕螺丝焊接,再焊螺丝之间,以提高强度。

②加垫板焊补法 按坡口形状将低碳钢板预制成多块垫板,再将垫板先后放入坡口内,用抗裂性能高且强度较高的铸铁焊条(如Z408,Z116焊条等),将母材与低碳钢垫板逐层焊接,并使垫板与铸件焊牢。该法的优点是:减少焊缝金属量,降低焊接接头应力,防止焊缝剥离;提高焊补接头的强度和刚性;缩短焊补时间,节省焊条。垫板一般采用厚度为4mm的低碳钢板,垫板与坡口侧面的间隙以Φ3.2mm焊条能够一次将其焊透、填平为宜。加垫板焊补法也可用于有一定深度的大面积铸造缺陷的焊补上。必要时垫板可用灰口铸铁。

③镶块焊补法 如果焊补处有多道交叉裂纹,若采用逐个裂纹焊补工艺,则会由于焊补应力集中而发生裂纹。可将该处挖除,再镶一块比工件薄的低碳钢板,为减少应力,低碳钢板预制成凹形,若镶块采用平板,则宜在平板中部预割一条缝,以降低局部刚度,减少应力。

2.电弧热焊及半热焊

热焊是焊前将铸铁件整体或局部预热到600~700℃进行焊接,焊接过程焊件的温度不能低于450℃。其优点是焊件受热均匀,冷却速度缓慢,有利于焊缝金属石墨化,减少和避免出现白口组织,有利于减低焊接热应力,防止产生裂纹。缺点是劳动条件恶劣,加热费用大,工件变形大,表面易氧化等。

电弧半预热焊是焊前将铸件整体或局部预热到400℃左右。与热焊法相比能改善焊工的劳动条件,也能获得较好的焊接质量。但由于预热温度低,冷却速度较快,在石墨化能力更强的焊接材料配合下,才有可能获得灰口组织,但接头温差大,且由于400℃以下铸铁的塑性几乎为零,故热应力大,接头易形成裂纹。

电弧热焊及半热焊焊接时,焊前准备与电弧冷焊相同。预热温度的选择主要根据铸件的体积、壁厚、结构的复杂程度、缺陷位置、焊补处的刚度及现场条件来确定。预热方法可采用加热炉、砖砌的明炉加热,也可以采用火焰加热。根据缺陷的部位处刚度大小,采用整体或局部预热;采用大直径焊条、大电流、长弧、连续焊接,以保持预热温度,促进石墨化,降低焊接应力。焊接时注意母材熔化不能过多。当熔池高出坡口表面以后,电弧应沿熔池边缘靠近造型材料移动,使熔合区得到充分热量,保持较长时间的红热状态,可以防止白口。焊至高出母材表面5~8mm时,焊后撒上一薄层煤粉,如立即燃烧,再撒一些;焊后保温缓冷,对于重要铸件,进行600~900℃消除应力处理。

3.铸铁芯焊条不预热焊

工件不预热或预热温度低于200℃而进行的焊接方法,主要针对电弧热焊的恶劣劳动条件而采取的。通常可以连续焊接直至焊完。选择合适的焊条,配合适当的工艺,可以避免产生裂纹,且接头具有良好的机械加工性能。不预热焊开坡口时,通常坡口面积应大于8cm2,深度大于7mm,角度为20°~30°。坡口周围用石墨或耐火泥围筑。焊补过程中采用大电流、连续焊接,使焊缝高出母材5~8mm,以防止半熔化区的白口。

(二)气焊

灰口铸铁气焊工艺的优点是设备简单,操作工艺不复杂,火焰温度(<3400℃)比电弧温度低,而且热量不集中,加热速度缓慢,加热区面积较大,加热到焊接温度的时间较长,起先行局部预热作用,焊后还可以利用气体火焰对焊缝进行整形,或对焊补区继续加热,促进石墨化过程,有利于防止白口和减小焊接应力。气焊前对清理污物要求不高,可以用火焰直接进行清理,简化了准备工作。其缺点有:加热时间较长,工件受热面积大,收缩应力增大,在焊补刚度大的缺陷处易形成裂纹等。

气焊也分热焊和冷焊两种,生产中都有应用。热焊能有效地防止白口、淬硬组织及裂纹的发生,焊补质量很好,由于热焊存在着劳动条件恶劣、生产成本高、生产效率低等缺点,故只适用于结构比较复杂,焊后要求使用性能较高的一些重要的薄壁铸件的焊补。不预热气焊由于焊补区加热至熔化状态时间较长,局部过热严重,焊补区热应力较大,焊缝又为铸铁型,强度低,塑性几乎为零,所以很容易产生裂纹,适用于中小型铸件,且壁厚较均匀,结构应力较小的焊件,如铸件边角处缺肉、砂眼及不穿透气孔等。根据工件复杂程度和缺陷所在位置刚度大小,可采用热焊、不预热焊和加热减应区法等。

1.热焊

热焊法主要目的是为了减小应力,防止裂纹,避免白口。由于它存在与电弧热焊法同样的缺点,所以只适用于结构比较复杂,焊后要求使用性能较高的一些重要薄壁铸件的焊补,如汽车、拖拉机发动机缸体、缸盖的焊补。根据铸件的复杂程度和缺陷所在的位置,可采用局部或整体预热的方法。预热温度一般为600~700℃,焊接过程要迅速,当工件温度低于400℃时,应停止焊接,重新加热后再焊。

2.不预热焊

当缺陷位置在铸件的边角处,焊接时该处可以自由地膨胀或收缩时,可采用不预热气焊。这种焊接方法由于焊补区加热到熔化状态时间较长,局部过热严重,焊补区热应力较大,焊缝为铸铁型,强度低、塑性几乎为零,易产生裂纹。适用于壁厚较均匀,结构应力较小的中、小型铸件。如铸件的边、角处缺陷、砂眼及不穿透气孔等的焊补。不预热气焊要掌握好焊接方向和焊接速度,焊接方向应由缺陷自由端向固定端焊接。

3.加热减应区法

加热减应区法是通过焊前或焊后把被焊铸件的某一部位(即减应区)的一定范围,加热到一定的温度,从而达到减少或释放焊接区应力,以减少和防止焊接裂纹,该法在汽车、拖拉机等修理部门得到广泛的应用,对于缺陷位置刚度较大的铸件焊补效果明显。

一般框架结构、带孔洞的箱体结构可以采用此法,而整体性较强,无孔洞的铸件不宜采用加热减应区法。该法应用于减小焊接区横向应力,因此适用于短焊缝,对于长焊缝,须将裂缝附近局部加热。加热位置一般在裂纹的两端而不在两侧,顺裂纹方向或平行于裂纹方向,而不是垂直于裂纹方向。

采用加热减应区法工艺时,焊前需检查缺陷,清理缺陷。气焊用铸铁焊丝RZC-1,RZC-2,RZCH。其中RZC-1,RZC-2主要应用于中小型薄壁铸件,RZCH主要应用于高强度及合金铸件。由于不预热气焊比热焊的冷速快,选择焊丝时(C+Si)%总量应高些。而热焊时(C+Si)%总量不宜过高,否则易形成较多的铁素体,使焊缝的力学性能降低。熔剂一般使用硼砂或脱水硼砂,也可以根据表2-5-12中成分按比例配制,其主要作用是去除高熔点氧化物(SiO2)。

表2-5-12 铸铁气焊熔剂成分(%)

焊炬宜选用功率较大的大、中号焊炬,如H01-20射吸式焊炬。其火焰功率按铸件厚度确定,应使加热速度快,并使接头缓冷,同时对消除焊缝中的气孔、夹杂也是有利的。铸件气焊火焰功率的选择见表2-5-13。

表2-5-13 铸件气焊火焰功率的选择

根据铸件的大小、复杂程度等选择热焊还是不预热焊或加热减应区法。若预热,一般将工件整体或局部预热600~700℃。灰口铸铁气热焊补工艺要点见表2-15-14。

表2-15-14 灰口铸铁气热焊补工艺要点

(三)CO2气体保护焊

细丝CO2气体保护焊焊丝金属熔化快,焊缝成堆积状,熔合比小,焊接工艺参数调整灵活,通过控制焊接线能量和焊缝截面尺寸,有利于减小应力和热影响区宽度,可以防止裂纹和改善加工性能。CO2气体具有氧化性,烧损焊缝中的碳,有利于防止半熔化区的白口,对于多层焊效果更佳。CO2气体保护焊便于实现机械化焊接,提高生产效率。

CO2气体保护焊工艺要点:

(1)焊丝一般采用H08Mn2SiA,直径0.6~1.0mm。

(2)采用小电流(60~90A),电压18~20V,焊速应快些(10~12mm/s),气体压力0.2~0.3MPa,流量8~10L/min,焊丝伸出长度≤8~10mm;多层时,采用窄道焊,不摆动;每一层焊缝厚度≤3mm,焊缝截面积≤30mm2;长焊缝,采用分段、断续、分散焊接,焊缝附近母材温度应≤50~60℃,否则应停止焊接;注意焊接顺序,先焊坡口侧面,再焊中间连接焊缝。

(3)焊后处理 焊后应充分锤击焊缝,消除应力。

(四)手工电渣焊

优点:热源温度低(1500~2000℃),加热和冷却速度慢,有利于避免白口,获得硬度低、加工性能好、与母材颜色一致的接头。此外,由于电渣焊功率大,并可采用1~3个电极同时造渣焊接,适用于大型铸件的缺陷或巨大缺陷的焊补。缺点:需要预热,劳动条件差,准备工作和操作工艺复杂,对于焊缝金属体积大和刚度大的缺陷,易产生裂纹。

工艺要点:

(1)材料选择 填充金属可选择与母材成分相同的铸铁棒(Φ12mm),也可选择从铸铁加工下来的切屑,铸铁屑要纯,并经300~400℃加热除油。焊剂可采用HJ230或HJ130,也可选用60%萤石、20%镁砂(MgO)和20%石英砂,各过100号筛,机械混合后的焊剂,该焊剂熔点比铸铁低,不会造成夹渣及未熔合,而且导电性好,使电渣焊过程稳定。但不宜采用HJ431。焊丝一般采用H08Mn2SiA,直径0.6~1.0mm。

(2)焊前准备 清理缺陷,铲除缺陷至露出纯净金属,形状规则、平坦,若有凹陷,其大小必须保证石墨电极能到达。造型,根据铸铁件具体情况选择和适当扩大造型保温面,石墨为板型的内壁,在其外面造型,保温面上填砂,压实并打气眼;预热,根据铸件的大小,将缺陷和造型保温面预热3~5小时,预热温度300~600℃。

(3)焊接规范 采用Φ30~40的石墨电极,焊接电压约25~30V,电流随缺陷面积大小而变化,一般为700~1500A,渣池深度一般控制在40~50mm为宜。焊接过程中保持上述三个工艺参数基本稳定,才能保证焊接过程和焊接质量的稳定。电极数目根据缺陷面积而定,当缺陷面积小于100mm×200mm时,用一个电极;介于100mm×200mm至200mm×300mm之间时,用两个电极;200mm×300mm以上时,用三个电极。

(4)施焊 在缺陷坡口底部放入5~10mm厚的焊剂,为保证引弧造渣与起焊处质量,多选择石墨棒做电极。将石墨电极与焊剂接触并引燃电弧,熔化焊剂后,应不断加入焊剂压住电弧,并保持渣池深度为40~50mm,使电极沿渣慢慢移动,均匀预热缺陷,待缺陷边缘和底部熔化后,开始不断地均匀加入铁屑,直至填满缺陷为止。焊接过程中还要加入少量的焊剂,补充损失以保持渣池的深度。

(5)焊后处理 熔化完毕,待渣面凝固后盖上干砂,缓冷10~15h后拆型。

随便看

 

离鸟网收录3541549条中英文词条,其功能与新华字典、现代汉语词典、牛津高阶英汉词典等各类中英文词典类似,基本涵盖了全部常用中英文字词句的读音、释义及用法,是语言学习和写作的有利工具。

 

Copyright © 2004-2024 vtrois.com All Rights Reserved
更新时间:2026/4/6 19:10:00