网站首页  词典首页


请输入您要查询的字词:

 

字词 热处理工艺方法
类别 中英文字词句释义及详细解析
释义

热处理工艺方法


(一)普通热处理工艺方法

普通热处理工艺方法见表7-20。

表7-20 普通热处理工艺方法

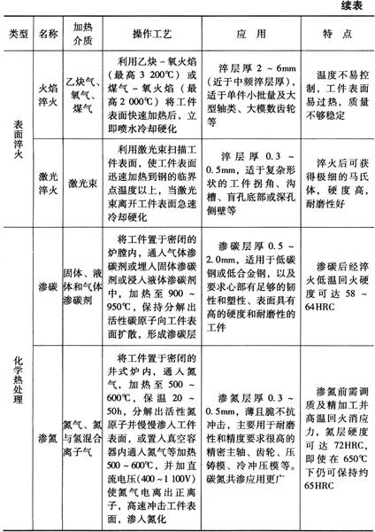
(二)表面热处理工艺方法

表面热处理工艺方法见表7-21。

表7-21 表面热处理工艺方法及应用

(三)热处理分类及代号

设计图样上的热处理技术标注有热处理工艺名称、硬度、硬化层深度等,规定允许有波动范围,HRC在5个单位左右,HB在30~40个单位。

1.热处理工艺分类

热处理分类,由基础分类和附加分类两部分组成。基础分类是根据工艺类型、工艺名称及实现工艺的加热方法,按热处理工艺的三个层次进行分类,如表7-22所示。

表7-22 热处理工艺分类及代号

附加分类是对基础分类中某些工艺的具体条件进一步分类,表示热处理工艺的加热介质及代号、退火方法及代号、淬火冷却介质和冷却方法及代号、渗碳和碳氮共渗后的冷却方法及代号,如表7-23所示。化学热处理中渗非金属、渗金属、多元共渗和熔渗四种工艺,按渗入元素的化学元素符号表示。

表7-23 热处理附加分类工艺方法及代号(GB/T12693-90)

2.热处理工艺代号

根据GB/T12693-90,金属热处理工艺代号(表7-24)由数字及英文字母表示,具体标记规定如下:

表7-24 常用热处理工艺及代号

第一位数字“5”表示热处理工艺,为机械制造工艺分类与代号中表示热处理的工艺代号;第二到第四位数字“×××”分别代表基础分类中第二到第四个层次中的分类代号,为基础分类工艺代号。

前四位用数字表示,例如5131表示整体淬火,用加热炉加热。当其中某个层次不需要进行分类时,该层次代号用零表示,如5002表示感应加热热处理,中间两个零表示不需要分类。

第五位“□”表示附加分类工艺代号,用英文字母表示,接在基础分类工艺代号的后面。当附加代号多于一个字母时,按表7-23的先后顺序标注,如5131Lm表示盐浴加热整体分级淬火。

化学热处理中用元素符号表示渗入元素的代号,并用括号括起来。例如5370(S-N)表示硫氮共渗的代号。

多工序热处理工艺代号,用破折号将各工艺代号连接组成,除第一个工艺代号外,后面的工艺代号均可省略第一位数字“5”,如5151-331G表示调质处理和气体渗氮。

随便看

 

离鸟网收录3541549条中英文词条,其功能与新华字典、现代汉语词典、牛津高阶英汉词典等各类中英文词典类似,基本涵盖了全部常用中英文字词句的读音、释义及用法,是语言学习和写作的有利工具。

 

Copyright © 2004-2024 vtrois.com All Rights Reserved
更新时间:2026/4/7 16:55:39