网站首页  词典首页


请输入您要查询的字词:

 

字词 焊接方法的选择
类别 中英文字词句释义及详细解析
释义

焊接方法的选择


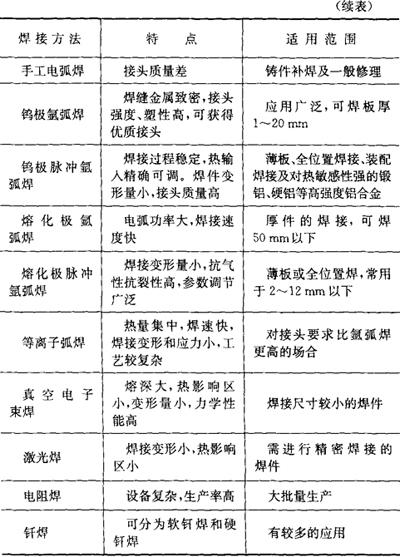
铝及铝合金的焊接方法很多,各种方法有其各自应用场合,必须根据铝及铝合金的牌号、焊件厚度、产品结构、生产条件以及焊接接头质量要求等因素合理选择。常用的焊接方法有:气焊、手工电弧焊、钨极氩弧焊、熔化极氩弧焊、等离子弧焊、电阻焊、钎焊以及电渣焊、超声波焊、储能焊、激光焊、真空电子束焊、爆炸焊等。表7.9-2列出其常用焊接方法及适用范围。

表7.9-2 铝合金的常用焊接方法

随便看

 

离鸟网收录3541549条中英文词条,其功能与新华字典、现代汉语词典、牛津高阶英汉词典等各类中英文词典类似,基本涵盖了全部常用中英文字词句的读音、释义及用法,是语言学习和写作的有利工具。

 

Copyright © 2004-2024 vtrois.com All Rights Reserved
更新时间:2026/4/8 9:09:04