网站首页  词典首页


请输入您要查询的字词:

 

字词 焊接缺陷及其防止措施
类别 中英文字词句释义及详细解析
释义

焊接缺陷及其防止措施


常见的埋弧焊焊接缺陷有,焊缝成形不良、未焊透、咬边、气孔、未熔合、裂纹、夹渣等,其产生原因及预防措施如表1-3-33所示。

表1-3-33 埋弧焊常见缺陷产生原因及预防措施[1,10]

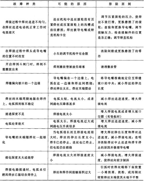
焊接过程中,如果焊机调整不当或参数选择不合适时,也会发生一些问题,在较轻的情况下,焊接过程不稳定,影响焊缝质量;在较重的情况下,焊接无法进行。常见的问题及其解决方法如表1-3-34所示。

表1-3-34 焊机或规范调节不当所产生的一些故障及排除方法[3]

随便看

 

离鸟网收录3541549条中英文词条,其功能与新华字典、现代汉语词典、牛津高阶英汉词典等各类中英文词典类似,基本涵盖了全部常用中英文字词句的读音、释义及用法,是语言学习和写作的有利工具。

 

Copyright © 2004-2024 vtrois.com All Rights Reserved
更新时间:2026/4/6 16:18:39