网站首页  词典首页


请输入您要查询的字词:

 

字词 焊条的选用和管理
类别 中英文字词句释义及详细解析
释义

焊条的选用和管理


1.焊条的选用

选用焊条的基本原则是确保焊接结构在安全使用的前提下,尽量选用工艺性能好、生产效率高和成本低廉的焊条。

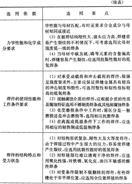
表2.1-29和表2.1-30分别列出同种钢材和异种钢材焊接时选用焊条的要点。

表2.1-29 同种钢材焊接时焊条选用要点

表2.1-30 异种钢材焊接时焊条选用要点

2.焊条的管理

(1)焊条入库前应按国家标准规定进行复检。

(2)焊条入库应按焊条类别、型号、规格、批次、产地及入库时间等分类存放,避免混乱。

(3)焊条应存放在干燥且通风的仓库内,室温宜在10~35℃,相对湿度<50%。

(4)焊条应堆放在离地面200mm以上的木架上,并距墙壁300mm以上,以利空气流通。

(5)要定期检查,发现受潮、污损、包装损坏应及时处理。

(6)建立严格的发放制度。

(7)焊条施焊前应按表2.1-31要求的温度和时间严格烘干。烘干后的焊条放入保温筒内,随用随取。

表2.1-31 各类焊条烘干规范

(8)烘干次数一般不得超过三次。烘干后在露天存放时间,低强度的焊条在4~8h,600MPa以上低氢焊条应<1.5h。

随便看

 

离鸟网收录3541549条中英文词条,其功能与新华字典、现代汉语词典、牛津高阶英汉词典等各类中英文词典类似,基本涵盖了全部常用中英文字词句的读音、释义及用法,是语言学习和写作的有利工具。

 

Copyright © 2004-2024 vtrois.com All Rights Reserved
更新时间:2026/4/6 14:56:37