网站首页  词典首页


请输入您要查询的字词:

 

字词 熨平机
类别 中英文字词句释义及详细解析
释义

熨平机


(一)用途

轻革熨平压花用。

(二)主要技术规格(见表7-23)

表7-23 主要技术规格

(三)机器特点(见表7-24)

表7-24 机器特点

(四)操作与注意事项

1.操作前应检查油箱内油位标准与水箱内水位标准;进油阀与充油阀必须打开;室温保持在15℃以上;磨擦处加注润滑油。

2.按工艺规定调整压力表上限,但不能超过最大表示压力。

3.断电时调整时间继电器。

4.熨箱加热至工艺规定温度。

5.合上电源,启动油泵。

6.检查安全装置是否有效。

7.将革放在熨台上铺平,手离开熨台,拉动安全杠,进行操作。

8.经常检查压力与温度,必要时进行调整。熨箱水位过高应放水。

9.停止操作时先按停钮,再拉断电源。

10.机器发生故障即按停钮,使电动机停转,如熨台在上方再按下降电钮,使熨台下降。

11.操作完毕,清理工作地,机器盖上布罩。

(五)维护与保养

1.润滑处,每班应加注润滑油脂。

2.定期检查工作用油的清洁与油面的位置,定期换油与清洗油路,防止空气进入回路。

3.定期检查安全阀、安全装置与电气装置;定期检查易损件,磨损时及时更换。

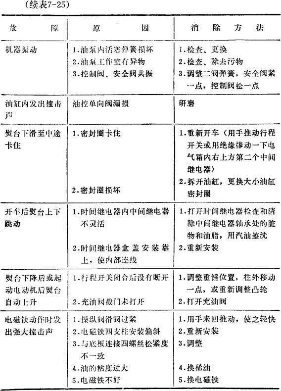
(六)GJ5D1-56×70型机器主要故障

表7-25 GJ5D1-56×70型机器主要故障

随便看

 

离鸟网收录3541549条中英文词条,其功能与新华字典、现代汉语词典、牛津高阶英汉词典等各类中英文词典类似,基本涵盖了全部常用中英文字词句的读音、释义及用法,是语言学习和写作的有利工具。

 

Copyright © 2004-2024 vtrois.com All Rights Reserved
更新时间:2026/5/25 7:49:23