网站首页  词典首页


请输入您要查询的字词:

 

字词 电气火灾和爆炸的原因
类别 中英文字词句释义及详细解析
释义

电气火灾和爆炸的原因


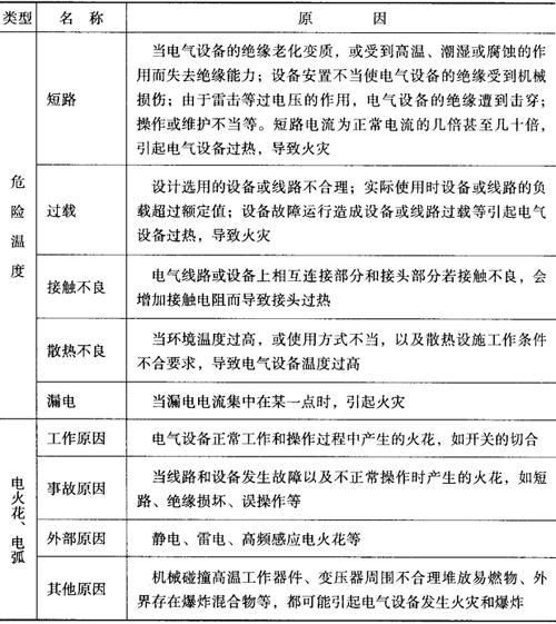
电气线路、电动机、油浸电力变压器、开关设备、电灯、电热等电气设备,由于其结构、运行各有特点,火灾和爆炸的危险性和原因也各不相同。但是归纳起来,除了设备本身缺陷、安装不当等设计和施工方面的原因外,在运行中,电流的热量和各种电火花或电弧是引起火灾和爆炸的直接原因。电气火灾和爆炸的原因见表11-11。

表11-11 电气火灾和爆炸的原因

随便看

 

离鸟网收录3541549条中英文词条,其功能与新华字典、现代汉语词典、牛津高阶英汉词典等各类中英文词典类似,基本涵盖了全部常用中英文字词句的读音、释义及用法,是语言学习和写作的有利工具。

 

Copyright © 2004-2024 vtrois.com All Rights Reserved
更新时间:2026/4/8 3:53:31