网站首页  词典首页


请输入您要查询的字词:

 

字词 电焊条的分类
类别 中英文字词句释义及详细解析
释义

电焊条的分类


1.按用途分类

焊条型号按国家标准分为8类,焊条牌号按用途分为10类,如表1-2-1所示。

表1-2-1 电焊条大类的划分[1,2]

各大类焊条按主要性能的不同还可分为若干小类,如低合金钢焊条,又可分为低合金高强钢焊条、低温钢焊条、耐热钢焊条、耐海水腐蚀用焊条等。

2.按熔渣的酸碱性分类

(1)酸性焊条 药皮中含有大量的TiO2、SiO2等酸性造渣物,熔渣氧化性强,熔渣碱度系数小于1。酸性焊条焊接工艺性好,电弧稳定,可交、直流两用,飞溅小、熔渣流动性和脱渣性好,熔渣多呈玻璃状,脱渣性能好,焊缝外表美观。酸性焊条的氧化性较强,焊缝金属中的氧含量较高,合金过渡系数较小,熔敷金属中含氢量也较高,因而焊缝金属塑性和韧性较低。

(2)碱性(低氢型)焊条 药皮中含有大量的碱性造渣物(大理石、萤石等),并含有一定数量的脱氧剂和渗合金剂。主要靠碳酸盐(如CaCO2等)分解出CO2做保护气体,弧柱气氛中的氢分压较低,降低了焊缝中的含氢量,故碱性焊条又称为低氢型焊条。采用甘油法测定时,每100g熔敷金属中的扩散氢含量,碱性焊条为1~8mL,酸性焊条为17~50mL。

碱性焊条由于焊缝金属中氧和氢含量低,非金属夹杂物较少,具有较高的塑性和冲击韧性。碱性焊条药皮中含有较多的萤石,电弧稳定性差,一般多采用直流反接。碱性焊条一般用于较重要的焊接结构,如承受动载荷或刚性较大的结构。

3.按药皮主要成分分类

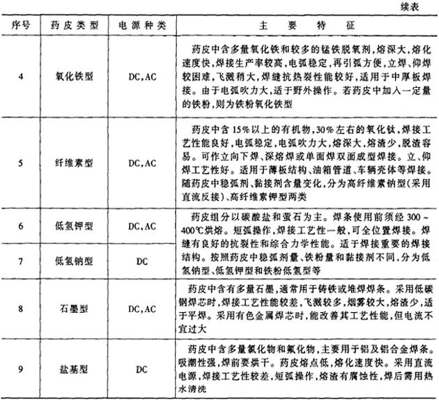
按照药皮的主要成分可以确定焊条的药皮类型,如表1-2-2所示。由于药皮配方组成不同,致使各种药皮类型焊条的熔渣特性、焊接工艺性能以及焊缝金属力学性能有很大差别。焊条药皮类型的主要特点列于表1-2-3。

表1-2-2 焊条药皮类型分类[3,4]

表1-2-3 焊条药皮类型及主要特点[2,5]

4.按焊条性能分类

按性能分类的焊条,都是根据其特殊使用性能而制造的专用焊条,如超低氢焊条、低尘低毒焊条、立向下焊条、躺焊焊条、打底层焊条、高效铁粉焊条、防潮焊条、水下焊条、重力焊条等。

随便看

 

离鸟网收录3541549条中英文词条,其功能与新华字典、现代汉语词典、牛津高阶英汉词典等各类中英文词典类似,基本涵盖了全部常用中英文字词句的读音、释义及用法,是语言学习和写作的有利工具。

 

Copyright © 2004-2024 vtrois.com All Rights Reserved
更新时间:2026/4/9 7:00:22