网站首页  词典首页


请输入您要查询的字词:

 

字词 病原学诊断
类别 中英文字词句释义及详细解析
释义

病原学诊断


很多传染病的确诊,须经病原分离和鉴定后方能获得。要进行病原分离,首先应做好病料采集工作,病料采集是否得当,直接关系到能否取得正确的诊断结果,必须认真做好。家禽病料的采集不像其他大家畜需在疫源地采样,只需将病禽送往实验室就可以了。

实验室在进行尸体剖检采样工作时,应注意以下几点:

(1)采集病料的病禽最好是急性病禽的病料;对病死禽,原则上愈早愈好。病禽死亡后,肠道内的细菌很快穿过肠壁,进入腹腔,特别是在夏季,要求在病禽死亡后2小时以内采取病料。

(2)采取病料所用器械和容器均应事先消毒,确保无菌,采样时也要无菌操作。接种时要防止外界杂菌或其他病原的污染,同时还要防止病原扩散。

(3)无菌操作打开病禽的胸腹腔,最好在典型病变部位采集,但通常采集心、肝、肾等组织分离病原。

(4)认真填写病料送检单和剖检的病理变化记录。

一、细菌分离和鉴定

(一)细菌病料的采集方法

用剪刀或手术刀在酒精灯上烧灼消毒,将组织表面烧烙后,在烧烙部位刺一孔,用消毒后的铂耳伸入孔内取材,并立即划线接种于适宜的培养基,置37℃恒温箱内培养。

(二)细菌的分离培养法

细菌分离与培养是细菌学检验工作中一个十分重要的步骤,其目的在于从病料中获得纯菌培养物,以供进一步鉴定和研究,为确诊细菌性传染病提供病原学依据。用于细菌分离和培养的方法很多,如平板画线分离法、稀释平板分离培养法、加热分离法;对于厌氧菌的分离,应给予无氧或一定浓度的二氧化碳的环境进行培养。可采用生物学方法、物理方法或化学方法给培养基环境造成厌氧环境。此外还可以通过试验动物对病原菌分离和培养。下面介绍细菌分离和培养常用的几个方法。

1.平板画线法 这是最常用的分离法,它可以从被检病料中分离到单个菌落,以便挑取可疑菌落作纯培养并加以鉴定。画线方式很多,可按个人习惯选用,但必须分离到单个菌落,其操作要点如下:

(1)左手持皿,用拇指、食指及中指将皿盖打开约20°角(以接种环能伸入皿内自由画线为度),过大易在接种过程中造成污染。

(2)右手持接种环,用火焰灭菌冷却的接种环挑取被检材料少许,涂布在培养基的边缘,然后画线分离。如被检材料中细菌很多,则用火焰烧去环上多余材料,待冷却后,再于培养基上涂有材料处接触画线。画线的线条要密,但不能重复旧线,以免培养物形成菌苔,画线时不要将培养基划破,故画线动作应轻快。

(3)画线完毕后,合上皿盖并烧去接种环上的细菌。用记号笔在平皿底标明病料名称与培养日期,将平皿倒置于37℃温箱内培养。

2.加热分离 加热分离适用于污染材料中芽孢杆菌或梭菌的分离。先将被检材料接种于一管液体培养基,将其置于80℃水浴中,加热15~20分钟,杀死材料中的非芽孢菌而芽胞仍存活。然后用接种环取此液于平板琼脂上画线分离,视被检菌的性质,采用需氧或厌氧培养。

3.厌氧培养 厌氧培养主要是用物理学、化学和生物学方法制备的各种厌氧培养环境,进行细菌分离培养的一种方法。

此外,可将厌氧菌与需氧菌共同培养在一个平皿内(将两者分别接种半个平皿)。接种后,将平皿缝隙用石蜡密封,置37℃温箱中培养2~3天后即可打开观察。常用的需氧菌有大肠杆菌、枯草杆菌或蜡样芽孢杆菌等。

4.通过实验动物分离 当被检材料污染较严重,难以用常法分离时,可将被检材料接种于实验动物。由于病原菌可在易感动物体内大量繁殖并导致动物发病或死亡,而非致病菌则被机体消灭。因此,可待动物死亡后,立即从其心血或病变组织中分离到病原菌。

5.细菌的纯培养和移植 用接种环(针),以无菌操作,钓取待检病料初培养物中的单个标准菌落,移植接种于平板或选择培养基上,置37℃培养,即可获得待检病料的细菌纯培养物,以供鉴定。

(三)细菌的鉴定技术

当获得可疑病原菌的纯菌落后,除观察菌落的形态、生长状况外,还要对病原菌染色,以观察细菌的形态和染色特性,从而做出初步诊断,然后,根据不同病原菌的生化特性和免疫特性,进行生化试验,血清学试验和动物接种等鉴定,最后得出确切诊断的结论。

1.细菌的生长 主要观察被检菌在固体培养基表现的菌落状态和在肉汤培养基中生长状况。对于固体培养基,通常在接种后24~48小时观察,包括菌落的形态、大小、边缘、隆凸度、透明度、湿润和黏稠度、反光性和颜色等。对于液体培养基,通常在接种后4小时左右观察培养液的混浊度,以及沉淀物、菌膜和菌环的有无和形态。

有无色素形成是细菌生长观察的另外一个方面。经24~48小时培养后,观察有无色素产生及其性质(水溶性或脂溶性)。有些产生色素的细菌,需在培养后再经暗处放置数日才更明显。

必要时,可以利用鉴别培养基和选择培养基,观察被检菌能否生长及其生长状态。

2.细菌常用染色法 适于细菌形态学观察的染色法很多,表2-1是几种常用的方法。

表2-1 常用的细菌染色方法

3.形态学鉴定 形态学鉴定是鉴别细菌等微生物最基本的标志之一。不同科、属的微生物,形态上的差别一般比较明显,易于识别,是实际工作中应首选的鉴定项目。

细菌从形态上可分为三类,即球菌、杆菌和螺形菌。根据排列方式,球菌可分为葡萄球菌和链球菌等,有的还能形成荚膜。杆菌的长短粗细差别很大,短的几乎成球形,长的可成丝状,有的呈分枝状。杆状的两端形状,两极浓染现象,以及荚膜、芽孢、鞭毛和菌毛的有无和形状,在鉴定上都有重要意义。

观察细菌形态应注意的事项。

(1)染色方法的选择:在作细菌形态学检查时,要根据被检菌的种类和检查项目,选用相应的染色方法。同时要注意选择适合的培养基以及细菌培养的时间。一般以18~24小时(生长时间长的细菌除外)的幼嫩培养为宜。例如作革兰氏染色检查时,培养时间长的陈旧细菌,可能会出现阳性转为阴性的现象。

(2)注意形态的变化:各种细菌的形态,在适宜的环境下是相对稳定的。环境的改变,如培养基条件的改变、抗生素和化学药物的作用等,均可使细菌产生不规则的形态,并可出现细胞壁的缺陷和多样性。

有些短小杆菌,在固体培养基上呈椭圆形,而在液体培养环境下则呈杆形。有些产生鞭毛的细菌如大肠杆菌和沙门氏菌,当生长在固体培养基上时,往往看不到鞭毛,同样,荚膜和芽孢的形成也要求一定的条件。为此,在作细菌形态鉴定时,必须按被检菌的生长要求,选择适宜的培养基和培养条件,以及适宜的培养时间和检查方法,才能做出正确的形态鉴定。

(3)镜检观察要全面:镜检时除注意其基本形态结构和大小(要用测微计测量)外,还要注意其排列状态、菌端形状、有无两端浓染、芽孢和荚膜等情况。

4.生化特性鉴定 细菌的生化反应在种、型鉴别上具有重要价值。各种细菌具有各自独特的酶系统,所以在相应的培养基内增殖时,产生的分解及合成代谢产物不同,这些代谢产物又各具有不同的生化特点,从而构成了生化特性检测的基础。例如,沙门氏菌和大肠杆菌都是肠道菌,形态上无法区分,但它们的生化特性不同,前者不发酵乳糖,后者发酵乳糖,据此可以区分。

生化试验检测方法已有百余种,表2-2是常用方法的简要介绍。

表2-2 细菌生化特性试验

注:常用糖(醇、苷)有:乳糖、葡萄糖、麦芽糖、蔗糖、甘露醇、阿拉伯糖、卫矛醇、木糖、覃糖、鼠李糖、果糖、山梨糖、糊精、半乳糖、水杨苷。

(四)药敏试验

检测细菌对抗菌药物敏感性的试验简称药敏试验。各种病原菌对抗菌药物的敏感性不同,即使同种细菌的不同菌株对同一种药物的敏感性亦有差异。近年来,鸡群普遍使用抗生素和各种添加剂,导致耐药株的不断出现,故盲目地使用抗菌素往往不能达到预期的治疗效果。因此,在使用药物前对鸡群进行药敏试验以筛选有效的抗菌素并提出所需剂量是十分必要的。

常用的药敏试验方法有试管法、纸片法(也称琼脂扩散法)两种。其中纸片法因操作简便,结果迅速,目前使用较广。表2-3是纸片法药敏试验的简要过程和结果判定。

表2-3 纸片法药敏试验

二、病毒的分离与鉴定

病毒性疾病的实验室诊断,包括病毒的分离培养和鉴定,应用血清学诊断方法检出抗原或监测抗体,包涵体和病理组织学检查等诸方面。而在不同的病毒性疾病的诊断上侧重点应该有所不同。

病毒的分离采用鸡胚(或鸭胚)、细胞或试验动物进行,是疾病确诊的重要步骤。图2-1是病毒分离和鉴定的一般程序。

图2-1 病毒分离和鉴定的一般程序

(一)应用鸡胚培养分离病毒

鸡胚(或鸭胚)培养技术具有材料来源广、设备要求不高、操作简便等优点,广泛用于禽类病毒的分离、繁殖、鉴定及疫苗制备。

病毒在鸡胚(或鸭胚)中繁殖时,可引起特定的病理变化,主要表现在:鸡(鸭)胚死亡;绒毛尿囊膜(CAM)上出现病变,如水肿、痘斑或产生蚀斑等;胚体出现矮小化、皮下出血、肌肉和羽毛发育不良等病变;内脏器官异常,包括肝脾肿大,肝呈淡绿色,肝和心表面有坏死点及中肾有尿酸盐沉积等。

用于检测鸡(鸭)胚感染病毒的直接方法主要有:尿囊液对洗涤过的红细胞有血凝活性(如增殖新城疫病毒、减蛋综合征病毒和流感病毒等)、血清学试验方法、电镜观察病毒粒子等。

1.病料的采集和处理 病毒的病料应采自早期典型的病例,病程较长的病禽或死亡较久的禽群的病禽均不宜作分离病毒用。病禽扑杀后应用无菌操作剖检尸体,各种疾病采用的病料不同,病毒性疾病的采集部位应采自病变明显的病毒的靶器官。病料采集后,一方面可以用于病毒的分离,另一方面也可以用甲醛固定,以供作病理组织学检查,对于有包涵体存在的疾病如腺病毒感染等尤其重要。

将获取的病料剪碎后,以研磨器、塑料注射器或匀浆器匀浆后制成10%~20%悬液。为了便于病毒从病变组织细胞中释放出来,可采用多次冻融的方法。对于不能反复冻融的病毒也可以用超声波处理样品。

棉拭子以少量稀释液稀释后进行涡旋,以充分洗涤拭子。

拭子和组织悬液4~10℃下每分钟1000~1500转,离心20分钟以沉淀组织碎片和大多数细菌,无菌取出上清液,每毫升中加入1000国际单位的青霉素和1000微克的链霉素,置4℃冰箱处理2~4小时后,作为接种材料。

对接种材料应作无菌检查,将其接种于肉汤或血液琼脂斜面,若有菌生长,则应对原始材料作除菌处理,也可以用微孔滤膜过滤除菌,或将原始材料作1000转/分离心半小时除菌。

接种后剩余的样品应置于-70℃下冰冻保存。

2.种蛋的选择和孵育 用于分离病毒的种蛋最好是购自SPF鸡场的种蛋,如无条件,也可以选择健康鸡(鸭)所产的蛋。购进的种蛋在温度为38~39℃、相对湿度为60%~70%的孵化器中孵育,每天翻蛋数次,以免胚膜粘连。

接种前,鸡胚通常孵育6~11天,如用鸭胚则一般孵育到10~13日龄(鸭胚的孵化期为28天)。具体的孵育时间长短由接种途径和病毒在禽胚中的繁殖周期而定。

种蛋入孵后5~6天应照蛋,以淘汰未受精蛋、死胚蛋、弱胚蛋、气室太小或位置异常蛋。

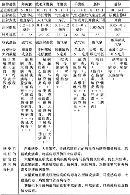
3.接种途径 禽胚的接种途径主要有尿囊腔、卵黄囊、绒毛尿囊膜(CAM)和羊膜腔内接种,表2-4是几种接种途径的比较。在诊断某一疾病时,应尽量采取多种途径接种,每种样品至少应接种4个禽胚。

表2-4 几种接种途径的比较

在上述接种途径中,最常用的方法为尿囊腔接种,其接种方法为:取8~11日龄鸡胚蛋,照蛋,标出气室边缘;将蛋置于蛋盘上,气室朝上,消毒,打孔。打孔时注意不要刺破蛋壳膜;以注射器沿边孔与蛋纵轴平行或稍斜插入1~2厘米,接种0.1~0.3毫升样品;封孔,37℃孵箱内继续孵育3~7天。

4.胚毒的收获与冻存 接种后的禽胚每天至少照蛋一次,接种后24小时内死亡的胚体应废弃。收集24小时后死亡的禽胚及未死亡的禽胚,接种孵育后的活胚置4℃冰箱4小时(最好过夜),使禽胚血液凝固,以杀死禽胚。

对于感染病毒的禽胚,应小心收获样品,防止交叉污染。收样前以碘酊或酒精消毒蛋壳表面,干燥后收样。

尿囊液的收集方法是:以灭菌镊子将气室部位的蛋壳敲碎,剥去蛋壳;用另一灭菌小镊子剥去蛋壳膜,并撕破CAM,暴露出清晰的尿囊液,若是尿囊液浑浊,则意味着被细菌污染,应弃去不用;压住卵黄囊以使尿囊液积聚在一起,用吸管或注射器吸出。取一滴尿囊液以血液琼脂平板或营养琼脂平板进行细菌培养,37℃培养过夜,记录结果;将尿囊液或羊水1500转/分离心10分钟,以血凝试验(HA)、电镜技术或其他方法证明禽胚是否感染病毒;将收获的尿囊液或羊水-70℃下贮存备用。

5.未检出样品的盲传 当初次接种未能检出病毒时,需进行盲传。若以尿囊液或羊水作接种物进行传代,则用含抗生素的稀释液1∶10(或更高比例)稀释后接种。而以CAM、卵黄囊、胚体组织或器官作接种物时,则应按照处理病料的方法处理接种物,再进行接种传代。

(二)用组织细胞培养技术分离病毒

许多病毒不能适应禽胚,如鸡马立克氏病毒、传染性贫血病毒等都不易在禽胚上培养。有些病毒,如传染性法氏囊炎病毒,在禽胚中繁殖能力较差。应用组织细胞培养研究这些病毒,可使病毒分离培养简单化。

组织细胞培养技术是病毒分离的常用技术。组织细胞培养一般分为组织培养、细胞培养和器官培养三类,现在一般常用细胞培养进行病毒的分离培养和鉴定。器官培养如鸡胚气管环组织培养,适于传染性支气管炎病毒的研究和分离。

细胞培养就是无菌采集动物的组织,在玻璃器皿中加入胰蛋白酶溶液进行消化,使之分散成为单个或小群的细胞,再加入适宜的营养液,使细胞贴在玻壁继续繁殖形成单层。

在鸡病研究中,常用的细胞有鸡胚成纤维细胞(CEF)、鸡胚肾细胞(CEK)、鸡胚肝(肺)细胞等,这些细胞的制备方法大略相同,其中以鸡胚成纤维细胞最为常用,常用于鸡新城疫病毒、鸡传染性法氏囊炎病毒、鸡马立克氏病毒等的分离和鉴定、感染机制及疫苗生产等方面。现以鸡胚成纤维细胞的制备过程介绍组织细胞培养技术。

1.病料的处理 无菌采集的病料,可以直接制成接种液。对有细菌污染的材料经无菌处理后接种。

2.接种敏感细胞 一般单层细胞培养经24~48小时即形成单层,此时应于换液同时接种。接种前先在镜下选择生长旺盛和形态整齐的细胞培养瓶数个,倾弃生长液,用亨克氏(Hank’s)液等洗液洗1~2次,加入原倍或10倍稀释的接种物,每个稀释度至少用2~3个细胞培养瓶。种入量以能使接种液盖住细胞层为度。摇匀后置37℃温箱内感作30~60分钟,使病毒充分吸附于细胞上。吸附过程完了后,加入原量的维持液继续培养观察。

每次病毒培养都要设不接种病毒的空白对照瓶2~3个,既便于对比,也可排除因细胞自身携带病毒造成的阳性假相。

3.病毒的培养 接种病毒的细胞培养瓶置35~37℃培养,从接种后第二天开始,每天在倒置显微镜下检查1~2次,并注意与空白对照比较,观察接种细胞有无细胞病变(CPE)出现。

4.收毒与冻存 要适时收获接毒细胞培养物,一般收毒的适宜时机是当接毒培养瓶内约有2/3的细胞发生折光性增强,凝缩不整,胞核变形、破碎和脱落时,应立即收获。

5.无CPE培养物的盲传 多数病毒在初代分离培养时,往往不能出现细胞病变。应将初次接毒的培养瓶在培养后4~5天,平放于-20℃以下冰箱中冷冻。传代前先经3次冻融,即取出冻结的培养瓶,立即用自来水冲洗瓶壁,使其速融。如此反复3次,第三次融化的细胞悬液,可直接用于接种,接种量为1%~5%。

如果这一代仍无明显细胞病变,应连续作第三代盲传,仍无变化时,即可废弃,一般判定分离培养结果为阴性。

(三)病毒的鉴定

随病毒种类的不同,在鸡胚或组织细胞培养物内增殖后,多数病毒可引起鸡胚或细胞病变,这些可作为有病毒增殖的最初指征。

目前对于病毒的鉴定标准是以这些病毒的物理和化学特性为依据的,主要有四条标准:核酸的类型(是RNA还是DNA,单链还是双链,是片段状还是非片段状);对脂溶剂(如乙醚、氯仿)的敏感性,即是否存在脂蛋白囊膜;病毒粒子的直径大小;病毒粒子的对称性(二十面体或螺旋形)。

基于以上标准,进行病毒核酸型鉴定、脂溶剂敏感试验、病毒理化特性鉴定都是初步病毒鉴定的常用方法。此外,根据病毒的特点进行包涵体检查、红细胞吸附试验及病毒干扰试验也是常用的鉴定病毒的方法。

1.病毒核酸型的鉴定 病毒根据核酸型分为两大类:RNA病毒和DNA病毒,鉴定方法有药物抑制试验、吖啶橙染色和Feulgen染色等方法,其中以药物抑制试验较为常用,现介绍如下。

某些化学药物对DNA和RNA病毒具有不同的抑制作用。常用药物有5-氟脱氧尿核苷(FuDR)和5-碘脱氧尿核苷(ZuDR)。当药物的浓度达到10-5摩/升时,对DNA病毒和反转录RNA病毒有抑制作用,但对大部分RNA病毒没有影响。

病毒核酸型鉴定的方法:细胞长成单层后倾去营养液,换以含FuDR(50微克/毫升)的新营养液,37℃培养24小时。将已知和待检病毒的悬液作适当稀释。倾去细胞培养的营养液,用PBS或亨克氏液洗一次,接种病毒悬液,每种接种4瓶,在室温或37℃吸附1小时后加入新营养液。新营养液分两种:一种含FuDR(50微克/毫升);另一种含胸腺嘧啶(50微克/毫升)作为对照。每种培养液各加两瓶。37℃培养,每天观察细胞病变。

当含胸腺嘧啶营养液的培养瓶的细胞病变已经明显时,分别收获培养液,滴定毒价。如试验瓶的病毒滴度低于对照瓶超过一个滴度时,即为DNA病毒,否则为RNA病毒。试验应设已知RNA和DNA病毒对照。

2.脂溶剂敏感性试验 有些病毒表面包有囊膜,脂质是其主要结构成分,如果用乙醚、氯仿等有机溶剂去除其脂质,能使这些病毒灭活,如疱疹病毒、正粘病毒、副粘病毒和披膜病毒等。以下介绍氯仿敏感试验和乙醚敏感试验。

(1)氯仿敏感试验:病毒悬液20份加氯仿1份,摇振混匀10分钟。500转/分离心沉淀5分钟。取上层水溶液,作连续10倍稀释,滴定半数组织感染量(TCID50)(试验组)。TCID50的滴定请参看“中和试验”一节。未经氯仿处理的相同病毒悬液,也作上述稀释,滴定TCID50(对照组)。如果试验组的病毒感染力比对照组低1个滴度以上,即证明对氯仿敏感。

(2)乙醚敏感试验:病毒悬液4份加乙醚1份,摇振混匀,塞紧瓶口,在4℃过夜。1000转/分离心沉淀20分钟。其余步骤和结果的判定同氯仿敏感试验。

3.病毒理化特性的鉴定

(1)热灭活试验:不同的病毒对热(即50℃、30分钟)的稳定性不同,有些病毒对热很敏感,这在病毒的鉴定和分类上具有参考意义。有的病毒耐热,可以为疫苗株的选育提供良好的素材。

热灭活试验的操作过程是:将2毫升病毒悬液加入一支试管中,并置于50℃水浴中30分钟。将同量病毒液置于4℃、30分钟作为对照。将两种病毒样品进行病毒感染力测定并比较之。

(2)阳离子稳定试验:高浓度的二价阳离子如MgCl2能稳定某些病毒,主要为二十面体对称、无囊膜的RNA病毒(如传染性法氏囊炎病毒),使其在50℃、1小时不被灭活。而呈螺旋状对称、有囊膜的RNA病毒(如新城疫病毒、流感病毒)和DNA病毒(如减蛋综合征病毒、马立克氏病病毒和痘病毒等),MgCl2可使它们增强对热的敏感性。

阳离子稳定试验的操作过程是:取病毒1毫升加1.1摩/升MgCl2溶液9毫升,充分混匀(试验组)。病毒悬液加蒸馏水作同样稀释(对照组)。放置56℃水浴1小时。将两种病毒样品进行病毒感染力测定并比较之。

(3)酸敏感试验:病毒在pH3(或pH5)经30分钟,有些受到损伤而使感染力降低,另外一些病毒则不受影响,如测定时病毒滴度降1.0Log以上即为对酸敏感,否则对酸稳定。

酸敏感试验的操作过程如下:取病毒1份加亨克氏液(校正pH为3.0)9份。取病毒1份加pH7.2的亨克氏液9份稀释,作为对照。在25℃水浴中放置30分钟。用0.1摩/升NaOH将试验组的pH调整到7.2。分别测定两组病毒的感染力并比较之。

(4)病毒粒子的直径测定:检测病毒粒子大小的最佳方法是使用电镜,通过电镜不仅可测量病毒大小,而且可观察病毒的结构。

滤膜过滤也可测出病毒的大小。可用的滤膜的平均孔径大小为:450纳米、300纳米、200纳米、100纳米和50纳米。常用测定病毒大小的是孔径为200纳米、100纳米和50纳米的几种滤膜。操作步骤如下:用200转/分离心10分钟或用滤前垫处理病毒悬液,以除掉病毒液中病毒团块、细胞碎片等,以免这些物质堵塞滤膜孔,影响病毒滤过。用200纳米滤膜过滤病毒悬液。可用装有无菌滤膜的针头式滤器。购买了未灭菌的滤膜,可用高压灭菌。收集样品供测定用。用100纳米的滤膜过滤200纳米的滤液,并收集滤液,然后用50纳米的滤膜过滤,再测定所有过滤的滤液,并与原始测定的病毒悬液的滴度进行比较。病毒粒子大小为滤膜孔径的1.2倍以上,则病毒不能通过滤膜。

值得注意的是影响病毒的过滤效果除细胞碎片等的阻塞等因素外,还要注意滤膜的静电荷的作用,为此滤膜在使用前一般应用犊牛血清浸泡。过滤完病毒后应检验滤膜的完整性(是否破裂),检查方法是,将病毒液通过滤器过滤后,立即过滤细菌培养物并检验滤液是否无菌。

三、寄生虫学检验技术

寄生虫学检验工作的范围很广,概括起来,可分为直接或间接检查病原两方面,以帮助确定寄生虫的诊断。譬如在病禽的剖检中,如果从肠道中看到寄生虫虫体,一般就可以确定有寄生虫感染。在粪便检查中,如果在粪便中检出原虫或虫卵,即可证明寄生虫的感染。

调查与寄生虫病流行有关的情况,包括寄生虫病的传染源和传播途径,病原的性质、存在状态及发生过程等,如鸡球虫的传播不需中间宿主,而是通过卵囊随粪便到外界后,污染了禽舍环境而引起感染,而且其卵囊必须在外界环境中进行孢子化生殖后才具有感染性。掌握了这些资料,一方面为实验室快速诊断提供依据,另一方面为消灭球虫提供了理论依据。再譬如鸡住白细胞虫必须从库蠓等血吸昆虫传播。虫体在鸡体内繁殖从成熟的裂殖子进入血液开始,到大小配子体发育成熟,主要在鸡的红细胞及白细胞中完成,因此对住白细胞虫的检验就不应像其他寄生虫检查一样检查粪便中的虫卵,而应用病鸡血液或脏器(肝、脾、肾、肺等)涂片或印片,用姬姆萨染色或瑞氏染色镜检住白细胞虫的裂殖体和各期配子体。因此,寄生虫学检验工作的考察对象不仅限于病鸡,尚包括其他没有临床症状的可疑带虫动物,以及一切与寄生虫生长发育和传播有关的种种因素。

寄生虫病学的实验室诊断,主要是粪便检查,因为大部分寄生虫都寄生于消化道内,它们的虫卵、卵囊、幼虫和虫体都是通过粪便排出体外,即使有些寄生于呼吸系统、生殖系统和肝等组织器官的寄生虫,也大都通过粪便向外界排泄虫卵和虫体。

常用的粪便检查的方法有三种:直接涂片法、漂浮法和沉淀法,现分别介绍于下。

1.直接涂片法 先滴1滴50%甘油水溶液(清水亦可)于载玻片上,用火柴梗或细玻璃棒蘸取新鲜表层粪便少许(约火柴头乃至米粒大小一块),放在甘油滴中,充分搅匀,去其硬渣,使涂片均匀适度,然后加盖玻片,置显微镜下检查。镜检时,先用低倍镜,当发现虫卵后,再换高倍镜头。此法比较简便,但检出率较低。每次应至少检3个涂片,适于急性大量感染。

2.漂浮法 取新鲜粪便5~10克,放于100~200毫升的烧杯中,一边用玻璃棒搅拌,一边加入10~20倍的饱和食盐水(沸水内加入食盐,直到食盐不再溶解为止,然后用棉花或纱布滤过),使之混匀后,用纱布滤过到另一烧杯中。将滤液静置30分钟,让比重轻的虫卵漂浮于液面。用直径7~8毫米的铁丝圈平行接触液面,把黏附在铁丝圈上的液膜抖落在载玻片上,加盖玻片,镜检。本法检出率较高,应用较广。

3.沉淀法 取新鲜粪便5~10克放于烧杯中,加10~20倍清水,用玻璃棒搅匀后,用纱布滤过到另一烧杯中,将滤液静置沉淀,20~30分钟后,倒掉上清液,再加入清水混匀,静置10分钟,再倒去上清液,如此反复进行,直到上清液透明为止。最后倒去上清液,吸取少许沉淀物于载玻片上,加盖玻片,镜检,此法适于大部分寄生虫病的诊断。

此外,通过对患病鸡进行死后的解剖检查,观察病理变化,也是确定寄生虫病病原的存在、了解感染强度、考核药物疗效和进行寄生虫病学调查以及研究寄生虫的区系分布等的一项常用的重要手段。

四、常见中毒病的检验

(一)食盐中毒的检验

1.饲料中食盐含量测定方法 用普通天平称取被检饲料样品5克,将样品置坩埚内,在电炉上充分炭化(即烧尽有机质,余下炭灰)。将炭灰移入容量瓶,加蒸馏水至100毫升,浸2小时以上,用滤纸过滤,再用移液管取滤液10毫升,置于三角瓶内,加重铬酸钾指示剂1滴,然后用0.1M的硝酸银溶液滴定,至出现砖红色为止。计量硝酸银溶液的消耗量。

计算方法:以每毫升0.1M的硝酸银溶液的消耗量相当于5.845克食盐计算食盐含量。计算公式为:

2.嗉囊、腺胃、肌胃内容物含氯量测定 取可疑食盐中毒病死鸡的嗉囊或腺胃或肌胃中的内容物25克,放于烧杯中,加200毫升蒸馏水放置4~5小时,其间振荡数次,然后向该液内加蒸馏水至250毫升,滤纸过滤。取滤液25毫升,加0.1%刚果红溶液5滴作指示剂,再用0.1M硝酸银溶液徐徐滴定,至开始出现沉淀且液体呈轻微透明为止。

计算公式:食盐含量的百分率=消耗的硝酸银溶液的毫升数×0.234

3.配合料中含盐量的简单测算法 饲料中盐分的来源,主要是人为加入的和鱼粉中的食盐。因此是否已达到中毒量,通过一般简单测算即可了解,例如,目前多数的进口鱼粉其含盐量为4%,在饲料中添加的鱼粉量为6%,则饲料中的含盐量=4%×6%=0.24%,此含量是在适宜的范围内的。

若鱼粉中含盐量达20%,在饲料中添加6%,则其食盐的含量为1.2%,已超过了正常的含量,将会引起不同程度的中毒。

(二)棉子饼中毒的检验

棉子饼是产棉地区的主要饲料之一。棉子饼中含有有毒的物质棉酚(Gossypo1),如不进行去毒处理,不注意喂量和喂法,易引起鸡的中毒。一般棉子饼中含棉酚量为0.034%~0.287%。饲料中含棉酚量达0.04%~0.05%时就可引起中毒。

检验棉子饼中棉酚含量的方法分定性检验和定量检验两种方法。

1.定性检验 将棉子饼磨碎,取其细粉末少许,加硫酸数滴,若有棉酚存在即变为红色(应在显微镜下观察)。若将该粉末在97℃下蒸煮1~1.5小时后,则反应呈阴性。将棉子饼按上法蒸煮后,再用乙醚浸泡,然后回收乙醚,浓缩,用上法检查,可出现同样结果。

2.定量检验 通常用三氯化锑比色法。游离棉酚和三氯化锑在氯仿溶液中生成红色化合物,游离棉酚的含量与色泽强度呈正比,据此可进行比色定量。

(1)试剂:

①浓盐酸。饱和三氯化锑溶液:取30克研碎的三氯化锑,用少量氯仿洗涤一次,在洗后的结晶中加入氯仿100毫升,猛烈振摇后放置,密塞保存,用时取上清液。

②氢氧化钠溶液。

③棉酚标准溶液。准确称取精制棉酚5毫克于50毫升容量瓶中,加氯仿溶解至刻度。1毫升相当于0.1毫克棉酚(称1号液)。将1号液稀释成10倍后制成2号液,其浓度为1毫升相当于0.01毫克棉酚。

(2)操作方法:

①标准曲线制备。吸取2号标准液0、0.5、1.0、2.0毫升(相当于棉酚0、5、10、20微克),1号标准液0.4、0.8、1.2、1.6、2.0毫升(相当于棉酚40、80、120、160、200微克)分别置于9克10毫升具栓比色管中,各管分别加入醋酐数滴、饱和三氯化锑溶液5毫升,并加氯仿至刻度,混匀,密塞放置20~30分钟进行光电比色(波长5~20纳米),以棉酚含量为横坐标,光密度为纵坐标,绘成标准曲线。

②样品分析。精密称取棉子油0.1克(或磨碎且通过60目筛的油渣或棉子粉)于10毫升具栓比色管中,加氯仿至刻度,再加浓盐酸1毫升,充分振摇,放置过夜,弃去酸液、氯仿液供检。取氯仿液1毫升于10毫升具栓比色管中(甲管即样品管);同时另取1毫升于盛有5毫升氯仿的分液漏斗中,加15%氢氧化钠溶液5毫升,充分振摇放置分层,将氯仿层通过装有无水硫酸钠的漏斗滤入10毫升具栓比色管中(乙管即空白管)。甲、乙管分别加入醋酐、饱和三氯化锑溶液5毫升,再加氯仿至刻度,混匀,放置20~30分钟后,在520纳米波长下测定光密度值。

③计算方法。

式中:棉酚含量,即根据样品比色时的光密度值,在曲线上查得

的棉酚毫克数;

10指提取样品时加入氯仿的体积;

1指样品显色时,取样品提取液之体积;

1000是毫克换算成克时用1000除。

(三)有机磷农药中毒的简易检验法

将待检饲料或嗉囊、腺胃、肌胃中的内容物用苯浸提,分出抽提液,经过滤、吹干,残留物用适量乙醇溶解后作检液。

取检材的提取液经蒸发所得到的残留物,加适量水溶解,放入小烧杯中,将预先准备好的昆虫放入20~30个,同时用清水做对照试验,观察昆虫是否死亡。如有有机磷农药存在,昆虫很快死亡。做实验用的小虫可就地取材。

(四)氟中毒的检验

氟中毒的检验法常用茜素磺酸锆比色法。其原理是:在酸性溶液中,茜素磺酸钠与锆盐形成红色络合物。当存在氟离子时,夺取锆离子,形成无色的氟化锆阴离子而使溶液褪色,显出茜素磺酸的黄色。根据由红到黄的色调不同与标准色列进行比色定量。

1.试剂

(1)氟化物标准液:精确称取干燥的分析纯氟化钠0.221克,溶于少量水中,倾入1000毫升容量瓶中,加水至刻度,作为原液,贮于内壁涂蜡的瓶中,同时稀释10倍,即吸取此液100毫升,稀释至1000毫升,即1毫升相当于0.01毫克氟。

(2)茜素磺酸锆酸性溶液:称取0.45克分析纯氯氧化锆溶于100毫升水中,另取0.07克茜素磺酸钠(茜素红),溶于100毫升水中,缓慢注入前液中,用冷的稀硫酸溶液(1∶10)稀释至1000毫升。此试剂应放在冰箱内或阴凉处,用时摇匀。

2.操作方法 取少量饲料,在70℃以下烘干6小时。精确称取干燥检样2克置清洁干燥的坩埚中,加5%醋酸镁溶液至浸湿检样,在电炉上炭化,再放入茂福炉中,先在300℃下,后在600℃下各经2~3小时至检样完全灰化。将灰化检样置分馏器中,加蒸馏水20毫升、石英砂0.5~1克、浓硫酸20毫升、玻璃珠数个,通入蒸气瓶加温至135~138℃进行蒸馏,收馏液250毫升。在蒸馏液中加1%~2%酚酞2滴和3N碳酸钠液至液体呈粉红色。取馏液10毫升置25毫升比色管中,加浓盐酸1毫升和茜素锆指示剂1.5毫升,混合后静置1小时,与标准色列比色,并按以下公式计算含氟量:

式中:V1蒸馏液体积(即250毫升);

V2比色前所取蒸馏液体积(即10毫升);

W检样重量毫克数;

0.01氟化钠标准液浓度(即0.01毫克/1毫升)。

(五)敌鼠及其钠盐中毒的检验

敌鼠及其钠盐与三氯化铁在无水乙醇中反应呈红色,这就是敌鼠及其钠盐中毒检验的原理。

取饲料或腺胃、肌胃或嗉囊内容物50~100克放于三角瓶中,加水调成粥状,加稀盐酸酸化,用乙醚提取3次,合并乙醚液。醚液再用1%焦磷酸钠或磷酸氢二钠水溶液提取3次,合并水溶液提取液,经稀盐酸酸化后,再用氯仿提取3次,合并氯仿液经无水硫酸钠脱水后,氯仿挥发,残渣供检验用。取供检残渣,加无水乙醇1.5毫升溶解,加1%三氯化铁溶液1滴,如显红色,则为敌鼠或敌鼠钠盐阳性反应。

(六)某些常用药物的中毒检验

药物中毒的检验一般靠临床诊断,根据用药量及中毒症状和剖检变化不难做出诊断,实验室诊断只是一个辅助指标。

1.磺胺类药物中毒的检验 常用重氮反应检测中毒鸡的血液。其操作方法如下:取血液1毫升,加入5%三氯醋酸试剂10毫升,振荡5分钟,滤过(或离心),吸取上清液9毫升,加入0.5%亚硝酸钠试剂1毫升,充分混合后,再加0.5%麝香草酚试液(用20%氢氧化钠溶液作溶媒)2毫升,如含磺胺,振荡后即成橙黄色。

2.土霉素中毒的检验 取药液、胃内容物或剩余饲料加蒸馏水振摇后,取水层分成4份备用。取水液1份,加过量硫酸,如为土霉素则显深红色,加蒸馏水稀释后,转变为黄色。取水液2滴加稀盐酸2滴(稀盐酸:取盐酸23.5毫升,加蒸馏水稀释至100毫升),对二甲氨基苯甲醛1滴(对二甲氨基苯甲醛试液的配制:取对二甲氨基苯甲醛2克,溶于硫酸4毫升中,加蒸馏水1毫升),如为土霉素则生成蓝绿色沉淀。

随便看

 

离鸟网收录3541549条中英文词条,其功能与新华字典、现代汉语词典、牛津高阶英汉词典等各类中英文词典类似,基本涵盖了全部常用中英文字词句的读音、释义及用法,是语言学习和写作的有利工具。

 

Copyright © 2004-2024 vtrois.com All Rights Reserved
更新时间:2026/4/8 8:25:41