网站首页  词典首页


请输入您要查询的字词:

 

字词 皮张的等级规定和规格
类别 中英文字词句释义及详细解析
释义

皮张的等级规定和规格


目前我国还没有毛皮质量的评价标准,生产中可参考1982年中华人民共和国供销合作总社和中国土产进出口总公司对皮张收购规格的相应的规定,再根据毛皮动物的饲养水平灵活掌握。现将有关部分摘要介绍如下。

(一)水貂皮

1.加工要求 皮形完整,头、耳、须、尾、腿齐全,去掉前爪,抽出尾骨、腿骨,除净油脂,开后裆,毛朝外,圆筒按标准撑楦晾干。

2.等级规格(标准色水貂皮)

一等皮:毛色黑褐,光亮,背、腹部毛绒平齐、柔和、板质良好,无伤残。

二等皮:毛色黑褐,毛绒略空疏,具有一等皮毛质、板质,可带下列伤残:其一,毛色淡,或次要部位略带夏毛,或有不明显的轻微伤残,或轻微塌脖、塌脊。其二,有咬伤、擦伤,面积不超过2平方厘米。其三,轻微流针、飞绒或有白毛峰集中一处,面积不超过1平方厘米。

不符合等内要求的或受潮脱毛,开片皮、白底绒,毛峰勾曲较重者为等外皮。

3.长度比差 公皮77厘米以上为130%,71~77厘米120%,65~71厘米110%,59~65厘米100%,59厘米以下90%。母皮65~71厘米为130%,59~65厘米120%,53~59厘米100%,47~53厘米110%,47厘米以下90%。

4.等级比差 一等皮为100%,二等皮75%,等外50%,以下按质计价。

5.品种比差 标准色水貂皮为100%,彩色水貂为125%。

6.公、母皮比差 公皮为100%,母皮为80%。

7.颜色比差 标准水貂皮为褐色100%,最褐色102%.最最褐色104%,黑色106%,中褐色98%,浅褐色96%。彩色水貂皮颜色暂不实行分级。

此外,彩色水貂皮也适用此规格,但要求色正、鲜艳、不带老毛。颜色不纯者,按标准水貂皮规格收购,花色水貂皮,一律按等外处理(除指定的育种场外)。等内皮长度规定必须符合统一楦板宽度。具有下述情况不算缺点:断尾不超过50%;腹部都有垂直白线,宽度不超过0.5厘米;后裆秃针,面积不超过5平方厘米;全身有少数散在的白针;破洞1处,面积不超过0.5平方厘米。但出现下述情况应酌情定等:后裆开割不正、破洞、缺腿、缺鼻、撑拉过大、毛绒空疏、春季淘汰皮、非季节死亡皮、缠结毛等。量皮方法,从鼻尖至尾根。

(二)赤狐皮

1.加工要求 皮形完整,头腿尾齐全,抽出尾骨、腿骨,除净油脂,开后裆,毛朝外,圆筒晾干。

2.等级规格

一等皮:毛绒丰足,针毛齐全,色泽光润,板质良好。

二等皮:毛绒略空疏或略短薄,针毛齐全。具有一等皮毛质、板质,可有臀部针毛略摩擦;两肋针毛略擦尖;轻微塌脊。

三等皮:毛绒略空疏或略短薄,针毛齐全。具有一、二等皮毛质、板质,可有臀部针毛摩擦较重;两肋针毛擦尖较重;中脊针毛擦尖;腹部无毛;严重塌脖。

特等皮:具有一等皮毛质、板质,面积2222.22平方厘米以上。

不符合等内要求的均为等外皮。

3.等级比差 一等皮为100%,二等皮80%,三等皮60%,特等皮120%,等外皮40%,以下按质计价。

(三)银黑狐皮

1.加工要求 与水貂相同。

2.等级规格

一等皮:毛色深黑,银针从颈部至臀部分布均匀,色泽光润,底绒丰足,毛峰整齐,板质良好,毛板不带任何伤残,皮张面积2111.11平方厘米以上。

二等皮:毛色较暗黑或略褐,银针分布均匀,带有光亮,绒较短,毛略稀,或有轻微塌脖或臀部毛峰有擦落。皮张完整,刀伤或破洞不得超过2处,总长度不得超过10厘米,面积不超过4.44平方厘米。

三等皮:毛色暗褐欠光润,银针分布不甚均匀,绒短略薄,毛峰粗短,中脊部略带粗针,板质薄弱,皮张完整,刀伤或破洞不得超过3处,总长度不得超过15厘米,面积不超过6.67平方厘米。

(四)北极狐(蓝狐)皮

1.加工要求 与水貂相同。

2.等级规格

一等皮:毛色灰蓝光润,毛绒细软稠密,毛峰齐全,皮张完整,板质优良,无伤残,面积在2111.11平方厘米以上。

二等皮:符合一等皮质,有刀伤破洞2处,长度不超过10厘米,面积不超过4.44平方厘米,皮张面积在1888.89平方厘米以上。

三等皮:毛皮灰褐,绒短毛稀,有刀伤破洞3处,长度不超过15厘米,面积不超过6.67平方厘米,皮张面积在1500平方厘米以上。

(五)貉皮 目前尚无全国统一的收购规格。仅将黑龙江、吉林等省试行的北方貉皮收购规格介绍如下。

1.加工要求 按季取皮,剥皮适当,皮形完整,头腿尾齐全,除净油脂,以统一规定的楦板上楦,板朝里毛向外,呈筒形晾干。

2.等级规格

一等皮:毛绒丰足,针毛齐全,色泽光润,板质良好,可带刀伤或破洞2处,总面积不超过11平方厘米或破口长不超过6厘米。

二等皮:毛绒略空疏或略短薄,具有一等皮毛质、板质,可带刀伤或破洞3处,总面积不超过16.7平方厘米,或破口长度不超过9厘米,或臀部针毛略摩擦,两肋针毛毛尖略受摩擦。

三等皮:毛绒空疏而短薄,具一、二等皮毛质、板质,可带刀伤或破洞3处,总面积不超过45平方厘米,臀部针毛摩擦较严重,两肋针毛毛尖擦伤较重,腹部无毛,刺脖较重。用不符合统一规定的楦板加工。

不符合等内要求的貉皮为等外皮。

3.等级比差 一等为100%,二等80%,三等为60%,等外皮按使用价值分为40%,20%,5%计价,低于5%使用价值的不收。

4.长度规定 等内皮分为0~6号,具体长度比差是

0号 99厘米以上为130%

1号 90~99厘米为120%

2号 81~90厘米为110%

3号 72~81厘米为100%

4号 63~72厘米为85%

5号 57~63厘米为70%

6号 57厘米以下为55%

量皮方法:从鼻尖至尾根,求其长度,档间差就下不就上。

5.面积规定 一等皮1777.78平方厘米以上,二等皮1444.44平方厘米以上,三等皮1222.22平方厘米以上。

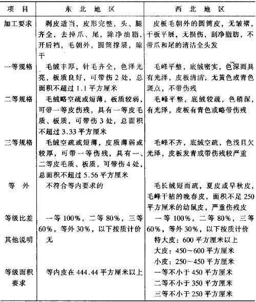
(六)麝鼠皮 我国的麝鼠分布区域广,皮产量很大,目前尚无国家统一的收购标准,现将东北和西北生产区的皮张收购介绍如下(见表8-6)。

表8-6 东北、西北地区麝鼠皮张收购规格

其他毛皮动物如紫貂、河狸、艾虎、果子狸、黄鼬、海狸鼠、毛丝鼠、獭等收购规格合要求可向当地外贸部门和收购部门了解。

随便看

 

离鸟网收录3541549条中英文词条,其功能与新华字典、现代汉语词典、牛津高阶英汉词典等各类中英文词典类似,基本涵盖了全部常用中英文字词句的读音、释义及用法,是语言学习和写作的有利工具。

 

Copyright © 2004-2024 vtrois.com All Rights Reserved
更新时间:2026/4/7 22:01:38