网站首页  词典首页


请输入您要查询的字词:

 

字词 真菌引起的皮肤病
类别 中英文字词句释义及详细解析
释义

真菌引起的皮肤病


【病因及诊断思路】 真菌是真核类微生物,属于真菌界。真菌在自然界中广泛分布,已知的真菌有12万~14万种,大多数真菌不致病,只有少数真菌致病。真菌感染引起的疾病在临床上分为浅部真菌病和深部真菌病两大类。浅部真菌病仅侵犯表皮的角质层、毛发和甲板,如头癣、体癣、股癣、手足癣、甲癣等。深部真菌病是真菌侵入真皮、皮下组织以至内脏器官,如念珠菌病、孢子丝菌病、暗色丝孢霉病等。真菌引起的皮损诊断思路如下:

【临床特点】

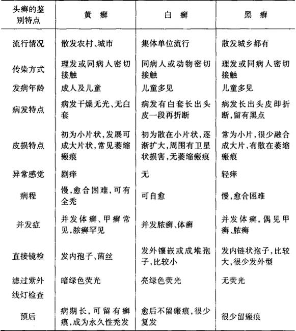
1.头癣:头癣系头皮和头发的真菌感染。临床分为3型:黄癣(许兰氏毛癣菌感染)、白癣(狗小孢子菌、石膏样小孢子菌、红色毛癣菌感染)和黑癣(紫色毛癣菌、断发癣菌感染)。

(1)临床表现

①黄癣:俗称“秃疮”。典型黄癣有菌痂、萎缩性癣痕和断发三大特征。

早期皮损,毛囊口周围皮肤发红,继之出现小脓疱,干后呈盘状黄痂,去痂为鲜红色糜烂面或形成溃疡。有鼠臭味。愈后形成萎缩性瘢痕,并可造成永久性脱发。头部病发长短参差不齐,光泽消失。

②白癣:亦称“蛀发癣”,多见儿童。初起为一个至数个灰白色鳞屑斑点,扩大呈母子斑,并呈“卫星状”分布,界限清楚,愈后不留瘢痕,斑上面毛发失去光泽,外围绕以白色菌鞘,在距表皮2~4mm处折断。

③黑癣:多见于儿童,成人也可发病。皮损类似白癣,为大小不等的白色鳞屑斑。病区头发在头皮表面即折断,形成黑色点状,一般不形成菌鞘。愈后留小片状瘢痕。

(2)鉴别诊断:头癣的鉴别诊断见表4-22。

表4-22 头癣的鉴别诊断

2.体癣和股癣

(1)体癣:发生在手足及头部以外的皮肤癣菌感染。体癣原发损害为红斑、丘疹、丘疱疹、水疱或鳞屑。皮损多为圆形或类圆形,大小、数目不等。自中心向外扩散,中央有愈合倾向,留有暂时性色素沉着,边缘隆起呈堤状,边界清楚,其表面有薄层鳞屑。

(2)股癣:股癣皮损同体癣,多发生在双股内上侧、臀部、阴囊处,可单侧发病,皮损呈半圆形。

3.手癣和足癣:指(趾)间及掌、跖的皮肤癣菌感染称为手癣或足癣。分布于世界各地。

(1)足癣临床上分为4型

①慢性间擦型:此型较常见,呈慢性病程,主要表现在趾间皮肤,多在4~5趾和3~4趾间,皮损发白,搓擦表皮可露出糜烂面,有臭味,剧痒。

②角化脱屑型:皮肤角化增厚,以脱屑为主,炎症不明显,界限清楚,冬季常有裂隙,可继发感染。

③亚急性水疱型:常为针头大小水疱,不易破裂,内容为浆液性,清亮透明,破溃干燥后留有颈口状鳞屑,皮损多见于足缘、跖部、趾间,甚至足背部。足跟部少见。为夏季多发病。

④急性溃疡型:皮诊为水疱、脓疱,呈湿疹样变,继发感染化脓或形成溃疡。多发生在趾屈侧及跖前部。

(2)手癣与足癣类似,手癣以后三型多见。以单侧发病为多。

4.甲癣:甲癣俗称“灰指甲”,是由真菌侵犯甲板所致的甲病。多由手足癣引起,亦有单独发生,分布广泛,世界各地均可见到此病。

损害常由指(趾)甲的甲板远端开始,逐渐向甲根方向发展。受损的病甲甲板失去光泽,变色呈灰白、灰褐色或淡黄色。甲表面凸凹不平,质地变脆、增厚,甲板和甲床也可分离,甲下堆积角化性鳞屑。

由白色念珠菌引起的甲癣少见。多表现甲沟炎和甲床炎。甲板多见增厚,失去光泽,高低不平。

5.花斑癣:花斑癣俗称“汗斑”,是由糠秕马拉色菌引起的皮脂浅表慢性感染。本病多发生于夏秋季节,好发多汗部位,我国南方发病率高于北方。

本病自觉症状轻,多发生于皮肤溢出部位,如前胸、背、颈、面等处。皮损开始在毛囊口周围,以后逐渐扩大,互相融合,形成片状。起初为淡褐色,黄豆粒至蚕豆大,形成圆形或类圆形,表面覆以细薄糠秕状鳞屑。日久出现色素减退斑,新旧皮损可混合存在,呈花斑状。有轻度瘙痒。

6.癣菌疹:癣菌疹是皮肤病灶真菌或原发病灶的真菌代谢产物,在原发病以外的部位,使机体对其发生变态反应,所产生的继发损害。

常继发真菌感染之后,皮疹突然发生,局限或泛发,皮疹的形态有红斑、水疱或大疤等,多种多样,呈猩红热、丹毒、多形红斑、结节性红斑、汗疱疹、荨麻疹样皮疹。局部皮疹处有痒感,有时伴有全身症状,如发热、厌食、头痛、全身不适、淋巴结肿大及白细胞增多等。

【治疗】

1.头癣

(1)局部疗法:病损面积在钱币大小的范围内,损害不超过3~4块者,可考虑拔发治疗。拔发区略超过病发区5mm左右。头发拔除后,局部涂2%碘酊,每天1次,或每周拔1次,连续3~4次,经常洗发。每周涂1次5%硫磺霜。有化脓者可用0.15%呋喃西林湿敷,无脓后可涂白多邦软膏,每天1~2次。另外,拔毛后也可涂3%克霉唑软膏,或2%复方咪康唑乳膏,或2%酮康唑乳膏,或1%联苯苄唑霜或溶剂(孚琪),每天1~2次外涂。

(2)全身疗法

①伊曲康唑(斯皮仁诺):成人每日100mg,疗程15天。用药时,同食物一起服,严重者可连续服2~3个疗程。儿童酌减。注意检查肝功。

②特比奈芬(疗霉舒):成人每天250mg,疗程3~6周,重者可连续服2~3个疗程。儿童酌减。

③酮康唑(里素劳):成人每天200mg,疗程根据病情一般为1个月。用药时注意肝功能变化,最好每2周检查一次肝功能,有异常者立即停药。用药时最好在两餐之间服用,以利于吸收。服药时避免与抗酸药及抗胆碱药等减少胃液分泌的药物同用。

(3)预防措施:切断传播途径,杜绝传染源。洗发洗头时用流水或每人一盆。理发工具、毛巾等都要经常消毒。另外,浴池的浴巾等要消毒灭菌。家庭的枕套、毛巾等要煮沸消毒。以上措施是消除病原菌、防止交叉感染、加速痊愈的重要措施。

2.体癣和股癣

(1)局部疗法:一般以局部用药为主,对皮肤娇嫩处选用温和制剂。近年来多用各种咪唑类药物,如3%克霉唑霜、1%益康唑霜、1%复方咪康唑软膏、2%哨酸咪康唑霜(达可宁霜)、复方酮康唑乳膏(皮康王)、1%联苯苄唑霜等和溶液剂外涂,每天1~2次,均有较好的疗效。

(2)全身疗法:对泛发性和顽固性,特别是面部癣和叠瓦癣,可服用伊曲康唑,也可服酮康唑。用法见头癣。

(3)预防措施:注意个人卫生,严格遵守公共卫生制度。体股癣的传染是足癣搔抓而来的,也可由患病的猫狗等接触传染。要杜绝传染源,治疗原发病足癣。

3.手癣和足癣

(1)局部疗法:有甲癣的应同时治疗。根据不同类型,选用不同剂型的咪唑类外用药。

(2)全身疗法:同头癣用药的剂量和方法。

(3)预防措施:预防再感染。除彻底治愈自身癣病外,应同时治疗患病家属。注意个人卫生,勿共用毛巾、浴巾等,洗脚盆应经常洗净消毒,经常换洗袜子,公共浴池物品要做好消毒工作,不用公共的拖鞋。避免同患癣的动物接触,对病畜严加管理,避免传染给人。

4.甲癣

(1)局部治疗

①手术拔甲疗法:局麻下手术拔甲,拔甲后用凡士林纱布敷贴1~2周后,外用抗真菌药外涂,直到长出新甲。

②封包脱甲疗法:用40%尿素加抗真菌药物,用防水胶布把指甲同皮肤保护好,涂药后再用纱布胶布固定包扎。定期更换药物,指甲敷裹1周,趾甲敷裹2周,然后再拔甲。用抗真菌药物外涂。

(2)全身疗法:伊曲康唑(斯皮仁诺)冲击方法,每天量为400mg,分2次口服,每月第一周用药,停3周为一疗程,共服药3个疗程。注意肝功变化。特比萘芬,每次250mg,每天1次,疗程4~6周。服药期间注意肝功变化,定期做肝功化验。

(3)预防措施:防治手足癣是防止感染甲癣病的好方法。

5.花斑癣

(1)局部疗法:可应用咪唑类药物,如1%联苯苄唑霜水、1%酮康唑霜、1%复方咪康唑膏及达克宁霜等。另外,用采乐(酮康唑香波)、洁肤灵(联苯苄唑香波)沐浴,每天1次或隔天1次。

(2)全身疗法:酮康唑口服400mg,每周服1次,连续服用2~3周,总量800~1200mg。用药期间减少洗澡次数,以利于药物在角质层充分蓄积,达到杀菌的目的。还可以用斯皮仁诺,口服100mg,1周为一疗程。

(3)预防措施:发现病人及时治疗。内衣、被单要彻底煮沸消毒。注意公共卫生,公共浴池要禁止患病者进入,健康人与病人的衣物、浴巾、毛巾等不能混用,避免接触传染。

6.癣菌疹

(1)局部疗法

①原发病灶治疗:用抗真菌药物,如咪唑类药霜或水剂,外涂。

②继发病灶治疗:以止痒、抗过敏药为主。还可选用炉甘石洗剂、肤轻松软膏、地塞米松软膏等。

(2)全身疗法:应用抗组织胺药,如特非那丁(敏迪)60mg,每天2次,口服;克敏能10mg,或仙特敏10mg,或赛特赞10mg,每天1次,口服;还可用玻丽玛郎5mg,每天2次,口服。若有全身症状者,可口服皮质类固醇激素。

随便看

 

离鸟网收录3541549条中英文词条,其功能与新华字典、现代汉语词典、牛津高阶英汉词典等各类中英文词典类似,基本涵盖了全部常用中英文字词句的读音、释义及用法,是语言学习和写作的有利工具。

 

Copyright © 2004-2024 vtrois.com All Rights Reserved
更新时间:2026/4/9 7:52:26