网站首页  词典首页


请输入您要查询的字词:

 

字词 第六节 上皮或上皮样肿瘤的鉴别诊断
类别 中英文字词句释义及详细解析
释义

第六节 上皮或上皮样肿瘤的鉴别诊断


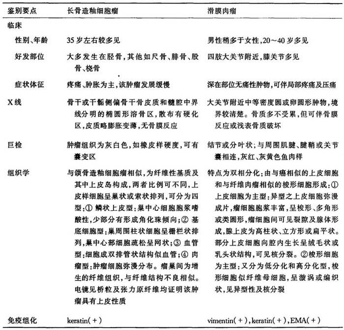
长骨造轴细胞瘤与滑膜肉瘤的鉴别:长骨造釉细胞瘤为一罕见的骨原发性低度恶性肿瘤,形态上与颌骨造釉细胞瘤相似,为骨内特有的上皮样肿瘤,大多发生在胫骨,典型病变为纤维性基质及其中上皮岛构成,上皮样细胞呈巢状或索状排列,其间为增生的纤维组织。滑膜肉瘤是多发生在大关节附近软组织的恶性肿瘤,可侵及骨,滑膜肉瘤的上皮成分多为腺样结构,而造釉细胞瘤上皮成分多为实体细胞巢(表13-18)。

表13-18 长骨造釉细胞瘤与滑膜肉瘤的鉴别要点

随便看

 

离鸟网收录3541549条中英文词条,其功能与新华字典、现代汉语词典、牛津高阶英汉词典等各类中英文词典类似,基本涵盖了全部常用中英文字词句的读音、释义及用法,是语言学习和写作的有利工具。

 

Copyright © 2004-2024 vtrois.com All Rights Reserved
更新时间:2026/4/8 19:06:11