网站首页  词典首页


请输入您要查询的字词:

 

字词 米面加工装备
类别 中英文字词句释义及详细解析
释义

米面加工装备


1 概述

米面,又称沙河粉、肠粉,也称切粉。是以大米为原料进行加工的。它具有皮质坚韧、光洁爽滑、口感性好的特点,可以凉拌、炒食,也可以汤食,是一种廉价可口的方便食品。以大米为原料,按照一定的工艺要求加工成米面所需的设备称为米面加工装备。过去米面加工都是手工式简单的机械生产,劳动强度大、产品质量不稳定。现根据米面加工的工艺要求设计了各种型号的米面加工设备。机械化、自动化程度高,操作人员少。生产率有70kg/h、200kg/h和250kg/h等。成套装备有洗米机、浸泡筒、磨浆机、米面机等组成,通过这些装备把传统工艺和机械化生产有机结合起来。

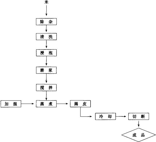
2 加工工艺(图1-9-38)

图1-9-38 米面加工工艺流程图

2.1 大米和水的选择

2.1.1 大米的选择 制作米面的大米需支链淀粉的含量在85%左右,粘性不能太大,根据大米的物理性质,可将仙米和粳米搭配使用,其比例为10∶2或10∶2.5。

2.1.2 水的选择 制作米面的水需进行处理,使其不含杂质,硬度适中。

2.2 大米的预处理

2.2.1 米粒的除尘及清洗 米粒清洗主要是对米粒中的谷粒、砂石、糠片、糖粉和米粒表面未碾削干净的糠麸的处理。清洗的要求:含砂量≤0.02%,含谷量≤2粒/kg,含糠粉量0,含糠片量0,大米留皮总量≤15%。清洗可以手工用箩筐或用洗米机。

2.2.2 大米的浸泡 浸泡的目的是要让米粒充分吸取水分,软化分解其原有坚硬的组织;给粉碎和磨浆提供良好的生产条件以及为米面的淀粉组织重新组合提供可靠的保证。浸泡时间在2~12h内灵活掌握。夏天空气湿度低,浸泡时间短;冬天空气湿度大,浸泡时间长。

大米浸泡后的检验方法是用拇指与食指搓擦米粒,能被搓成碎米,且无粒感即可。或用仪器测含水率,含水率达40%~50%即可。

浸泡可用浸泡池、浸泡缸或浸泡筒。根据生产率、浸泡时间、机械化程度而定。

2.2.3 磨浆 磨浆的目的是利用机械克服米粒内部的凝聚力将其分裂成粉末。磨浆时比较理想的粉水比,既有利于机械化操作,又有利于增加生产率和提高米面的质量。一般粳米的粉、水比为1∶1、仙米为1∶1.4、混合米为1∶1.2。粉米要求通过100~120目。磨浆采用砂轮磨或石磨。

2.2.4 搅拌 搅拌的目的是使磨后的米浆中粉、水进一步搅拌均匀,使水均匀的渗透到粉粒的颗粒中,有利于蒸煮时的糊化。并可防止粉浆在容器内沉淀,以便使混合均匀的米浆可投放到米面机的输送带上。

2.2.5 蒸煮 经过搅拌的米浆通过阀门缓慢而均匀的落到输送带上,在输送带上方放一木框,木框与输送带上有1mm的间隙,把米浆刮成均匀、薄薄的米浆层,然后进入蒸锅进行蒸煮。

蒸煮的目的是使米淀粉在相应的温度下糊化(糊化称α化)。大米糊化温度为58~61℃,而米面的蒸煮必须在98℃蒸熟。蒸煮时要注意控制蒸汽的汽量和蒸煮时间。

2.2.6 揭皮 揭皮的目的是将细嫩、洁白的粉带以蒸煮后的输送带上揭起来输送到冷却输送链上。该工序用铲刀和揭皮输送轮完成。

2.2.7 冷却 冷却的目的是将从蒸煮锅中出来的高温粉带迅速冷却,风干表面的粘性凝液,给下道工序切断创造条件。一般采用自然冷却和风冷——用风扇通风作短时间的冷却。冷却时间为蒸煮时间的4~5倍,这样的米面韧性好,爽口。

2.2.8 切断 将通过冷却后的洁白的粉带连续不断地切成米面条,或做成粉肠。这种米面及粉肠即可凉拌、炒食或汤食。

3 关键设备

3.1 洗米机(图1-9-39)

图1-9-39 洗米机示意图

1-洗米筒 2-溢水口 3-进水阀 4-排砂阀 5-转向阀

洗米机的种类较多,有螺旋式、搅拌式及利用水的冲刷力造成真空洗排石等。其中后二种在米面行业中使用较普遍。

洗米机的工作过程是:在洗米筒1内装上规定容量的大米前关闭排砂阀4,然后打开转向阀5,使米可以从洗米筒1下部通过。打开进水阀3。水从进水阀3进,经小管后成高压水,米水一起流入洗米筒1,反复循环几次约需5min,米糠等漂浮物、杂质从溢水口2处排出。待米洗干净后,关闭转向阀5和进水阀3,然后打开排砂阀4,将砂子清出。

洗米和排砂的工作原理如图1-9-40所示,利用进水管管径大小的突变,使小管出口处造成真空,水的压力增大,米从洗米筒下部流出,在高压水的冲击下,流经管内,由于米、砂相对密度不同,砂子落入积砂室6。

图1-9-40 进水和排砂装置简图

1-进水管 2-进水阀 3-加压管 4-转向阀法兰 5-法兰 6-积砂室 7-排砂阀

3.2 磨浆机(图1-9-41)

图1-9-41 石磨

1-料斗 2-调节螺母 3-机壳 4-压板 5-落料管 6-定位螺栓 7-弹簧 8-静磨盘 9-动磨盘 10-流浆槽 11-皮带轮

制作米面最理想的磨浆机是石磨,其特点是动磨盘9转动,噪音低,运转平稳,米浆细腻,出浆温度低,含砂量少。确保米面的质量。石磨磨盘可用花岗岩制成。

除采用石磨外,砂轮磨也可。

随便看

 

离鸟网收录3541549条中英文词条,其功能与新华字典、现代汉语词典、牛津高阶英汉词典等各类中英文词典类似,基本涵盖了全部常用中英文字词句的读音、释义及用法,是语言学习和写作的有利工具。

 

Copyright © 2004-2024 vtrois.com All Rights Reserved
更新时间:2026/4/9 4:14:15