网站首页  词典首页


请输入您要查询的字词:

 

字词 纤维的鉴别方法
类别 中英文字词句释义及详细解析
释义

纤维的鉴别方法


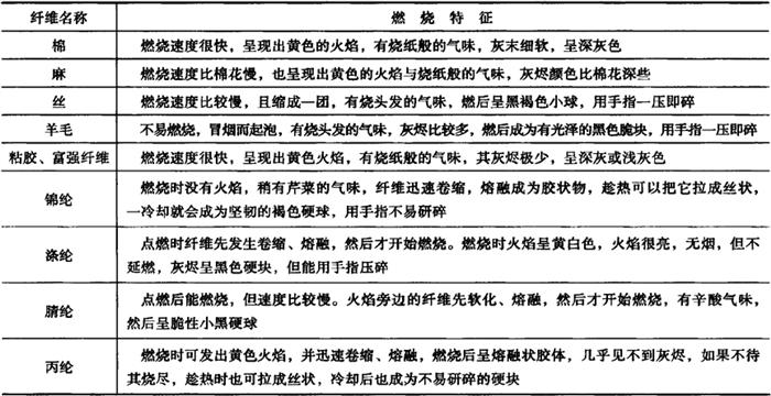
目前,市场上销售的纤维品种很多,不同的品种其性能具有很大差异,因此在采购和使用中应认真鉴别纤维。纤维的鉴别方法很多,但比较简单可行的方法是燃烧法。各种化学纤维与天然纤维燃烧速度的快慢、产生的气味和灰烬的形状等均不尽相同,可从织物上取出几根纱线,用火柴进行点燃,观察它们燃烧时的情况,就能大体上分辨出是哪一种纤维。几种主要纤维在燃烧时的特性见表22-1。

表22-1 主要纤维在燃烧时的特性

随便看

 

离鸟网收录3541549条中英文词条,其功能与新华字典、现代汉语词典、牛津高阶英汉词典等各类中英文词典类似,基本涵盖了全部常用中英文字词句的读音、释义及用法,是语言学习和写作的有利工具。

 

Copyright © 2004-2024 vtrois.com All Rights Reserved
更新时间:2026/4/9 13:17:59