网站首页  词典首页


请输入您要查询的字词:

 

字词 肌张力障碍的诊断与治疗
类别 中英文字词句释义及详细解析
释义

肌张力障碍的诊断与治疗


一、锥体外系疾病

产生肌张力异常和不自主运动两大类症状,肌张力异常有增强和减弱之分,往往与不自主运动相互交织在一起,有时很难与肌张力障碍(dystonia)截然分开,肌张力障碍也称肌张力不全或肌紧张异常,是由于肌电图上正常的运动单位持续收缩使肢体产生一种异常的姿势,是主动肌与拮抗肌的同时持续收缩,以致手足徐动样的肢体产生一种持久性姿势,表现为手部过伸或过屈、足内翻、头侧屈或后仰、脊柱扭转、角弓反张和背部扭弯、双眼紧闭以及一种固定的面部怪像。肌张力障碍与手足徐动是同源相连的,仅仅不同之处是异常姿势持续时间长短和躯干、肢带肌的不均衡受累。1911年Oppenheim命名为变形性肌张力障碍(dystonia musculorum deformans),指因骨骼肌张力异常伴有肌紧张亢进,出现比较缓慢的、持续时间长的躯干、四肢近端扭转性不随意运动。Wilson的定义是肌张力出现任何变化都称肌张力障碍。但肌张力障碍也包括其他一些含意,按Denny-Brown的定义,由于持续肌肉收缩所致的任何姿势异常固定称为肌张力障碍。他认为在锥体外系统任何部位上的病变都能产生这一体征,包括小脑、额区和基底节,这是一种共同的释放现象。Denny-Brown将Parkinson病或其他基底节疾病所出现的全身性屈曲姿势称为屈曲性肌张力障碍(flexion dystonia),将皮质脊髓束病变包括纹状体障碍所致的上肢屈曲、下肢伸直称为偏瘫性肌张力障碍(hemiplegic dystonia),此时如伴有痉挛性的肢位则称为痉性肌张力障碍(spastic dystonia),出现扭转样动作时称torsion dystonia。此分类包括广泛的症状,一般很少使用。按此种定义,许多中枢神经和周围神经疾病都可能导致肌张力障碍的异常姿势,尤其在一些弥漫性脑部疾病的晚期。与固定性肌张力障碍(fixed dystonia)对比,最好把躯干和四肢的持续而可逆性的手足徐动样运动说成“扭转痉挛”或相性肌张力障碍(phasic dystonia)。扭转痉挛可以限局于面部、颈、躯干肌或一个肢体,当身体处于静息时可停止,严重的肌张力障碍能导致身体的奇异运动和扭弯姿态。无论怎样划分和定义,都有其局限性与重叠性,但人们倾向于把肌张力障碍这一术语限定在Denny-Brown的“扭转性肌张力障碍”的范畴。提倡应用Dystonia MedicalResearch Fundation用语委员会的新定义,即:“由于持续性肌收缩所致的以扭转性、反复性运动为中心的综合征或异常姿位、肢位”。

二、分类

肌张力障碍有许多种分类,目前尚无统一的分类方法,常用的分类方法包括。

(一)按起病年龄分

①婴儿型:2岁以下发病;②儿童型:0~12岁发病;③青少年型:13~20岁发病;④成人型:20岁以后发病。

(二)按病因分为原发性(特发性)和继发性(症状性)

前者再分为遗传性和散发性;后者能找到引发的疾病,详见表29-1。其分类包括:①原发性或特发性肌张力障碍,包括遗传性(常染色体显性遗传、常染色体隐性遗传、X-连锁隐性遗传)和非遗传性;②继发性或症状性肌张力障碍,其中包括由某些遗传性神经病伴发的肌张力障碍(如肝豆状核变性、Huntington舞蹈病、Leigh病、Joseph病等)、由一些明确性病因所致的肌张力障碍(如脑炎、感染后、头外伤、脑干病变、多发性硬化、颈髓损伤、服用左旋多巴或抗抽搐药等引起)、帕金森伴发的肌张力障碍和精神性肌张力障碍。

表29-1 肌张力障碍的病因分类

(三)按受累部位分类

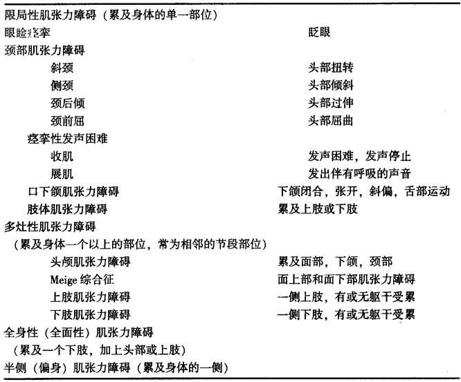
见表29-2。分为局限性、节段性、多灶性、全身性和偏身肌张力障碍。①限局性肌张力障碍:累及身体的单一部位,如眼睑(特发性眼睑痉挛)、口(口下颌肌张力障碍)、喉(痉挛性发音困难)、颈(痉挛性斜颈)、上肢(书写痉挛);②节段性肌张力障碍,头颅性(头颅和颈部肌肉受累)、轴性(颈和躯干部受累)、臂性(一侧上肢和躯干肌张力障碍,双上肢并累及或不累及颈部、躯干)、下肢性(一侧下肢和躯干,双下肢并累及或不累及躯干);③全身(面)性肌张力障碍(下肢肌张力障碍加上任何其他节段性肌张力障碍);④多灶性肌张力障碍(两个以上的非连续部位受累);⑤偏身肌张力障碍(同侧上肢和下肢受累)。

表29-2 根据部位分类的肌张力障碍

三、肌张力障碍的诊断

病史和体格检查对确诊肌张力障碍至关重要,一定不要忽视任何一个有用的细节。多数的原发性和继发性肌张力障碍起病隐袭,而获得性继发的肌张力障碍发病较急或呈亚急性起病。仔细询问既往史,特别是有无药物应用史(如精神抑制剂、盐酸甲氧氯普胺),有无运动障碍性疾病的家族史。体格检查时应确定肌张力障碍的分布,有无其他的运动障碍性疾病的存在,如舞蹈、震颤等。有无神经系统的其他定位体征,如反射亢进等,有无脱髓鞘疾病、脑血管病、颅内占位病等引起的轻偏瘫等情况。

早发性和全身性肌张力障碍与成人起病的限局性肌张力障碍要加以区分,因为两者的治疗方法有所不同。对早发的肌张力障碍,尽可能地进行脑和脊髓的神经影像学检查,以查找神经系统的结构性病因。在神经系统检查过程中发现有定位体征的病人,也应当进行神经影像学评估,MRI为首选的检查手段,可提供有关基底节、丘脑和脑干等部位的详细解剖和病灶资料。对斜颈的儿童应注意有无眼肌麻痹和脑干病变,对早发的肌张力障碍病人应化验全血细胞计数,并涂片检查以除外棘红细胞症。还要注意代谢方面和血清铜蓝蛋白,血清氨基酸和尿有机酸化验,以筛查遗传代谢障碍性疾病。50岁以前发病的病人应常规进行眼科检查Kayser-Fleischer环以除外肝豆状核变性。有条件的医院应当进行遗传学筛查,对早发性肌张力障碍要检查9号染色体上的DYT1基因。对迅速起病的症状性肌张力障碍病人,应适当选择神经影像学检查,尤其是头颅和脊髓的MRI扫描。

四、肌张力障碍的治疗

治疗具有个体化特性,应因人而宜,不能千篇一律。首先是治疗基础疾病。每个病人都应仔细询问用药史,如果有应用抗多巴胺能药物的病人应停药。对限局性肌张力障碍的病人最好采取目标治疗,包括局部注射肉毒素或外科手术治疗。对节段性或全身性肌张力障碍者,可先给予口服药物治疗以减轻多发的症状,之后再对身体受累最重的部位进行局部注射肉毒素或外科手术治疗。除DRD之外,目前所采用的口服药物治疗肌张力障碍均为对症治疗,不能根治,还没有一种药物是普遍有效的。药物治疗应从小剂量开始,缓慢加量,采用最低有效剂量以维持治疗。常用治疗肌张力障碍的口服药物见表29-3。

表29-3 肌张力障碍的常用口服药物

注:表中用量为国外采用的剂量,国内尚无推荐的使用剂量,仅供参考,不能盲目照搬。

五、几种常见的特发性肌张力障碍

1.扭转痉挛 又称扭转性肌张力障碍,它并非一个独立的疾病单元,包括一组疾病,以肌张力障碍和四肢、躯干甚至全身剧烈而不随意的扭转为特征。按前面介绍的病因分类方法可将扭转痉挛分为两种类型,原发性和症状性扭转痉挛,前者又名变形性肌张力障碍,多为散发,少数有家族遗传史。原发性扭转痉挛通常在6~14岁起病,开始为间歇性足内翻,一侧腿和脚不自然地伸直,行走时脚跟不能着地,一侧耸肩。逐渐这种怪癖动作转为持续性,影响日常活动。脊肌、骨盆带肌、肩肌出现不随意的扭曲样动作,常引起脊柱弯曲畸形。肌张力在肢体扭转时增高,精神紧张时加重,间歇期肌张力和随意运动正常,睡眠后消失,最终身体呈持续的奇异性扭转。但经过多年病程后,扭曲的姿势变为固定,甚至在睡眠中亦不消失,晚期可致残。尽管有时握拳,手部却很少受累,可有智能障碍。其他一些表现包括斜颈、慌张步态、动作性震颤、随意运动时肌阵挛、四肢轻度舞蹈、手足徐动等。腱反射正常,病理反射阴性,无共济失调、感觉障碍及抽搐等。成人期起病,且症状自上肢开始者预后较好。

症状性扭转痉挛应针对病因治疗。原发性扭转痉挛迄今尚无特效办法,可试用安坦、泰必利、卡马西平、安定类药物。大约5%~10%的患儿为多巴反应性肌张力障碍(dopa-responsive dystonia,DRD),应区别对待。外科立体定向破坏丘脑腹外侧核有一定风险性,且无肯定效果。

2.特发性眼睑痉挛 也称良性特发性眼睑痉挛,50岁以后发病约占72%,女性多见,男女比例约1∶3。以阵发性眼轮匝肌强力痉挛为特征,前躯表现为频繁眨眼,逐渐出现紧闭双眼,最终发展成难以控制的眼睑痉挛。病情呈波动性,自发地缓解和加重,经5~7年时间达到稳定程度。开始可有畏光、眼痛、眼球干燥等症状,疲劳、强光刺激、紧张时加重,一些病人经吹口哨、唱歌或穴位按摩有暂时缓解现象,有时被误诊为癔病,长时间得不到确诊。鉴别诊断首先要除外眼科疾病引起的眼睑痉挛,如睑缘炎、倒睫、角膜炎、结膜炎、SjÖgren综合征、虹膜炎和急性青光眼等。长期服用精神抑制药、帕金森氏病、脑干上部血管病以及累及到脑干的多发性硬化亦可表现有眼睑痉挛。

治疗包括心理疗法、反馈疗法、针灸、中药等,但多收效甚微。戴墨镜、滴眼药水有暂时缓解作用。药物治疗可投给苯二氮类(氯硝西泮等)、抗胆碱能药(安坦等)、抗组织胺药等,这些药物对轻型有效。85%~90%的病人经眼睑和眉弓皮下注射小剂量A型肉毒素(BTX-A,2.5~5U稀释于0.1ml生理盐水中)可缓解眼睑痉挛平均3个月,为目前首选的疗法。副作用可引起暴露性角膜炎,偶尔引起眼睑下垂和复视,一般停药后数周内可缓解。对药物治疗无效、严重影响日常生活者,考虑外科手术,切除部分受累的眼睑肌肉。

3.Meige综合征 亦称特发性眼睑痉挛-口下颌肌张力障碍综合征,多见于老年人,平均发病年龄为56岁左右,女性多见。Meige综合征可分为眼睑痉挛型、眼睑痉挛并口下颌肌张力障碍型、单纯口下颌肌张力障碍型。多数以阵发性双眼睑痉挛为首发症状,表现为过度瞬目,最终发展成强有力的双眼睑痉挛乃至睁眼困难。其临床特点是以阵发性眼睑痉挛性抽动,以眉间为中心的额部、鼻部肌肉收缩。口下颌肌张力障碍者,表现为鼻旁、口周、舌肌发作性向内聚,影响进食与说话。开始时每次发作时间较短,以后逐渐加重,严重者视物或行走时需用手分开眼睑。病人常因窘迫和不便而不进行户外活动,隐居家中。一些加重和减轻因素同特发性眼睑痉挛。

本病病因不清,应注意和开睑失用、重症肌无力、老年性眼睑下垂、口舌运动障碍、半侧颜面痉挛、老年性眼睑下垂以及神经官能症等鉴别。

治疗比较困难,可按特发性眼睑痉挛介绍的药物试用。目前认为最好的治疗方法是BTX-A局部皮下注射,但应慎用,以防面瘫等不良反应。

4.痉挛性斜颈 是最常见的局限性肌张力障碍,严格来讲称为颈肌张力障碍较为适宜,因为斜颈强调的是一种体征,不是诊断,并不能突出肌张力障碍的特点。痉挛性斜颈包括肌张力障碍性和非肌张力障碍性两种。特发性颈肌张力障碍是最常见成人发病的限局性肌张力障碍。过去认为本病是一种精神性疾病,现认为它是一神经系统疾病。尽管其病因不清,仍有几种假说提出,如遗传因素、外伤、原发性前庭功能异常等。往往成人期起病,长期局限于发病部位,偶尔波及到声带和上肢。颈肌阵挛性或强直性不随意收缩使头部向一方强制性转动,下颏抵到抬高的肩膀上。这种痉挛在站立或走路时加重,把手放在偏侧的下颌或颈部可减轻,多数病人平卧时停止。症状轻时可伸直颈部,严重时头部呈持久的扭曲位置,一些病人表现为颈前倾、后仰,企图保持头正位时出现头部震颤。持续痉挛性斜颈者,受累肌肉伴有疼痛,慢性病例其受累肌可有肥大。

特发性痉挛性斜颈的诊断不难,尽管神经影像学的快速发展,本病仍以临床为主,强调详细问诊和体格检查的重要性。首先要确定痉挛性斜颈是否为肌张力障碍性;一经确定为颈肌张力障碍,通过病史、查体和必要的实验室检查手段,以除外继发性颈肌张力障碍。颈肌张力障碍的鉴别诊断方面,首先要想到神经系统疾病:原发性(特发性)和继发性颈肌张力障碍。后者包括头外伤、诸如缺血和出血性脑血管病、外科手术(丘脑手术)、脑炎或颅内感染后、多发性硬化、代谢性疾病(如甲状旁腺机能减退)、药物(如多巴胺阻滞剂、左旋多巴、麦角衍生物、抗惊厥药物)和中毒(如一氧化碳、甲醇)。另外,要想到假性颈肌张力障碍,这些疾病不是因为颈肌张力障碍所引起,它包括了一组的疾病和综合征:神经系统疾病(前庭疾病,包括肿瘤在内的后颅凹和小脑结构性异常)、神经-眼科疾病(如同向性注视障碍、一侧眼障)、限局性痫性发作、脊髓肿瘤或脊髓空洞症、矫形或肌肉骨骼疾病(如颈椎融合综合征或肌肉发育不全、ArnoldChiari畸形)、周围组织感染(如咽炎或痛性淋巴结病引起)、精神病和服用抗精神病药物。如有条件,所有的病人都应进行头部和颈部MRI检查,尤其是对颈部固定姿势伴有疼痛者,MRI经常能发现一些特殊的病变。如果有脊柱侧弯可以拍X线平片,做颅底断层测量。

肉毒素和手术治疗是本病比较特异的方法。因服用抗精神病药所致者应停药,药物治疗包括抗胆碱能药、巴氯芬、地西泮和卡马西平等。采用BTX-A注射于颈部受累肌群治疗仍是近年的研究热点,是一种较为特异的治疗手段。BTX-A具有强效的神经毒性,作用于人类周围神经肌肉和自主神经的突触部位,造成化学性神经阻断效果。1989年美国FDA批准了肉毒素的使用,治疗12岁以上的斜视、眼睑痉挛和面神经疾病,并且应用范围逐渐扩大到治疗限局性肌张力障碍和其他疾病。总体来讲它是一种简便有效的治疗方法,可改善头位和疼痛,应从小剂量开始,能明显减轻颈肌张力障碍的临床症状,改善病人因疼痛、社交和心理障碍带来的生活质量低下状态。其作用时间可持续3~4个月,最常见的副作用是吞咽困难、颈部无力和注射部位疼痛,个别可造成误吸和上呼吸道梗阻。其他一些副作用包括头晕、口干、流感样综合征、全身无力和发音困难。注射时要选择适当的病例,判断受累的肌肉,胸锁乳突肌、斜方肌、头夹肌和肩胛提肌是最常见的注射部位,最好有肌电图帮助定位,每次选择4~5个肌肉注射部位。但此法不能达到全部的病人都有效,个体差异较大,有时需要联合其他疗法,如药物、针灸、按摩和康复锻炼。

随着肉毒素使用的普及,日益增多的问题是本法可以形成阻滞性中和抗体,估计继发性治疗无效的频度占颈肌张力障碍病人的3%~10%,主要取决于个体差异、肉毒素累计剂量、给药的频次和肌张力障碍的起病年龄。一旦病人形成了免疫抵抗,其治疗选择将受到限制。现已发现采用肉毒素B和F替换治疗,对BTX-A无效的病人是安全有效的,但这些类型的肉毒素仍处于研究阶段,尚不能普及应用。

由于内科难治性颈肌张力障碍的增多,外科手术成为治疗的主要手段。最常用的手术方法是硬膜内或硬膜外神经切断术,主要目的是选择性减弱引起头颈异常姿势的肌肉张力,保留正常的肌肉功能和避免副性损伤。有时靠肌电图的引导帮助选择手术,必要时采用分阶段手术,达到理想的功能治疗和对症治疗效果。外科手术的最佳适应证是:旋转性斜颈和颈侧倾斜者,肉毒素局部肌肉注射治疗至少有1次有效者。外科手术对颈后仰和肉毒素治疗无效的病人效果不好。约1/3肉毒素治疗有耐药的病人经选择性神经切断术后,可以获得适度的长期功能恢复,颈肌张力障碍减轻约30%,但一些病人仍难以工作。立体定向一侧苍白球刺激术是治疗限局性颈肌张力障碍的有效方法,治疗的靶点必须是收缩胸锁乳突肌的对侧苍白球。脑深部刺激优于苍白球局部毁损术,主要是通过控制刺激参数,调整治疗效果。对严重的复杂性颈肌张力障碍可采用双侧苍白球内侧刺激术。亦可采用胸锁乳突肌内镜肌腱切断术手术治疗。

5.书写痉挛 为局限性肌张力障碍,男女均可患病,男性居多,好发于20~50岁,见于长期从事手部精细动作的职业者。开始书写几行字后,第1~3指痉挛性收缩,使书写动作抖动,笔尖触透纸张、字迹潦草,以后逐渐加重,提笔即出现手指抖动、震颤,精神紧张时加重,书写以外的动作保持完好。客观检查无异常所见,包括CT脑扫描、肌电图均正常;病情呈慢性进展,可有波动。

主要采用药物治疗,氟哌啶醇较为理想,针灸、理疗亦有一定疗效。另外,结合心理治疗、矫正书写姿势或改为左手书写。BTX-A对一些选择性病例或许能缓解症状,多数病例无明显改善,因为书写是一个复杂的运动过程,需要许多前臂肌肉相互协调而完成。

随便看

 

离鸟网收录3541549条中英文词条,其功能与新华字典、现代汉语词典、牛津高阶英汉词典等各类中英文词典类似,基本涵盖了全部常用中英文字词句的读音、释义及用法,是语言学习和写作的有利工具。

 

Copyright © 2004-2024 vtrois.com All Rights Reserved
更新时间:2026/4/9 10:45:32