网站首页  词典首页


请输入您要查询的字词:

 

字词 肩关节类风湿性关节炎
类别 中英文字词句释义及详细解析
释义

肩关节类风湿性关节炎


类风湿性关节炎(RA)是一种慢性、全身性炎症性疾病,所有滑膜关节都可被累及,其特点是对称性的多关节炎,最常见的是手和足的小关节。类风湿关节炎在临床上表现为滑膜炎和关节破坏。初期以滑膜病变开始,滑膜炎会时好时坏。而后逐渐侵袭韧带、肌腱等结缔组织。关节破坏在发病后1~2年之内开始出现,持续发展。这时X线上会出现关节间隙狭窄,关节周围侵蚀和软骨下骨疏松。出现结构性破坏后会表现出活动时疼痛和畸形。少数患者在发病后头1年内会缓解,恢复相对正常的生活而基本没有症状。其他患者随着病情发展,会出现关节破坏,形成永久性病残。

(一)流行病学

全球人口中发病率为1%~2%,女性与男性之比为2.5∶1。成年发病的类风湿性关节炎一般都是多关节受累,而内脏器官或眼则极少受累。青少年类风湿性关节炎与成年发病类型明显不同,在出现明显的关节炎症状之前,常先出现严重的器质性症状。

(二)病因及发病机理

RA的病因迄今不明。据流行病学调查,内分泌、代谢、营养以及地理、职业及精神社会因素等,都可能影响疾病的进程,但不是RA的直接原因。目前较公认的观点是,RA为多种因素诱发遗传易感机体的自身免疫反应而产生的疾病。

微生物感染亦与本病的发生有密切的联系。如65%~93%的RA患者血清中可检出EB病毒核心抗体,而患者体内培养的B淋巴细胞,经EB病毒转化后可产生RF。其他还有Ⅰ型人类T细胞白血病病毒、疱疹病毒、风疹病毒、细小病毒、支原体、结核杆菌及奇异变形杆菌等。目前认为某些微生物对RA易感者的高免疫反应与发病有关。

RA有遗传倾向,同卵双生子共同患病率为34%,而异卵双生子为3%。有RA史的家族成员发病率高于对照组的2~10倍。

RA属于自身免疫性疾病目前已获公认。但在早期阶段这种自身免疫反应的过程仍不清楚。有多种学说阐述发病机理,其中以分子模拟学说,局部组织的MHCⅡ类分子过度表达学说较为流行。

(三)生理病理

为慢性非特异性滑膜炎症,表现为滑膜充血、水肿、淋巴细胞和浆细胞浸润、纤维蛋白渗出。滑膜内皮细胞增生、肥厚形成绒毛样皱褶。以后关节软骨软化,并被血管翳侵蚀,长时间后软骨下骨遭受破坏,关节强直、僵硬和畸形。伴骨质疏松和肌肉失用性萎缩。

(四)临床表现

全身症状表现为乏力、低热、消瘦、贫血,晨起关节僵硬。10%~22%患者有类风湿结节,局部症状为多关节对称性疼痛,初期多在掌指、指间关节及趾关节,逐渐向肩、髋、膝等大关节扩展,偶可延至脊柱。病变缓慢渐进,最终累及全身关节。受累关节破坏,不稳定,畸形,功能障碍。病程长短不一,并可影响内脏器官。

肩关节发病多在起病后1~2年,呈现关节疼痛、肿胀、局部皮温增高,关节轻度活动受限。多数疼痛起于肱盂关节,疼痛可反复发作,早期疼痛牵涉至三角肌,后期牵涉至喙突,局部压痛明显。活动期,保护性肌痉挛导致肱盂关节产生内收内旋畸形。少数疼痛起于肩锁关节,表现为上臂抬举最后30°发生疼痛或将上臂内收压向胸部时也有疼痛。大部分患者肩关节发病后初期功能仍良好,而后关节逐渐呈现破坏,呈现关节畸形功能障碍。

X线检查无特异性表现,可见不同程度的骨质疏松、软骨下囊性变,关节间隙狭窄,关节面硬化剥脱。关节液检查,白细胞计数达(1~2)万/mm3,近似于化脓性关节炎。

(五)诊断标准

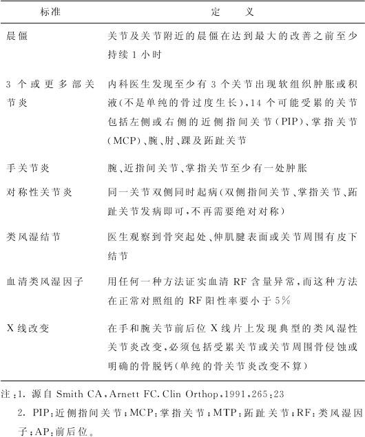
成年患者中70%~80%的患者类风湿因子呈阳性。虽然可以在许多患者的血液及关节液中发现抗免疫球蛋白G(IgG)(类风湿因子)的抗体,但本病的诊断仍以临床为主。1987年美国类风湿协会修订了类风湿性关节炎的诊断标准(表20-1)。如果一个患者有表中所列七项指标中的至少四项,时间超过6周,诊断就能成立。青少年类风湿性关节炎与成年人明显不同。其诊断通常靠排除法确立,必须排除其他常见的青少年关节炎及其他风湿性和结缔组织疾病。表20-2所列出的青少年类风湿关节炎诊断指标与成年型相似。本型患者类风湿因子阳性率低于25%,但当患儿年龄超过8岁以后,阳性率会增加。

表20-1 1987年修订的类风湿性关节炎诊断标准

表20-2 青少年类风湿关节炎分类诊断标准

综合临床表现,X线和实验室检查结果,很容易作出诊断,特别是病变后期。一般均有对称性、破坏性、进行性等特征。关节畸形僵硬,肩外旋上举受限。

(六)鉴别诊断

病变早期X线尚无典型表现,需与风湿性骨关节炎,退行性骨关节炎以及肩部慢性软组织损伤相区别。此时,可通过实验室生化检查及临床表现作出诊断。

随便看

 

离鸟网收录3541549条中英文词条,其功能与新华字典、现代汉语词典、牛津高阶英汉词典等各类中英文词典类似,基本涵盖了全部常用中英文字词句的读音、释义及用法,是语言学习和写作的有利工具。

 

Copyright © 2004-2024 vtrois.com All Rights Reserved
更新时间:2026/4/8 3:13:17