网站首页  词典首页


请输入您要查询的字词:

 

字词 肾内科疾病的临床思维与慢性肾脏病
类别 中英文字词句释义及详细解析
释义

肾内科疾病的临床思维与慢性肾脏病


慢性肾脏病(chronic kidney disease,CKD)作为全球公共健康问题已经受到越来越多的关注。大多数肾内科疾病都有可能成为慢性肾脏病、慢性肾衰竭的病因。作为专业的肾内科医生,必须了解肾脏疾病的检测手段及常见肾脏疾病,掌握肾内科疾病的诊断鉴别诊断。在每天都要面对复杂的各种肾脏疾病的临床工作中,特别应建立正确有效的临床思维方法,以指导临床工作。

一、肾脏病的诊断程序

肾脏病的临床表现多种多样,肾脏病的主要临床表现有:少尿与无尿;多尿;夜尿;排尿异常与尿路刺激征;水肿(edema);高血压(hypertension);肾区疼痛和肾绞痛;血尿蛋白尿;无症状性尿异常等。一些肾脏病早期甚至没有任何症状,仅靠健康查体的实验室检查发现。

肾脏病的诊断需要临床医生全面准确掌握患者真实病情,包括详细询问病史,全面地体格检查,结合多种实验室检查及其他辅助检查的结果,认真分析研究,进行临床思维。肾脏病的种类很多,但是许多疾病可以有共同的临床表现,即临床综合征。这些综合征是由临床症状、体征和实验室检查结果归纳而成的。临床医生掌握了这些综合征再进一步思考引起该综合征的原发病就可以缩小诊断的范围,防止误诊、漏诊。

常见的临床综合征:

1.肾病综合征 尿蛋白>3.5g/24h,低蛋白血症和浮肿,伴有或不伴有GFR减低,提示肾小球损伤。

2.肾炎综合征 包括急性肾炎综合征、急进性肾炎综合征、慢性肾炎综合征三种,是指血尿伴有红细胞管型、蛋白尿、高血压、浮肿,伴有或不伴有GFR减低,提示肾小球损伤。

3.肾小管综合征 肾小管对水和溶质转运的异常,包括肾小管酸中毒、肾性尿崩症、低肾素—低醛固酮血症、钾排泌异常、肾性糖尿、肾性氨基酸尿等,通常提示肾小管—间质损伤。

4.肾衰竭 肾小球滤过率<15ml/min,有尿毒症的临床表现。

5.尿频—排尿不适综合征 提示下尿路病变及与下尿路病变有关的小管间质病如感染、梗阻和结石。

6.无症状性尿检异常 尿蛋白或尿沉渣检查异常,但不伴有GFR下降或尿路症状,主要异常包括血尿伴红细胞管型、脓尿伴白细胞管型、粗大的颗粒管型、非肾病范围的蛋白尿。

7.无症状的放射学检查异常 肾脏影像学检查发现结构异常,但是不伴有GFR下降、尿路症状和尿检异常。

8.继发于肾脏病的高血压 由肾实质疾病或肾脏大血管疾病引起的动脉血压增高,伴有或不伴有GFR下降,但多有尿检异常或放射影像学检查异常。肾脏单侧或双侧大血管的病变属于慢性肾脏病。

这些综合征并非最后诊断,在诊断综合征后,还应进一步检查,找出原发病。一般应在排除了全身性疾病引起的肾脏病变——继发性疾病后,才诊断为原发性肾脏疾病。

例如:一患者初步诊断肾病综合征,除外了继发性因素,确定为原发性肾小球疾病,肾穿刺病理诊断为系膜增生性肾小球肾炎,肾功能正常,合并右下肢静脉血栓形成。又如:一患者初步诊断急进性肾炎综合征,经检查,确定为继发性疾病,原发病为系统性红斑狼疮,狼疮性肾炎,病理诊断为Ⅳ型(弥漫增生性)狼疮性肾炎,有急性肾衰竭,同时合并有心力衰竭、肺感染、狼疮性脑病。

一些全身性疾病在开始时可能以肾脏疾病为首发,甚至是惟一的临床表现,如果没有建立正确的临床思维方法,很可能误诊为慢性肾小球肾炎。在临床工作中,我们常见到一些系统性红斑狼疮患者、多发性骨髓瘤患者、血管炎患者、过敏性紫癜患者等常常开始并没有很典型的表现,只是以浮肿、蛋白尿、血尿入院。如果开始就戴上“慢性肾小球肾炎”的帽子,就不会继续详细追问病史,查体及做相关的实验室检查,贻误诊断治疗的时机。如果医生已经建立正确的临床思维方法,就会在开始只是诊断为“慢性肾炎综合征”,而按照正常的诊断程序,应首先考虑继发性肾脏疾病。通常在认真细致的问病史、查体和相关实验室检查以后综合分析,就会得出正确的诊断。

二、慢性肾脏病(CKD)

慢性肾脏病(CKD)的概念是2002年由国际肾脏病基金会提出的。1997年,美国肾脏基金会(NKF)发表透析患者生存质量指导,即DOQI(dialysis outcome quality initiative)。1999年,NKF将DOQI扩展至整个肾脏病领域,发表新的指南K/DOQI(kidney disease outcome quality initiative)。2004年经肾脏疾病全球改善预后行动组(kidney disease improving global outcomes,KDIGO)修改。

CKD的确定基于肾损伤的证据和肾小球滤过率(GFR),与病因无关。各种原发性和继发性肾脏疾病,只要肾脏损伤超过3个月,都可以诊断为慢性肾脏病。CKD是常见的、有害的和可治疗的。

CKD早期可通过常规实验室检查发现。确诊CKD后,应依据K/DOQI分期标准,根据肾功能水平,而不是根据病因,对患者的肾脏病进行分期。

(1)肾损害:肾脏结构或功能异常,最初无GFR下降,一定时间后发生GFR下降。

(2)肾衰竭:GFR<15ml/min/1.73m2,常伴尿毒症症状与体征,需开始肾脏替代治疗。

(3)终末期肾脏疾病(ESRD):指接受慢性透析和肾移植的患者,而不管GFR水平。

(一)定义

慢性肾脏病(CKD)的定义见表1—1。

表1—1 慢性肾脏病(CKD)的定义 KDIGO—2004

CKD的肾脏损伤标识主要有:

(1)病理学检查异常。

(2)蛋白尿。

(3)显性蛋白尿。

(4)微量白蛋白尿(microalbuminuria,MAU)。

(5)尿沉渣异常。

(6)影像学检查异常。

(7)GFR下降。

(二)CKD分期及临床行动计划

CKD分期及临床行动计划见表1—2。

表1—2 CKD分期及临床行动计划 K/DOQI

(三)流行病学

发达国家普通人群中有6.5%~10%患有肾脏病。中国初步结果显示:40岁以上人群8%~9%患有慢性肾脏病。各种肾脏疾病未经有效治疗均可慢性化,导致慢性肾脏病甚至慢性肾衰竭。肾脏病晚期尿毒症需要透析或者肾移植,医疗费用昂贵。慢性肾脏病不仅导致进展为肾衰竭,并且增加了心血管疾病的危险,常常因心血管疾病死亡。在肾脏病的各个阶段中,心血管疾病都是患者死亡的首要原因;在血肌酐≥1.7mg/dl的慢性肾脏病患者中有58%死于心血管疾病,心血管疾病死亡率是普通人群的15倍以上。

近年来终末期肾脏病的患者数以每年10%以上的速度增长,慢性肾衰竭(CRF)是各种慢性肾脏病(CKD)的最终结果,而肾脏替代治疗是惟一有效的选择。发病隐匿,部分患者首诊即终末期肾衰竭(ESRD),早期就诊率仅20%~30%。慢性肾脏病并发症严重,死亡率高,已成为严重危害人类健康的全球公共卫生问题。

肾脏疾病的医疗费用十分高昂。慢性肾脏病随着病情进展到终末期尿毒症就需要长期接受透析治疗或者肾移植。如果缺乏充分的医疗保障,一个普通家庭难以承受透析费用的沉重负担,因此早期预防具有更为重要的意义。令人信服的证据表明,CKD可通过简单的实验室检测确定。治疗能够预防或延缓肾功能的减退,减少心血管疾病的危险。在全体居民中通过健康检查或疾病普查,早期发现可能引起各种慢性肾脏病的常见疾病如糖尿病,高血压病等和危险因素(如吸烟,高脂血症等)及时有效治疗控制,防止慢性肾脏病的发生,改善预后。对已有轻、中度慢性肾脏病的患者及时治疗,延缓或逆转慢性肾脏病的进展,防止尿毒症及其心血管等并发症发生。

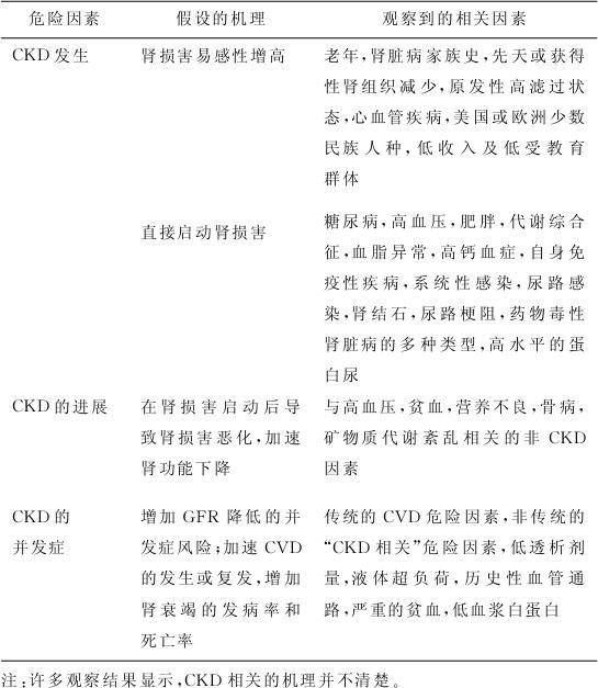
(四)CKD易患人群

多种全身性疾病都可以成为慢性肾脏病的易感因素,如:糖尿病、高血压、自身免疫病;全身性感染;使用有肾损害的药;ARF恢复期;老年>60岁;有肾脏病家族史;肾组织减少(肾移植供/受者)等。

为了早期发现慢性肾脏病就应对所有人进行CKD危险性评估,对于CKD易患人群应进行肾损伤指标的检查,见表1—3。

表1—3 CKD的危险因素 K/DOQI

CKD发病率和患病率不断升高的原因有:不重视早期防治和危险因素的控制;高血压和糖尿病患病率升高;人口老龄化;慢性感染性疾病、营养不良性疾病增加等。

作为CKD目标筛选项目的高危人群和CKD及其预后的危险因素分类分别见表1—4、表1—5。

表1—4 作为CKD目标筛选项目的高危人群 KDIGO

表1—5 CKD及其预后的危险因素分类 KDIGO

(五)实验室检查

1.GFR的评估

GFR是评估肾功能水平的最好指标,是反映早期慢性肾功能损伤指标。

(1)经典、常用 同位素GFR、血肌酐(Scr)、肌酐清除率(Ccr)。

(2)新建指标 Iohexol—GFR、血Cystatin C浓度测定。

GFR可通过公式估计,参数包括Scr及年龄、性别、种族和身材大小等可变因素。成人可采用MDRD公式和Cockcroft—Gault公式;儿童可用Schwartz和Counahan—Barratt公式。

①血清肌酐(Scr)受多因素决定及影响,单独血肌酐指标不能用来评价肾功能。

②菊粉清除率。

③放射性同位素测定肾小球滤过率。

④单纯Scr指标不能用来评价肾功能(K/DOQI)。

⑤内生肌酐清除率(Ccr):Ccr过高估算了GFR,随肾功能降低这种偏差升高;需留取24小时尿,患者依从性差,样本误差大。

⑥需测24小时尿Cr清除率评估GFR的情况(不适用公式法):适用于年龄或身材大小极端情况;严重营养不良或肥胖者;骨骼肌疾病患者;截瘫或四肢瘫痪者;素食者;肾功能快速变化者,如急性肾衰竭;对经肾排泄有毒性药物进行剂量调整者等。

2.蛋白尿的评估

蛋白尿的评估见图1—1。

图1—1 蛋白尿的评估

尿蛋白的检测为发现多种肾脏病早期到进展阶段提供了一个敏感的指标。蛋白尿是CKD重要临床表现,是预后指标,并参与肾损伤机理。用试纸条检测出蛋白尿的患者需要在3个月内进行尿蛋白定量测定。尿蛋白/肌酐比值或尿白蛋白/肌酐比值可以用于精确评估尿蛋白和尿白蛋白排泄率,而且不受水化的影响。尿白蛋白/肌酐≥30mg/g在糖尿病肾病和非糖尿病肾脏病都可作为肾损伤的标志。

尿蛋白排出持续增加通常提示肾脏损害。肾脏疾病的类型决定了尿蛋白排出的种类。尿白蛋白排泄增加是糖尿病肾病、肾小球疾病、高血压造成的CKD的敏感指标。低分子量蛋白排泄增加是某些小管间质疾病的敏感指标。

(1)蛋白尿评估措施及注意事项

①尿常规。

②24小时尿蛋白定量。

③尿六联(试纸法)。

④尿蛋白电泳。

⑤尿白蛋白排泄率(UAE)。

⑥尿白蛋白/肌酐比率(ACR)。

(2)微量白蛋白尿(microalbuminuria,MAU)诊断

①UAE 20~200μg/min或ACR 10~25mg/mmol。

②3~6个月内3次阳性结果。

③影响因素:尿路感染、运动、发热、充血性心力衰竭、妊娠、饮食。

(3)微量白蛋白尿(MAU)的定义

MAU:尿白蛋白的排泄率超过正常范围,但低于常规方法可检测到的尿蛋白水平(见表1—6)。

表1—6 蛋白尿与微量白蛋白尿 K/DOQI—2002

3.除蛋白尿以外的慢性肾脏病的标志

尿沉渣检查的异常;影像学检查的异常等。

(六)肾脏病类型和临床表现之间的关系

肾脏病类型和临床表现之间的关系见表1—7。

表1—7 肾脏病类型和临床表现之间的关系 K/DOQI

随便看

 

离鸟网收录3541549条中英文词条,其功能与新华字典、现代汉语词典、牛津高阶英汉词典等各类中英文词典类似,基本涵盖了全部常用中英文字词句的读音、释义及用法,是语言学习和写作的有利工具。

 

Copyright © 2004-2024 vtrois.com All Rights Reserved
更新时间:2026/4/6 22:45:32