网站首页  词典首页


请输入您要查询的字词:

 

字词 胆石症
类别 中英文字词句释义及详细解析
释义

胆石症


胆石症(cholelithiasis)是胆管系统发生结石的疾病。国外尸检资料表明,2/3的胆囊结石患者生前没有症状,最终也不死于胆石症。仅有1/3的患者有症状,表现为结石移位造成的急性胆绞痛或不典型消化功能紊乱。肝外胆管结石多继发于胆囊或肝内胆管结石,常引起胆管梗阻,继发胆管炎和梗阻性黄疸等。

(一)临床表现

胆石症可反复发作,有时可持续数十年。胆囊结石可无症状或间断性右上腹闷重钝痛感。当结石阻塞胆囊管时即发生疼痛并向右肩放射。常伴有恶心、呕吐、发热。可诱发急性胆囊炎。胆囊肿大常可扪及并有触痛。X线检查可现结石。

胆总管结石除有上述症状外,还因结石阻塞胆总管而发生黄疸、疼痛、寒战和发热,并可发生化脓性胆管炎,还可并发急性胰腺炎。肝细胞严重损害时可影响凝血因子的制造,可有出血倾向,甚至发生纤维性变导致胆汁性肝硬化。胆管造影可见胆总管增粗或透亮区。

(二)检查

1.实验室检查 胆囊炎胆石症急性发作期血常规白细胞总数和中性粒细胞计数增高。当有胆(肝)总管或双侧肝管梗阻时,肝功能测定显示有一定损害。尿常规仅胆红素阳性、尿胆原及尿胆素阴性但肝功损害严重时均可阳性。

2.影像学检查 ①腹部X线平片有利于诊断;②口服法胆囊造影;③静脉法胆管造影;④经皮肝穿刺胆管造影术;⑤纤维内镜逆行胰胆管造影;⑥术中胆管造影;⑦CT检查;⑧B超为本病常规检查;⑨核素扫描;⑩腹腔镜检查对急性胆囊炎的诊断有很大意义同时还可作有关进一步检查或治疗。

(三)诊断

1.女性多于男性。

2.右上腹、右季肋部或上腹部绞痛、钝痛向右肩部放射,伴有腹胀、嗳气、恶心、呕吐等,可伴寒战、发热。

3.检查 可见黄疸,呈一过性,随疼痛好转减轻或消失,右上腹压痛,Murphy征阳性。

4.B超 可发现胆系结石,并显示结石的部位及胆管扩张情况,CT检查效果优于B超。

5.X线平片 只能显示含钙量高的结石。胆囊造影可显示胆囊内结石影像。

6.十二指肠引流液检查 可发现胆固醇结晶和棕红色胆红素钙颗粒,可诊断胆石症。

7.ERCP\\PTC可以诊断胆系结石,并能反映胆管扩张情况。

(四)鉴别诊断

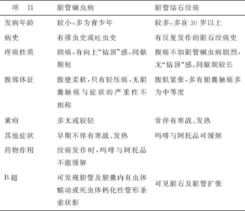
1.胆管蛔虫病与胆管结石绞痛的鉴别,见表7-1。

表7-1 胆管蛔虫病与胆管结石绞痛的鉴别

2.胆石症与十二指肠溃疡的鉴别,见表7-2。

表7-2 胆石症与十二指肠溃疡的鉴别

3.胆石症、急性肠梗阻、肾石、胰石绞痛的鉴别,见表7-3。

表7-3 胆石症、急性肠梗阻、肾石、胰石绞痛的鉴别

4.急性胰腺炎 疼痛位于上腹部偏左,呈持续性、剧烈性疼痛,向左后背部放射,可伴有休克、血、尿淀粉酶升高。B超、CT可发现胰腺炎性病变。

5.十二指肠溃疡穿孔 多有溃疡性病史,起病急,腹痛多在上腹部很快扩散至全腹,持续性刀割样疼痛剧烈难忍。查体可发现全腹明显压痛,板状腹,移动性浊音阳性,肝浊音界缩小或消失,肠鸣音减弱或消失。X线检查可见膈下游离气体。

6.急性心肌梗死 为严重的上腹部或胸骨后疼痛,伴胸闷、气短,查体上腹部可有压痛,心电图检查有助于二者鉴别。

随便看

 

离鸟网收录3541549条中英文词条,其功能与新华字典、现代汉语词典、牛津高阶英汉词典等各类中英文词典类似,基本涵盖了全部常用中英文字词句的读音、释义及用法,是语言学习和写作的有利工具。

 

Copyright © 2004-2024 vtrois.com All Rights Reserved
更新时间:2026/4/7 3:59:32