网站首页  词典首页


请输入您要查询的字词:

 

字词 脉冲电源
类别 中英文字词句释义及详细解析
释义

脉冲电源


脉冲电源应满足以下工艺要求:

①脉冲电源应有足够的输出功率,以获得较高的加工速度;

②工具电极损耗校以保证加工精度;

③较小的加工表面粗糙度;

④脉冲参数调节简便,电源性能稳定可靠,维护方便.

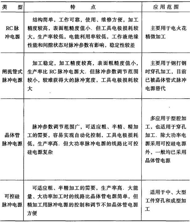
表3-2是电火花加工用的各种脉冲电源.

表3-2 电火花加工用脉冲电源

随便看

 

离鸟网收录3541549条中英文词条,其功能与新华字典、现代汉语词典、牛津高阶英汉词典等各类中英文词典类似,基本涵盖了全部常用中英文字词句的读音、释义及用法,是语言学习和写作的有利工具。

 

Copyright © 2004-2024 vtrois.com All Rights Reserved
更新时间:2026/4/8 8:05:46