网站首页  词典首页


请输入您要查询的字词:

 

字词 脑动静脉畸形
类别 中英文字词句释义及详细解析
释义

脑动静脉畸形


一、概述

脑动静脉畸形(arteriovenous malformation of brain,AVM)又称为脑血管瘤、血管错构瘤、脑动静脉瘤或脑动静脉疾病,因为在脑内的畸形血管团两端有明显的供血的输入动脉和回流血液的输出静脉,故通常称之为脑动静脉畸形。占自发性蛛网膜下腔出血的20%~30%,是一种最常见的脑血管畸形。

由于脑AVM的诊断与治疗受很多因素的影响,目前脑AVM的发生率尚未有确切的数字资料,一般报告AVM占颅内肿瘤的1.5%~14%。男性较女性多见,男女之比为(1.1~2)∶1。可发生在任何年龄,但以20~30岁青年为最多见,80%的患者年龄在11~40岁。

二、病理

脑AVM可发生在颅内的任何部位。80%~90%位于幕上,以大脑半球表面特别是大脑中动脉供应区的顶、颞叶外侧面最为多见,其次为大脑前动脉供应区的额叶及大脑内侧面,其他部位枕叶、基底节、丘脑、小脑、脑干、胼胝体、脑室内较少见。

三、病理生理

由于动静脉畸形的动静脉之间没有毛细血管,血液经动脉直接流入静脉,缺乏血管阻力,局部血流量增加,血循环速度加快。这种血流改变,引起大量“脑盗血”现象。由于动脉血直接流入静脉内,使动脉内压大幅度下降,供血动脉内压由正常体循环平均动脉压的90%,降至45.1%~61.8%,而静脉内压上升,引起病变范围内静脉回流受阻而导致静脉怒张、扭曲。动脉压的下降以及“脑缺血”现象,使动脉的自动调节功能丧失,致使动脉扩张,以弥补远端脑供血不足。动脉内血流的冲击致使动脉瘤形成,以及静脉长期怒张、扭曲,形成巨大静脉瘤。这都是动静脉畸形破裂出血的因素。静脉内血流加快,血管壁增厚,静脉内含有动脉血,手术时可见静脉呈鲜红色,与动脉难以区别,这称之为静脉的动脉化。随着动静脉的扩张,盗血量日益增加使病变范围逐渐扩大。

四、分型

动静脉畸形分型与分类目前尚未统一标准,分型分类方法繁多,可按其大小、形态、血流变学阻力、位置及供血来源进行分型。现分别叙述如下:

1.按大小分型 许多作者根据动静脉畸形的大小将之分为大、中、小三型,但目前对动静脉畸形的大小标准尚未统一,文献中有以下几种分型标准:

(1)Henderson和Gomez分型法(1967年):①小型:最大径<2cm;②中型:最大径2~6cm;③大型:最大径>6cm。

(2)美国联合协作组分型法(1966年):①小型:最大径<2cm;②中型:最大径2~4cm;③大型:最大径>4cm。

(3)Drake分型法(1979年):①小型:最大径<2.5cm;②中型:最大径2.5~5.0cm;③大型:最大径>5.0cm。

(4)陈公白分型法(1989年):①小型:最大径<2.5cm;②中型:最大径2.5~5.0cm;③大型:最大径5.1~7.5cm。

(5)其他:①小型:最大径<3cm;②中型:最大径3~6cm;③大型:最大径>6cm。

2.按形态分型

(1)曲张型:此型最多见,表现为动脉与静脉明显扩张、扭曲;扭曲的血管纠缠成团,或扭结在一起,动脉与静脉相互连通,中间没有毛细血管,甚至连微血管也没有。

(2)树杈型:动脉比较细直,从动脉上发出很多细小分支,这些分支可以很挺直,不扭曲,亦可呈扭状,与静脉的细小支直接沟通。引流静脉一般不明显,也可不扭曲。

(3)动静脉瘤型:动脉和静脉都很粗大,呈不规则囊状膨大,似由很多动脉瘤和静脉瘤合并而成。

3.按血流动力学分型

(1)低阻力型:脑血管造影时,静脉与动脉同时充盈。

(2)中阻力型:静脉充盈在2s以内。

(3)高阻力型:静脉充盈在2s以上。

4.按位置及供血来源分型

(1)按照动静脉畸形位置及供血动脉来源分型

①Ⅰ型:动静脉畸形位于基底核、内囊与背侧丘脑,由豆纹动脉和大脑前动脉穿支供血,大脑中动脉的大分支未进入动静脉畸形。

②Ⅱ型:动静脉畸形位于侧裂近端深部,部分由豆纹动脉供血,部分由大脑中动脉的大分支供血。

③Ⅲ型:动静脉畸形位于岛叶附近。主要由大脑中动脉分支供血。有时豆纹动脉有少量供血到动静脉畸形的内侧部分。

④Ⅳ型:动静脉畸形位于额顶叶脑凸面,由大脑前及大脑中动脉供血。

⑤Ⅴ型:动静脉畸形位于额叶与顶叶矢状窦旁。由一侧或两侧大脑前动脉供血。若病变接近枕叶,大脑后动脉也可供血。

⑥Ⅵ型:动静脉畸形位于枕叶,接近中线。由大脑后动脉供血,有时大脑前、中动脉也参与供血。

⑦Ⅶ型:动静脉畸形位于脑室内,由脉络膜前、后动脉供血。

(2)后颅窝血管畸形按其位置分型

①Ⅰ型:动静脉畸形位于小脑的前内部分,包括小脑上蚓部和小脑半球上表面的内侧部分。这类病变由一侧或双侧小脑上动脉供血。引流静脉有两路,一路进入大脑大静脉和直窦;另一路进入横窦。

②Ⅱ型:动静脉畸形位于小脑的后内部分,包括下蚓部、小脑半球下表面的内侧部分和小脑扁桃体。由一侧或双侧小脑后下动脉供血。引流静脉进入横窦。

③Ⅲ型:动静脉畸形位于小脑的外侧部分。血供主要来自患侧小脑后下动脉,小脑前下动脉和小脑上动脉也可供血。引流静脉进入岩窦和横窦。

④Ⅳ型:动静脉畸形位于小脑脑桥角,常侵入邻近的脑干和小脑。血供多来自患侧的小脑前下动脉。小脑后下动脉和小脑上动脉,以及直接由基底动脉分出的异常分支也可参与供血。引流静脉多进入岩窦,也可引入直窦或大脑大静脉。

⑤Ⅴ型:动静脉畸形接近中线,主要侵及脑干,往往同时侵入邻近的小脑和凸入桥小脑角内。血供主要来自患侧或两侧小脑前下动脉。小脑上动脉和小脑后下动脉以及基底动脉的直接分支也可供血。引流静脉导入岩窦或横窦。

5.按治疗经验分型

(1)A型:动静脉畸形位于基底核、内囊或丘脑,由豆纹动脉供血,此型既不能用栓塞法治疗,也不适于切除术。

(2)B型:动静脉畸形由脑表面动脉和穿动脉供血,栓塞术只能堵塞表面动脉,对少部分患者可能有临床改善。

(3)C型:动静脉畸形主要由大脑中动脉皮层支供血。最适用于栓塞治疗。

(4)D型:动静脉畸形由大脑中动脉和大脑前动脉共同供血,栓塞法只能堵塞大脑中动脉的供血动脉。

(5)E型:动静脉畸形完全由大脑前动脉供血,一般是双侧大脑前动脉均参加供血。此型不宜于栓塞治疗。

(6)F型:动静脉畸形位于枕部,主要由大脑后动脉供血,有时大脑中动脉和大脑前动脉的脑膜支也参与供血,只能经椎动脉栓塞治疗。

6.根据脑血管造影上动静脉畸形的位置、主要供血来源及血管团的大小分型

(1)内侧型:动静脉畸形紧靠大脑镰,畸形血管团在大脑半球纵裂面,由内向外凸出于半球的实质中,严重者可达大脑半球的顶叶皮质,主要由大脑前动脉供血。

(2)外侧型:动静脉畸形以外侧裂为中心,由大脑半球的外侧面向内侧面凸入脑实质,中、小型仅限于颞叶或额叶,大型则累及额颞顶脑实质,小、中型主要由大脑中动脉供血。

(3)中央型:动静脉畸形在中脑上端的松果体区相邻的脑中线部位的组织结构内,包括两大脑半球枕叶的内侧面、胼胝体压部、大脑脚背侧、中脑及脑桥的背面。大脑后动脉或基底动脉的各直接分支供血,有时大脑前动脉及大脑中动脉的分支亦部分供血。此型常合并大脑大静脉静脉瘤。

(4)边缘型:动静脉畸形在大脑枕叶后下部接近小脑幕的部位,凸入枕叶及颞后的脑组织中。在中、小型病例,大脑后动脉是其主要供血源;大型者,大脑中动脉和/或大脑前动脉分支参与部分供血。

(5)中间型:动静脉畸形位于侧脑室内或累及脑室底部及丘脑区域。供血动脉来自于脉络膜前或后动脉及豆纹动脉。

(6)混合型:动静脉畸形的位置介于大脑半球各叶之间。多为大型,常有数条动脉供血,难分主次。

(7)少见类型:此种动静脉畸形在颅脑分布的位置相当广泛,常发生全脑的血管畸形,畸形血管不仅存在两侧大脑半球,还可同时在颅后窝。

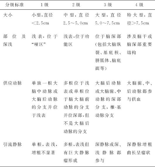
五、分级

动静脉畸形的分级以史玉泉分级法和Spetzler分级法较常用。

1.史玉泉分级法(1984年) 史玉泉根据动静脉畸形的大小,动静脉畸形的部位及深浅,供血动脉的多少与深浅,引流静脉的多少、大小与深浅4个指标将动静脉畸形分为4级。

如4个指标都属1级,定为1级;如其中有一项为2级,则为1~2级;如有两项以上为2级,则属于2级;有一项为3级,属2~3级;两项以上为3级,属3级;有一项为4级属3~4级;两项以上为4级属4级。记录时可按病变的大小、部位、供血动脉及引流静脉等次序将分级写下,动静脉畸形为小型、位于功能区,供血动脉浅表,引流静脉亦较浅表单纯。级别越高,表示手术难度越大,手术疗效越差,病残率及死亡率越大(见表3-5)。

表3-5 动静脉畸形分级标准

2.Spetzler分级法(1986年) Spetzler根据动静脉畸形的大小、静脉引流方式、是否累及邻近脑重要功能区将其分为5级。具体分级标准见表3-6。

级别=(大小)+(功能区)+(引流静脉)=(1,2或3)+(0或1)+(0或1)。最高级为5级,最低级为1级。

表3-6 Spetzler分级法

六、检查

1.腰穿刺 出血前多无明显改变,出血后颅内压力多在1.92~3.84kPa之间,脑脊液呈均匀血性,提示蛛网膜下腔出血。

2.颅内平片 多数患者无阳性发现。10%~20%病例可见病变钙化,20%~30%的钙化为线状、环状、斑状或不规则状,影像常很淡。若脑膜中动脉参与供血,可见颅骨脑膜中动脉沟增宽,颅底像棘孔扩大。颅后窝动静脉畸形导致梗阻性脑积水者,可显示有颅内压增高征象。出血后可见松果体钙化移位。

3.Doppler超声 Doppler超声对动静脉畸形有初步的定性定位诊断能力。经颅Doppler显示动静脉畸形的供血动脉血流速度增快,血管阻力指数和搏动指数下降,尚能显示引流静脉流速较快和独特的搏动性低阻力血流图形。但经颅Doppler不能发现小型动静脉畸形。

4.脑电图 多数患者脑电图可出现异常,多为局限性的不正常活动,包括α节律的减少或消失,波率减慢,波幅降低,有时可出现弥散性波。有脑内血肿者,可出现局灶的δ波。幕下动静脉畸形脑电图常呈不规则的慢波。约50%有癫痫史的患者可出现癫痫波形。少数患者一侧大脑半球动静脉畸形可表现为双侧脑电图异常,这是由于“脑盗血”现象,使对侧大脑半球缺血所致。

5.放射性核素扫描 90%~95%的幕上动静脉畸形放射性核素扫描时可出现阳性结果,一般用99锝或197汞作闪烁扫描连续摄像。多可作出定位诊断,表现为放射性核素集聚。但直径在2cm以下的动静脉畸形常难以发现。

6.气脑或脑室造影 目前已很少采用此项检查,但对于有明显脑积水征象的患者仍可考虑行气脑或脑室造影。以癫痫发作或进行性轻偏瘫为主要症状的患者,在气脑造影中,可见脑室系统轻度病侧移位,病侧侧脑室有局限性扩大。后颅窝动静脉畸形在脑室造影中常显现脑干或小脑占位病变,三脑室以上对称性脑室扩张。

7.脑血管造影 脑血管造影不仅是确诊本病最可靠的检查方法,也是为下一步制定治疗方案提供资料的重要手段。因此,怀疑出血可能由动静脉畸形引起者,应首选脑血管造影术。为全面了解病变的部位、大小、形状、供血动脉和引流静脉,近年来已采用静脉注射剂做数字减影全脑血管造影,并且能减少漏诊率。

8.CT扫描 CT扫描虽不如脑血管造影显示病变详细全貌,但对于定位诊断以及寻找较小的病灶有独到的优点。CT平扫描可显示动静脉畸形的脑出血、脑梗死、脑水肿、脑萎缩、胶质增生、钙化、囊腔形成及脑积水等。病变可为高、低、混杂密度等各种影像,亦可无异常发现(25%)。强化扫描可见病变边缘不整齐、密度不均匀或斑点状高密度影,并可见粗大扩张扭曲的引流静脉。较大的病变可有占位效应。

9.MRI 与CT比较MRI在动静脉畸形的检出率、定性及脑萎缩的诊断方面均优于CT。由于MRI中颅骨不引起伪像,故对脑回、脑表面的萎缩都能充分观察。动静脉畸形在MRI中可表现为低信号区,为屈曲蛇行、圆形曲线状或蜂窝状低信号区。在出血病例中,MRI能抓住血肿和动静脉畸形在MRI上的不同信号加以识别,并能清楚地显示供血动脉与引流静脉。大多数动静脉畸形内血流呈涡流、高速状态,因而在常用的标准成像序列上会引起信号丢失现象。畸形内缓慢流动血液在第二回波上可呈高信号。另外,T1加权像上粗大的引流静脉呈明显无信号影,还可看到增大的静脉窦。在显示隐性动静脉畸形方面MRI优于CT。隐性动静脉畸形附近的小出血灶,在MRI上呈短T1与长T2,出血3个月仍能清晰辨别。此时,CT上能见到的高密度血肿早已吸收。

七、临床表现

动静脉畸形常见的症状和体征有:

1.出血 动静脉畸形出血的发生率为20%~88%,并且多为首先症状。动静脉畸形越小、越易出血,这是因为动静脉畸形小,其动静脉管径小,在动静脉短路处的动脉压的下降不显着,小静脉管壁又薄,难以承受较高动脉压力的血液冲击,故易发生破裂出血。动静脉畸形多发生在30岁以下的年轻患者,出血前患者常有激动、体力活动及用力大小便等诱因,但亦可没有明显的诱因而发生出血。出血常表现为蛛网膜下腔出血,亦可为脑内出血,40%形成脑内血肿,少数患者脑内血肿可穿破脑室壁破入脑室或穿破皮层形成硬膜下血肿,动静脉畸形出血具有反复性。再出血率为23%~50%,每年再出血率为2%左右。50%以上出血2次,30%出血3次,20%出血4次以上,最多可达10余次。再出血的死亡率为12%~20%,仅为颅内动脉瘤出血死亡的1/3。再出血的间隔时间少数在数周或数月,多数在1年以上,甚至在十几年以后,平均4~6年。据报道,13%患者于6周以内再出血。与动脉瘤相比脑动静脉畸形出血的特点有两个:一是出血的高发年龄轻,出血程度轻,再出血率低,再出血间隔时间长且无规律;二是出血后血管痉挛发生率低。

2.癫痫 动静脉畸形患者的癫痫发生率为30%~60%,其中10%~30%以癫痫为首发症状。癫痫多发生在30岁以上患者,癫痫可发生在出血之前或出血之后,亦可发生在出血时。癫痫的发生率尚与动静脉畸形的部位及大小有关。额顶区动静脉畸形的癫痫发生率最高,达86%,额叶为85%,顶叶为58%,颞叶为56%,枕叶为55%。动静脉畸形愈大癫痫发生率越高,“脑盗血”严重的大型动静脉畸形癫痫的发生率更高。其癫痫的发作类型与动静脉畸形的部位亦有一定关系,顶叶动静脉畸形多为局限性癫痫发作,额叶者多为全身性癫痫,颞叶者可为颞叶癫痫。

3.头痛 60%以上的动静脉畸形患者有长期头痛史,其中15%~24%为首发症状。头痛常限于一侧,一般表现为阵发性非典型的偏头痛,可能与脑血管扩张有关。出血时的头痛较为剧烈且伴有呕吐。

4.进行性神经功能障碍 约40%的病例可出现进行性神经功能障碍,多表现为进行性轻偏瘫、失语、偏侧感觉障碍和同向偏盲等。引起神经功能障碍的主要原因是“脑盗血”引起的脑缺血和动静脉畸形破裂出血形成血肿压迫所致。

5.颅内血管杂音 部分患者在颅外可听到持续性血管杂音,并在收缩期杂音增强,少数患者自己亦能感觉到颅内血管杂音。

6.智力减退 巨大的动静脉畸形由于累及大脑组织范围广泛,可导致智力减退。

7.颅内压增高 动静脉畸形虽非肿瘤,但亦有一定体积,并且逐渐扩大,少数患者可出现颅内压增高的表现,这主要是由于静脉压增高,动静脉畸形梗阻脑脊液循环造成脑积水;蛛网膜下腔出血产生交通性脑积水;出血后血肿形成。

8.其他 少数患者可出现眼球突出,头晕耳鸣,视力障碍,精神症状,脑神经麻痹,共济失调及脑干症状等。小儿可因为大型动静脉畸形静脉血回流过多而右心衰竭。

八、诊断

年龄在40岁以下的突发蛛网膜下腔出血,出血前有癫痫史或轻偏瘫、失语、头痛史,而无明显颅内压增高者,应高度怀疑动静脉畸形,但确诊有赖于脑血管造影,CT及MRI检查有助于确诊。

九、诊断标准

1.常有脑内或蛛网膜下腔出血史,或有血肿和颅内压增高表现,或有癫痫发作。

2.头部听诊有时听到血流杂音。

3.因病变部位不同,出现相应部位的脑局灶症状。

4.脑血管造影可显示病变,包括异常增粗的供血动脉、引流静脉。有时可显示并发的动脉瘤。

5.CT及MRI、MRA扫描可协助诊断。

十、鉴别诊断

脑动静脉畸形尚需与其他脑血管畸形、烟雾病、原发性癫痫、颅内动脉瘤等相鉴别。

1.脑海绵状血管畸形 这也是青年人反复蛛网膜下腔出血的常见原因之一。出血前患者常无明显临床症状。脑血管造影常为阴性或出现病理性血管团,但看不到增粗的供血动脉或扩张的引流静脉。CT平扫描可表现为蜂窝状低密度区,强化后可见病变轻度增强。但最后需要手术切除及病理检查才能与动静脉畸形相鉴别。

2.原发性癫痫病 脑动静脉畸形常出现癫痫,并且已发生血栓的动静脉畸形更易出现顽固性癫痫发作,这时脑血管造影常不显影,故常误诊为癫痫病。但原发性癫痫常见于儿童,对于青年人发生癫痫,并有蛛网膜下腔出血或癫痫出现在蛛网膜下腔出血之后,应考虑为动静脉畸形。另外,动静脉畸形患者除癫痫外,尚有其他症状体征,例如头痛、进行性轻偏瘫、共济失调、视力障碍等。CT扫描有助于鉴别诊断。

3.颅内动脉瘤 是蛛网膜下腔出血最常见的原因,发病年龄比脑动静脉畸形大20岁左右,即多在40~50岁发病,并且女性多见。患者常有高血压、动脉硬化史。癫痫发作少见而动眼神经麻痹多见。根据脑血管造影不难鉴别。

4.静脉性血管畸形 较少见,有时可破裂出血引起蛛网膜下腔出血,并可出现颅内压增高。脑血管造影没有明显畸形血管显示,有时仅见有一条粗大的静脉带有一些引流属支。CT扫描显示低密度区,强化扫描可见病变增强。

5.烟雾病 此病多见于儿童及青壮年,儿童以脑缺血为主要表现,成人以颅内出血为主要症状。明确鉴别诊断有赖于脑血管造影。烟雾病脑血管造影表现为颈内动脉狭窄或闭塞,脑基底部有云雾状纤细的异常血管团。

6.血供丰富的脑瘤 脑动静脉畸形尚需与血供丰富的胶质瘤、转移瘤、脑膜瘤及血管母细胞瘤相鉴别。由于这些肿瘤血供丰富,脑血管造影中可见动静脉之间的交通与早期出现静脉,故会与脑动静脉畸形相混淆。但根据发病年龄、病史、病程、临床症状体征等不难鉴别,CT扫描可有助于明确鉴别诊断。

随便看

 

离鸟网收录3541549条中英文词条,其功能与新华字典、现代汉语词典、牛津高阶英汉词典等各类中英文词典类似,基本涵盖了全部常用中英文字词句的读音、释义及用法,是语言学习和写作的有利工具。

 

Copyright © 2004-2024 vtrois.com All Rights Reserved
更新时间:2026/4/6 21:43:36