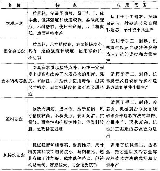
5.5.3.1 芯盒材料及应用范围
芯盒材料及应用范围见表5-87.
表5-87 不同材料芯盒的特点及应用范围

5.5.3.2 金属芯盒壁厚
金属芯盒壁厚见表5-88.
5.5.3.3 加强肋尺寸
加强肋尺寸见表5-89.
表5-88 芯盒壁厚 mm

表5-89 芯盒加强肋尺寸 mm

注:1.加强肋厚度t1可为芯盒壁厚的0.8倍.
2.加强肋的斜度,根据肋的高度可在0.5°~2°之间选龋
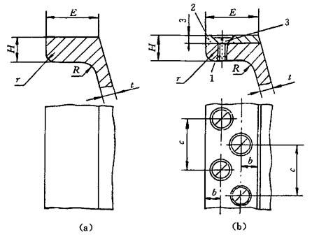
5.5.3.4 芯盒凸缘和耐磨护板形式
芯盒凸缘和耐磨护板形式见图5-13,具体尺寸见表5-90.

图5-13 芯盒凸缘和耐磨护板形式
(a)Ⅰ型;(b)Ⅱ型
1—芯盒;2—耐磨护板;3—沉头螺钉
表5-90 芯盒凸缘和耐磨护板尺寸 mm

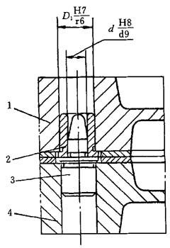
5.5.3.5 芯盒的定位
凹凸面式定位的芯盒结构形式见图5-14.定位销结构形式见图5-15和图5-16.
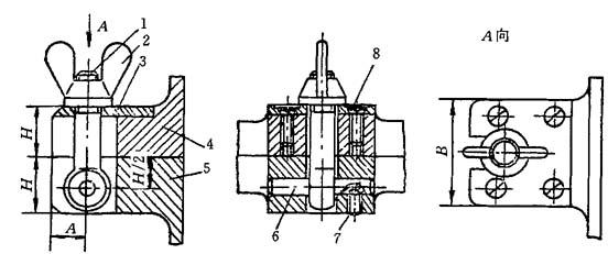
5.5.3.6 夹紧装置结构
夹紧装置结构见图5-17、图5-18和图5-19.

图5-14 凹凸面式定位的芯盒结构形式

图5-15 螺母紧固式定位销(套)装配图
1—六角螺母;2—上芯盒;3—定位销套;4—定位销;5—下芯盒

图5-16 过盈配合式定位销(套)装配图
1—上芯盒;2—定位销套;3—定位销;4—下芯盒

图5-17 蝶形螺母铰链式夹紧装置结构
1—活节螺栓;2—蝶形螺母;3—垫片;4—上芯盒;5—下芯盒;6—圆柱销;7—锥端固定螺钉;8—沉头螺钉

图5-18 双螺母铰链式夹紧装置结构
1—铰链螺杆;2—上螺母;3—下螺母;4—上芯盒;5—圆柱销;6—下芯盒;7—紧固垫片;8—沉头螺钉