网站首页  词典首页


请输入您要查询的字词:

 

字词 苹果酸-乳酸发酵细菌
类别 中英文字词句释义及详细解析
释义

苹果酸-乳酸发酵细菌


苹果酸-乳酸发酵(Malolactic fermentation)简称苹-乳发酵(MLF),可以使葡萄酒中主要有机酸之一的苹果酸转变为乳酸和CO2,从而起到降低酸度,改善口味和香气,提高细菌稳定性的作用。

苹果酸-乳酸发酵在所有生产葡萄酒的地区都会发生,但它并不是各个产地、各个葡萄酒种都需要的,要视当地葡萄的情况、酿酒条件、对酒质的要求等而定。一般,气候较热的地区葡萄或葡萄酒的酸度不高,进行苹果酸-乳酸发酵会使酒的pH值偏高,酒味平淡,容易败坏;大多数白葡萄酒和桃红葡萄酒进行苹果酸-乳酸发酵会影响风味的清新感,对于以上情况要注意采取措施抑制这种发酵。但对气候寒冷的地区,如瑞士、德国、法国、澳大利亚、美国等国的一些地区,葡萄酸度太高,一般需要进行苹果酸-乳酸发酵,特别是对法国波尔多地区的优质红葡萄酒和高酸度白葡萄酒,苹果酸-乳酸发酵是十分重要的。

为此,我们应该了解苹果酸-乳酸发酵的细菌,熟悉抑制和诱发苹果酸-乳酸发酵的措施,以便提高葡萄酒的质量。

一、苹果酸-乳酸发酵的细菌

能产生苹果酸-乳酸发酵的细菌是某些乳酸菌。由于这类菌的分类和命名不统一,难以准确描述,现只能按文献报道加以归纳汇总。已分离到的葡萄酒中自然存在的苹果酸-乳酸发酵主要乳酸菌列于表2-2-1。它们主要归于乳酸菌的4个属,它们的一般形态特性见表2-2-2。

表2-2-1 葡萄酒中自然存在的MLF乳酸菌

表2-2-2MLF菌的属的一般性状

在葡萄果、葡萄叶上,乳酸菌的存在量不多,一般仅100个细胞/g,并随葡萄的成熟度和所处的环境等而异,故从葡萄带入酒中的乳酸菌量较少;葡萄汁(酒)中的乳酸菌主要来自葡萄酒厂的酿酒设备,如发酵罐、木桶、泵、阀门、管道等。

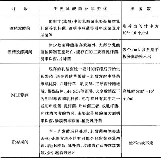
进入葡萄汁或果醪中的乳酸菌菌种的生态分布随地区、环境条件等而异;它们在发酵前、发酵中、苹果酸-乳酸发酵期间直至贮存过程中生态不断变化;并受到SO2、pH、温度、酒精度、酿造工艺等因素的影响,情况有很大差别,现将一般规律列于表2-2-3、表2-2-4。

表2-2-3 乳酸菌在葡萄酒酿造过程中的生态分布及其变化

表2-2-4 影响乳酸菌在葡萄酒内分布及苹-乳发酵的诸因素

二、苹果酸-乳酸发酵的作用

(一)苹果酸-乳酸发酵的机理

在苹果酸-乳酸发酵中,苹果酸受乳酸菌的苹果酸乳酸酶的作用生成的主产物是L-乳酸和CO2,即图2-2-1的途径Ⅰ的反应;随pH增高与参与菌种不同也会发生图中途径Ⅱ的反应过程,生成D-或L-乳酸及少量丙酮酸,乳链球菌则还容易在途径Ⅱ中副生醋酸。此外,在苹果酸-乳酸发酵中还会生成双乙酰、乙偶姻、2,3-丁二醇、各种醇、酯等影响风味的副产物。为了良好地进行苹-乳发酵,应选择苹果酸乳酸酶活性强,主要发生途径Ⅰ反应的明串珠菌这类优良菌珠。苹果酸乳酸酶的催化作用专一需要NAD和Mn2+

图2-2-1 苹果酸-乳酸发酵机理

(二)苹果酸-乳酸发酵对葡萄酒的作用

苹果酸-乳酸发酵除能降低葡萄酒的酸度外,还能提高酒的细菌稳定性、改善风味、改变酒的成分组成、影响酒的色度等,详见表2-2-5。

表2-2-5 苹果酸-乳酸发酵对葡萄酒的主要作用

三、苹果酸-乳酸发酵的抑制与利用

(一)对苹果酸-乳酸发酵的抑制

如前所述,苹果酸-乳酸发酵在所有的葡萄酒产地都会发生,但并不是每个产地、每个葡萄酒品种都需要进行,像温暖地域的低酸度葡萄酒、大多数白葡萄酒和桃红葡萄酒等就不需要苹-乳发酵,此时应采取措施抑制它的发生,以保证产品应有的质量。常用的抑制措施见表2-2-6。

表2-2-6 抑制苹果酸-乳酸发酵的常用措施

(二)利用自然乳酸菌诱发苹果酸-乳酸发酵

利用葡萄酒中存在的天然乳酸菌诱发苹果酸-乳酸的自然发酵比较简单方便和经济,是法国、瑞士、意大利等国家广泛使用的传统方法。采用此法诱起苹果酸-乳酸发酵的主要措施刚好与抑制苹-乳发酵的相反(见表2-2-7)。在采用这些措施自然诱发苹-乳发酵时要注意败坏酵母、败坏细菌的污染和生长。

表2-2-7 自然诱发苹-乳发酵的措施

(三)苹果酸-乳酸发酵的人工诱发

利用筛选的乳酸菌优良菌株人工培养后添加到果醪或葡萄酒中,人为地使之发生苹果酸-乳酸发酵,可以克服自然乳酸菌存在状况差异大、不稳定,诱发及质量难控制等问题,有利于提高苹果酸-乳酸发酵的成功率,便于控制苹果酸-乳酸发酵的速度、时间和质量。

1.对苹果酸-乳酸发酵优良菌株的基本要求

作为苹-乳发酵用的优良菌株最基本的标准有三条:能在葡萄酒中良好生长,有较强的苹果酸降解能力,有利于葡萄酒感官质量的提高。为了更明确一些,可把这些标准分解为表2-2-8所列的基本要求。

表2-2-8 对苹-乳发酵优良菌株的基本要求

2.苹果酸-乳酸发酵菌株的分离和保存

根据经验,从当地较满意的苹-乳发酵葡萄酒中能分离到较适合当地葡萄酒苹-乳发酵的乳酸菌菌株。目前已分离到并使用得较好的大多是明串珠菌,也有使用乳杆菌的,有些优良菌株已经商品化(见表2-2-9)。

表2-2-9 苹-乳发酵商品菌株举例

从葡萄酒中分离乳酸菌的方法通常有表2-2-10所示的三种。分离用的培养基有许多,常用的为Rogosa培养基(即MRS琼脂),番茄汁培养基,Irrman培养基,番茄汁葡萄酒培养基等,但由于各种乳酸菌的营养要求不完全相同,没有一种培养基能分离出所有的乳酸菌,几种培养基同时使用效果更好些。Rogosa培养基的配制方法见图2-2-2,分离到的苹-乳发酵优良菌株的保存方法见表2-2-11。

表2-2-10 从葡萄酒中分离乳酸菌的常用方法

图2-2-2 Rogosa琼脂培养基的制备

表2-2-11 日常使用的苹-乳发酵菌株保存方法

3.进行人工苹果酸-乳酸发酵的方法

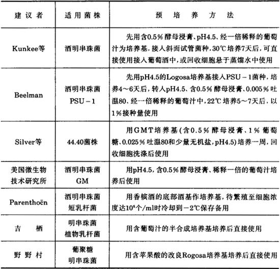
(1)预培养 为了保证接入葡萄酒中的苹-乳发酵菌有足够的菌体量和活性,一般需要进行该菌的预培养。预培养使用的培养基和培养方法因菌株及使用者而不同,现举例于表2-2-12。

表2-2-12 苹-乳发酵菌预培养方法举例

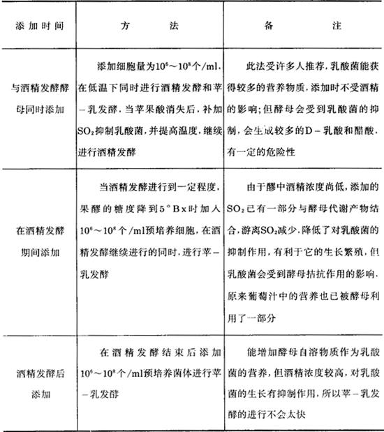
(2)人工进行苹果酸-乳酸发酵 有了足够量的活性强的纯培养苹-乳发酵菌菌体后,在什么时期添加到葡萄酒中去为好是人工苹乳发酵另一个重要的问题。目前最佳添加期的选用各不相同(见表2-2-13),也没有得出一致性的结论,还是应根据葡萄酒的种类、葡萄汁的组成、酵母菌种、作业条件等灵活掌握。

表2-2-13 人工苹-乳发酵菌体的不同添加时间

菌体添加时间不同,进行苹-乳发酵的要求和控制的条件也有一些差别,但总的要求与自然诱发场合相同。

苹果酸-乳酸发酵结束后,要注意调节葡萄酒的SO2含量、温度和酸度,或进行下胶等处理,以抑制和除去乳酸菌,避免它们继续作用而影响酒的组成和风味,甚至造成破败,使葡萄酒保持最佳的质量状态。

(3)利用固定化乳酸菌进行苹果酸-乳酸发酵 由于乳酸菌的生长受到葡萄酒的pH、SO2、酒精浓度的抑制,加之发现了静止细胞可以迅速降解苹果酸,不一定非在生长中发生苹果酸的降解,因此近年来日本等国进行了固定化乳酸菌细胞作苹果酸-乳酸发酵的研究,并获得初步成功,认为这是今后大批量葡萄酒进行苹-乳发酵的有效途径。但目前尚待进一步完善才能应用于工业生产。

该法可用的固定化剂有:海藻酸盐凝胶、聚丙烯酰胺凝胶、琼脂、角叉菜聚糖、角叉菜聚糖加5%皂土等。凝胶内包埋的细胞浓度一般为108~109个/ml。将固定化乳酸菌细胞装柱串联使用或其他常用方法使用即可进行葡萄酒的苹果酸-乳酸连续发酵。此法的优缺点列于表2-2-14。

表2-2-14 利用固定化乳酸菌进行苹-乳发酵的优缺点

随便看

 

离鸟网收录3541549条中英文词条,其功能与新华字典、现代汉语词典、牛津高阶英汉词典等各类中英文词典类似,基本涵盖了全部常用中英文字词句的读音、释义及用法,是语言学习和写作的有利工具。

 

Copyright © 2004-2024 vtrois.com All Rights Reserved
更新时间:2026/4/6 17:02:52