网站首页  词典首页


请输入您要查询的字词:

 

字词 葡萄酒感官分析的原理
类别 中英文字词句释义及详细解析
释义

葡萄酒感官分析的原理


葡萄酒感官分析的定义:利用人的眼、鼻、口腔等感觉器官对被尝酒样进行品尝和感官鉴定。尝试一词来自古拉丁字,作检验解释。

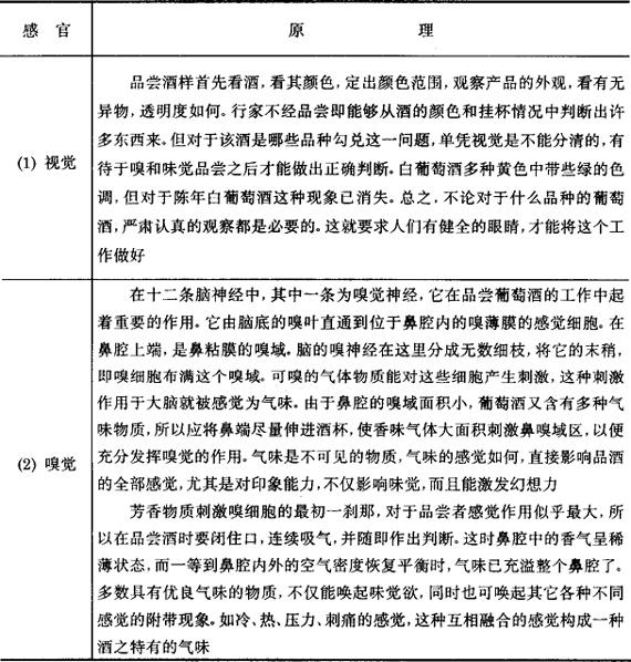
一、视觉、嗅觉、味觉

表7-2-2 葡萄酒感官分析原理

二、酸、甜、苦、咸四种基本味觉在舌头上的表现

表7-2-3 酸、甜、苦、咸味在舌头上的表现

图7-2-1 舌面、乳头和味蕾

三、视觉、嗅觉、味觉的综合表现

单一的味觉是很不多见的,如单纯的甜,单纯的酸,单纯的苦和涩,这些味基几乎均呈现混合状态,尤其是在葡萄酒中。此外,在品尝者除了感觉出酸、甜、苦、咸、涩外,还必须区别出葡萄酒的新成品,淡薄或浓厚,二氧化碳刺激效果,鞣酸(单宁)的收敛性,而这些感觉在味的整幅图像中全都综合表现出酒的全部品质和特点。

品尝酒时,要探索出酒味的各种组分,并从整个结构中辨别其各个具体细节,对酒味道的估价要全面。当遇到不协调的葡萄酒时,就要进一步地探明酒味中突出的和欠缺的是什么物质。这种作法,对于酿造葡萄酒的中间检验员是尤其重要的。

在品尝葡萄酒味道时,要注意区别三个部分,即酒的入口和酒稍、酒中间内容及酒的后味。后味是非常重要的,它时常能在舌和口腔粘膜上维持相当长的时间,可压倒入口和中间印象的味道。有些酒在入口时是很可口的,感到酒体丰满、味道甜美,可在继续进口的中途中,即酒液进到舌中部,接触到上腭时就发现酒尾稀薄无力,寡淡无味。形成前后鲜明的对比。

作为一个全面的品尝家,对酒的分析不仅仅靠味觉,在正常酒的情况下,靠嗅觉也可以判断出酒的年龄、风味、品质。不同的葡萄品种表现出不同的果香,不同的酒会表现出不同的酒香和果香。由于在葡萄加工和酿制葡萄酒过程中,工艺控制严格程度不同,会出现葡萄酒的氧化度大小、色泽深浅、果香浓淡的不同,果香不新鲜、酒香不协调等现象,这些均可通过视觉、嗅觉完成第一印象,对于这种酒的判断,味觉作为补充和证明。视、嗅、味三种感觉器官的作用紧密相关,只有相互配合,才能准确、完整地表达出被品酒的本质和特有风格。

因此,可用表7-2-4归纳了在品尝过程中所用到的感官、感觉及其感觉特性。

表7-2-4 品尝与感觉

随便看

 

离鸟网收录3541549条中英文词条,其功能与新华字典、现代汉语词典、牛津高阶英汉词典等各类中英文词典类似,基本涵盖了全部常用中英文字词句的读音、释义及用法,是语言学习和写作的有利工具。

 

Copyright © 2004-2024 vtrois.com All Rights Reserved
更新时间:2026/4/9 2:00:33