网站首页  词典首页


请输入您要查询的字词:

 

字词 蔬菜原料基地
类别 中英文字词句释义及详细解析
释义

蔬菜原料基地


(一)种子的保藏

经晒干、筛选和检验合格的种子,需装在铁皮箱里,加盖密闭,并贮藏于空气流通、冷凉而干燥的房子里。防止霉变、烟熏、虫蛀及鼠咬。

各种蔬菜种子有一定的寿命。因此,播种时必须注意种子的采收年月。主要蔬菜种子寿命和发芽日数见表2-1-7和表2-1-8。

表2-1-7 主要蔬菜种子质量、寿命和使用年限

注:在南方因受潮湿天气影响,种子寿命和使用年限均比本表所列年限为短。

表2-1-8 主要蔬菜种子发芽所需日数及温度

(二)防寒育苗和抗热育苗

1.防寒育苗(温床育苗)

(1)苗床构造 夏菜育苗方式分温室育苗、温床育苗和冷床育苗三种。冷床育苗法如下:

苗床筑在避风向阳处,长约6m,宽1.3~1.4m。深在地面下约23cm,内铺10~11cm厚的培养土,床上加盖玻璃,晚上加盖草帘,床北设立风障。

(2)种子处理

烫种 瓜类等种子的种皮较厚,在催芽前将种子倒入60℃温水中,迅速搅拌,待水温下降到25~30℃,再进行泡子。

温汤浸种 番茄和甜椒的种子,淘洗干净,投入50~55℃温水中,不断搅拌,待温度下降后泡子。

卷心菜、花椰菜等种子,可直接用20℃左右的清水进行浸泡。

冷冻处理 可增强抗寒力并使出芽整齐。将浸泡过的种子搓揉淘洗干净后,薄铺在玻璃上,上面盖一块玻璃,每天下午7时后放在南墙北面最冷处,任其冷冻,次日上午8时取回,连续3~4d即可。

(3)催芽

温床催芽 用小温床催芽,温度较稳定、安全、出芽整齐。小温床于催芽前10余天建筑于避风向阳处,长100~115cm,宽80~100cm,床深80cm,内填66cm厚的酿热物马粪。

将浸泡好的种子,用纱布包好,放于瓦盆内,上盖湿布,放入小温床中,严封玻璃或塑料薄膜,晚上盖草帘,经常检查,待出芽后播种。

火炕催芽 将种子的瓦盆,放在热炕上,保持25~30℃,要经常检查,注意控制温度。

(4)培养土的准备 培养土需肥沃疏松,无病虫害。一般用肥园土5份,腐熟马粪3份,腐熟人粪干2份,草木灰少许,打碎过筛、混匀。播种床培养土厚约10cm。

(5)播种 播种前7~8d,苗床盖上玻璃,待温度提高到20℃以上,即可播种。播种时先浇底水,渗下床土表面约10cm。

茄果类用撒播,播后覆细土厚约7mm,出苗后再覆薄土一、两次。瓜类按7~8cm的距离点播,播种后堆状覆土,严密封闭玻璃窗,提高床温。播种宜选晴天,早播更要注意。

(6)苗床管理

间苗 如幼苗过密,在真叶出现后间苗,以幼苗不拥挤为准。

分苗 番茄一般搞两次:第一次在两片真叶时;第二次在4~5叶时。甜椒在2~3片真叶时只分一次苗。如用纸筒分苗,纸筒直径10cm,先把纸筒装好,盖上玻璃,提高温度,经5~7d后再分苗。

控制温度 除出苗前和分苗后床温应较高外,苗期大体维持以下温度(指傍晚盖草帘时的温度);番茄15~17℃,甜椒17℃左右。苗期夜温过高,容易徒长。

通风 出苗后应逐渐通风,调节温湿度,随着天气转暖加大通风。一般在栽苗前5~7d除去玻璃与草帘,锻炼幼苗,长期阴雨易死苗,应注意避雨放风。

浇水 以少浇水为原则,除移苗时以外,如过分干燥可轻浇水一~两次。

中耕与培土 移苗成活后可轻轻中耕松土一次,在幼苗生长前期,上土两次,每次上土厚约7mm。

防病 在低温高湿下易发生“倒苗”。要做好通风换气的工作。苗床不要施未腐熟的人粪,雨前不要浇水、培干土或炕灰。并喷药防治。

2.抗热育苗(秋菜育苗)

(1)育苗方法 采用露地育苗,主要是卷心菜类蔬菜。应采用抗热、抗病、丰产品种。

(2)播种方法 浸水催芽,落水下种,夏天温度高,为着降温、保墒、保证幼苗生长,应进行遮阴。花椰菜抗逆性差,更应注意。

幼苗顶土至子叶展开覆两次土,厚7~10mm。苗子出齐后,每隔2~3d轻浇一次水,保持畦面润湿。第一次真叶出现后,开始间苗,苗距10~13mm。2~3片真叶时,按10~13cm行距带土分苗,分苗后连浇几次水,缓苗后中耕松土。苗期一般40d左右,8~9片真叶时定植。苗期害虫较多,应加强防治。

(三)蔬菜栽培技术

蔬菜露天栽培技术见表2-1-9。

表2-1-9 蔬菜露地栽培技术简介

注:l亩=666m2

(四)提高蔬菜品种纯度,防止种性退化

1.建立种子田

蔬菜优良品种,由于天然杂交、不合理的采种方法和机械混杂等原因,往往引起种性退化,使蔬菜的品质变劣,产量降低。果蔬汁生产厂都应建立自己的种子基地,加强群众性的选种工作,建立良种繁殖更换制度。种子田的面积根据播种面积而定。主要蔬菜可建立二级良种繁育制度。

建立种子田应注意以下几点:

①种子田的种子来源,是从生产良好的大田里按一定的标准,用单株或混合选择的方法选择出来的。卷心菜、花椰菜等的一级种子,必须用大根或大花球采种;二级繁殖田可采用小株或小花球采种,再用于大田生产。

②种子田一般应选择土壤肥沃、地势平坦、灌水方便、不易受禽畜为害的田地。对于异花授粉的蔬菜,应注意隔离条件。种子田应加强管理,在整个生产过程中,一定要严格进行去杂、去劣;收获时要做到单收、单打、单运、单藏,防止混杂,保证种子纯度。

2.品种的选纯复壮

良种繁育的任务,不仅在于防止品种退化,而且还要不断提高品种的种性。这样,就必须根据不同蔬菜的特点,制定原种种子的复壮制度。

(1)品种复壮程序 品种复壮应按照一定的程序进行。为了提高品种的种性,需设立复壮圃。在复壮圃中,根据不同蔬菜的种类和品种的特点,可采取精细选择,良好培育或品种内杂交及人工辅助授粉的措施。经过复壮的第一代种子,应注意提高繁殖系数,故需设立超级原种圃,以繁殖超级原种(繁殖原种的种子)及原种(繁殖良种的种子)。复壮的简要程序如下:

(2)品种复壮的方法

选择法 在良好的栽培条件下,根据不同蔬菜的特点,采用一次单株选择法,一次混合选择法或改良混合选择法进行品种复壮。这些方法最简单,也最有效。

单株选择 经过田间株选的植株,分别留种,分别栽种,进行观察比较,最后把优良的单株后代保留下来,用做原种种子。

混合选择 把经过株选的优良植株的种子,混合在一起播种,与原来的品种进行比较鉴定。此法较简便,繁殖快,但提纯复壮效果较单株选择稍差。

改良混合选择 先选出优良单株,将各单株后代进行比较,然后再选出优良单株后代,将它们的种子混合起来繁殖。此法可克服前两种方法的缺点。

品种内杂交和人工辅助授粉 自花授粉蔬菜如番茄、青刀豆等的老品种,可用品种内杂交的方法来进行品种复壮。用同一品种具有典型性状植株的花粉进行人工授粉,以提高其生活力。有些蔬菜则可用人工辅助授粉方法来进行品种复壮。如早熟黄瓜品种,往往由于春季开花早,雄花数目少,或昆虫活动不频繁等原因,使雌花不能顺利完成受精过程,以致种子产量、质量都差,用人工辅助授粉方法,可以提高种子的产量和品质。

向原产地换种 有些异地引入的品种,起初的经济性状表现良好,但由于环境不宜,经过数年后,品种常发生退化,在这种情况下,可向原产地换取原种进行繁殖。

3.蔬菜良种繁育的空间间隔

蔬菜种子串花后就会变种,因此,要保证蔬菜的品种纯正,必须防止母株串花。各种蔬菜的串花情形是不一致的,容易串花的蔬菜,如果种植在近旁,就会由风及蜂蝶等昆虫传递花粉而发生串花。自然防止串花的惟一办法,就是把容易串花的蔬菜种类和品种隔离留种。相隔的距离,应根据传粉昆虫活动范围和花器官的结构等因素来决定,容易串花的要隔离得远些;也可以将异花授粉的种类和品种进行人工套袋隔离和同时进行人工辅助授粉,会比自然隔离更为保险和有效。主要蔬菜留种时,应该相隔的距离参见表2-1-10。

表2-1-10 主要蔬菜繁育空间间隔距离

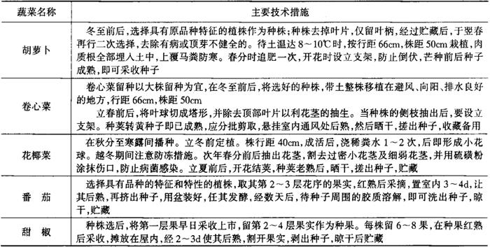
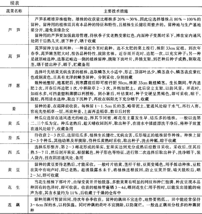
(五)蔬菜留种技术要求

蔬菜留种技术要求参见表2-1-11。

表2-1-11 蔬菜留种技术要求简介

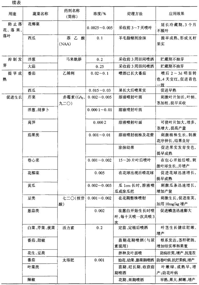
(六)植物生长激素对蔬菜的应用

植物生长激素对蔬菜的栽培见表2-1-12。

表2-1-12 植物生长激素对蔬菜栽培的应用

随便看

 

离鸟网收录3541549条中英文词条,其功能与新华字典、现代汉语词典、牛津高阶英汉词典等各类中英文词典类似,基本涵盖了全部常用中英文字词句的读音、释义及用法,是语言学习和写作的有利工具。

 

Copyright © 2004-2024 vtrois.com All Rights Reserved
更新时间:2026/4/6 19:13:06