网站首页  词典首页


请输入您要查询的字词:

 

字词 足六经根结
类别 中英文字词句释义及详细解析
释义

足六经根结


《灵枢·根结》中记载了足六经的根结部位,并指出:“九针之玄,要在终始,故能知终始,一言而毕,不知终始,针道咸绝。”张介宾释曰:“终始,本末也。”故根结,也就是经脉的终始或本末,所以“根”部都在四肢末端脉气始生的井穴,“结”部都在头面胸腹经脉的终止端。张志聪补充说:“根者,经气相合而始生;结者,经气相将而归结。”意亦相同。金代医家窦默,在《标幽赋》中将其概括为“四根三结”,即指“根”部都在四肢,“结”部在于头、胸、腹三部。并与十二经“标本”并列,称“更穷四根三结,依标本而刺无不痊。”可见其与标本关系的密切,同样是指导针灸临床的重要依据。其内容如表2-51。

表2-51 足六经根结表

注 表中注家所据文献与表2-50同

《灵枢》仅举足六经根结而缺手六经根结,其理明·张介宾释称:“万物之气,皆自地而升也……言足则通身上下经气皆尽,手在其中矣。”由于手足同名经相互衔接(参见本书2.5节),故手六经的根结,也可以此类推如表2-52。

表2-52 手足六经根结类推表

六经根结的理论,古人还将其和六经皮部理论相联系,用来解释人体气机的变化,并用门户的启闭作比喻来描述其气机“出入于经脉皮肤形身脏腑之外内”的现象。《灵枢·根结》与《素问·阴阳离合论篇》中并称:“太阳为开、阳明为阖、少阳为枢”,“太阴为开、厥阴为阖、少阴为枢”。《素问·皮部论篇》则将六经皮部命名为:阳明为害蜚、少阳为枢持、太阳为关枢、少阴为枢儒、厥阴为害肩、太阴为关蛰。两者名不同,其实义通。盖“关”为门栓,“阖”为门扉,“枢”为门轴。太阳皮部之称“关枢”,因太阳为巨阳,居一身之表,栓启轴动则门开,意指腠理开疏,外邪入客于络而为表证者;阳明皮部之称害蜚,盖害盍阖古通用,蜚通扉,“害蜚”即是阖扉,与阳明为阖义同;少阳之皮部称“枢持”者,以少阳居表里之间,如枢之运转而把持病机之出入者;少阴之皮部称枢儒者,儒者柔弱也,阴之象征,少阴为三阴之枢,故名“枢儒”;厥阴之称害肩者,盖肩同,通,为柱上之方木,此指门框上容枢之横木,门扇闭阖,则承扉上,故名“害肩”,亦与厥阴之阖义同;太阴之名关蛰者,蛰者冬季藏虫也,太阴为三阴之表,三阳之邪里传,太阴首先受之,是太阴之关启户开,邪传于里而蛰藏为病者,故名“关蛰”。

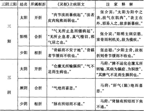
三阴三阳六经开(关)、阖、枢理论,后为东汉张仲景袭用而创伤寒热病六经传变辨证说,甚为后代医家所推崇,因与针灸学关系不大,故本书不予讨论,唯《灵枢·根结》中对三阴三阳开阖枢折损时主病的理论同针灸学有关,兹列表并释解于表2-53。

表2-53 六经开阖枢主病表

注 表中注家所据文献与表2-50同

随便看

 

离鸟网收录3541549条中英文词条,其功能与新华字典、现代汉语词典、牛津高阶英汉词典等各类中英文词典类似,基本涵盖了全部常用中英文字词句的读音、释义及用法,是语言学习和写作的有利工具。

 

Copyright © 2004-2024 vtrois.com All Rights Reserved
更新时间:2026/4/7 21:26:48