抗氧化剂按其来源可以分为天然抗氧化剂和人工抗氧化剂。天然抗氧化剂有生育酚(Toc)、海藻提取物中的脱镁叶绿素a、磷脂和溴酚类化合物、茶多酚等黄酮类化合物,以及香辛料、中药提取物和微生物产物。合成抗氧化剂有BHA和BHT等。
抗氧化剂按其溶解性可分为油溶性抗氧化剂和水溶性抗氧化剂。油溶性抗氧化剂化学合成品有L-抗坏血酸硬脂酸酯,BHA、BHT、dl-α-生育酚、NDGA(去甲二氢愈创木酸)、没食子酸丙酯。天然油溶性抗氧化剂有γ-米糠素、棉子皮亭、芝麻酚等。水溶性抗氧化剂有抗坏血酸及其钠盐、异抗坏血酸及其钠盐、L-半胱氨酸盐、亚硫酸盐类、葡萄糖氧化酶、过氧化氢酶,此外还有天然提取物孕激素、没食子酸、栎精酸、山茶酸、类黑精等。
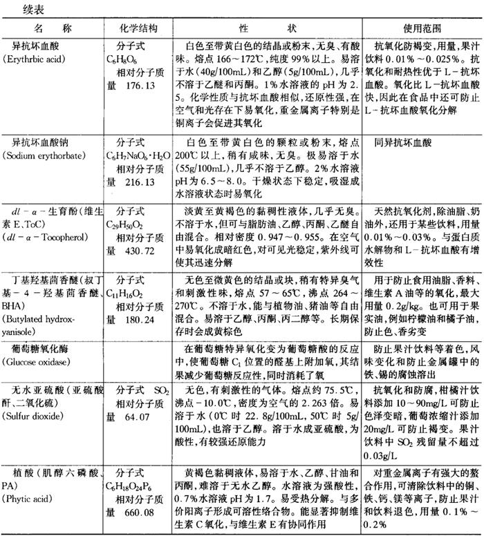
软饮料常用的抗氧化剂见表1-4-58。
表1-4-58 软饮料常用的抗氧化剂

