网站首页  词典首页


请输入您要查询的字词:

 

字词 钎剂的分类
类别 中英文字词句释义及详细解析
释义

钎剂的分类


钎剂的组成物质主要取决于所要清除氧化物的物理化学性质。构成钎剂的组成物质可以是单一组元(如硼砂、氯化锌等),也可以是多组元系统。多组元系统通常由基体组元、去膜组元和活性组元组成。

钎剂的分类与钎料分类相适应,通常分为软钎剂、硬钎剂、铝用钎剂等,分别适用于不同的场合。各种钎焊熔剂和气体钎剂的分类如表1-9-2所示。

表1-9-2 各种钎焊熔剂和气体钎剂的分类[2-4]

1.软钎剂

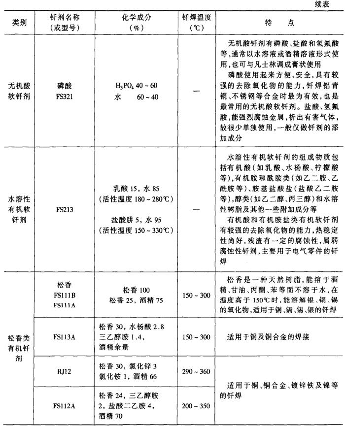
软钎剂是指在450℃以下钎焊用的钎剂,由成膜物质、活化物质、助剂、稀释剂和溶剂等组成,可分为无机软钎剂和有机软钎剂两类。

无机软钎剂具有很高的化学活性,去除氧化物的能力很强,热稳定性好,能促进液态钎料对钎焊金属的润湿,保证钎焊质量。这类钎剂适应钎焊温度范围较宽,但其残渣有强烈的腐蚀作用,故又称为腐蚀性软钎料,钎焊后必须清除干净。无机软钎剂可用于不锈钢、耐热钢、镍基合金等。有机软钎剂有水溶性和天然树脂(松香)之分,对母材几乎没有腐蚀性,故称非腐蚀性软钎剂。常用软钎剂的成分和性能如表1-9-3所示。

表1-9-3 常用软钎剂的成分和性能[2]

2.硬钎剂

硬钎剂是指在450℃以上钎焊用的钎剂。黑色金属常用的硬钎剂的主要组分是硼砂、硼酸及其混合物。为了得到合适的熔点和增强去除氧化物的能力,可以添加各种碱金属或碱土金属的氟化物、氟硼酸盐等。

硼砂(Na2B4O7·10H2O)是单斜类白色透明晶体,易溶于水,加热到200℃以上结晶水可全部蒸发。硼砂应在脱水后使用。硼砂中的硼酐与金属氧化物作用形成易熔的硼酸盐,并进一步分解形成偏硼酸钠与硼酸盐形成熔点更低的混合物而达到去除氧化物的目的,故可用做钎剂。

常用硬钎剂的成分、特点及用途如表1-9-4所示。其中FB102钎剂是应用最广泛的通用钎剂;FB103钎剂的钎焊温度最低,特别适用于银铜锌镉钎料;FB104钎剂不含KBF4,钎剂不易挥发,在加热速度较慢情况下仍可保持较长时间的活性。

表1-9-4 常用硬钎剂的成分、特点及用途

硼砂和硼酸的混合物是应用很广泛的钎剂,但它们的活性温度很高,均在800℃以上,因此也只适合于800℃以上的钎焊,一般只能配合铜基钎料使用。去除氧化物的能力不强,不能去除Cr、Si、A1、Ti等的氧化物,故不能用于钎焊含这些元素的合金钢、不锈钢和高温合金等。这类残渣呈玻璃硬壳状,不溶于水,虽腐蚀性不大,但清除困难。为了使钎剂得到合适的熔点,增强去除氧化物的能力,常添加各种碱金属或碱土金属的氟化物、氟硼酸盐等。

3.铝用钎剂

铝表面的氧化膜致密、稳定。钎焊铝及铝合金时必须采用专门的铝用钎剂。铝合金用钎剂按其使用温度分为铝用软钎剂和铝用硬钎剂两类。铝用软钎剂又分为有机钎剂和反应钎剂,其成分及钎焊温度如表1-9-5所示。铝用硬钎剂的基本组成是碱金属及碱土金属的氯化物,其成分及用途如表1-9-6所示。

表1-9-5 常用的铝用软钎剂

表1-9-6 铝用硬钎剂成分及用途

注:①钎焊时,焊前应将工件钎焊部分洗刷干净,工件还应预热。

②钎剂不宜沾得过多,一般薄薄一层即可,焊缝宜一次钎焊完。

③钎焊后接头必须用热水反复冲洗或煮沸,并在50~80℃的质量分数为2%的酪酐(Cr2O3)溶液中保持15min,再用冷水冲洗,以免发生腐蚀。

4.气体钎剂

气体钎剂是一种特殊类型的钎剂,按钎焊方法可分为炉中钎焊用气体钎剂和火焰钎焊用气体钎剂。这类钎剂最大的优点是钎焊后没有钎剂残渣,钎焊接头不需清洗。但这类钎剂及其反应物大多有一定的毒性,使用时应采取相应的安全措施。常用气体钎剂的种类和用途如表1-9-7所示。

表1-9-7 常用气体钎剂的种类和用途

在炉中钎焊中可用作钎剂的气体主要是气态的无机卤化物,包括氯化氢、氟化氢、三氟化硼、三氯化硼和三氯化磷等气体。氯化氢和氟化氢对母材有强烈的腐蚀性,一般不单独使用,只在惰性气体保护钎焊中添加少量来提高去膜能力。

三氟化硼是最常用的炉中钎焊用气体钎剂,特点是对母材的腐蚀作用小。去膜能力强,能保证钎料有较好的润湿性,可用于钎焊不锈钢和耐热合金。但去膜后生成的产物熔点较高,只适合于高温钎焊(1050~1150℃)。三氟化硼可以由放在钎焊容器中的氟硼酸钾在800~900℃完全分解产生,并添加在惰性气体中使用,其体积分数应控制在0.001%~0.1%的范围内。

三氯化硼和三氯化磷气体对氧化物有更强的活性,且反应生成的产物熔点较低或易挥发,可在包括高温和中温的较宽温度范围(300~1000℃)进行碳钢及不锈钢、铜及铜合金、铝及铝合金的钎焊。该气体钎剂也应添加到惰性气体中使用,并使体积分数控制在0.001%~0.1%的范围内。

火焰钎焊时,可采用硼有机化合物的蒸气作为气体钎剂,如硼酸甲酯蒸气等。该蒸气在燃气中供给,并在火焰中与氧反应生成硼酐,从而起到钎剂作用,可在高于900℃的温度钎焊碳钢、铜及铜合金等。

随便看

 

离鸟网收录3541549条中英文词条,其功能与新华字典、现代汉语词典、牛津高阶英汉词典等各类中英文词典类似,基本涵盖了全部常用中英文字词句的读音、释义及用法,是语言学习和写作的有利工具。

 

Copyright © 2004-2024 vtrois.com All Rights Reserved
更新时间:2026/4/5 15:54:30