网站首页  词典首页


请输入您要查询的字词:

 

字词 钾素失调与防治
类别 中英文字词句释义及详细解析
释义

钾素失调与防治


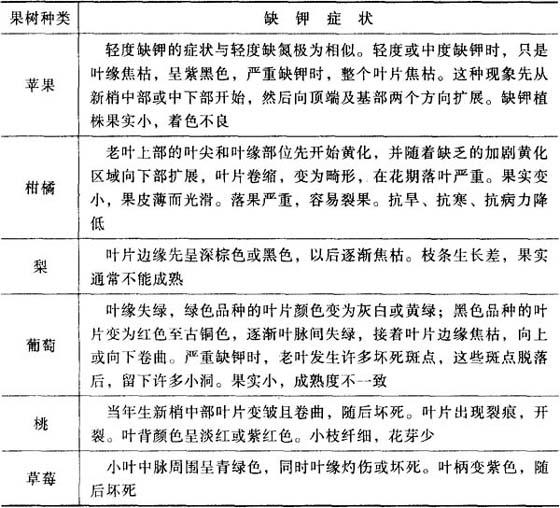
1.缺钾症状 缺钾症状最先在植株成熟的叶片上表现出来,而处于生长点的未成熟幼叶则无症状。核果类在出现叶缘枯焦前还会发生横向向上卷曲并失绿;坚果类叶柄向后弯曲,叶子大小正常,但卷缩下垂,然后失绿,最后枯焦。几种主要果树的缺钾症状见表3-39。

表3-39 几种主要果树的缺钾症状

2.钾过剩症状 钾中毒症状较少见。土壤高钾会引起其他元素缺乏症,如缺镁、钙、锰和锌等。同时对果实品质影响较大,果皮粗而厚,果汁液少,固形物含量低以及成熟晚等。

3.钾失调的防治 果树缺钾,应土施和叶喷相结合。如成年树土施硫酸钾0.5~1.0千克/株或施草木灰2~5千克/株。若连续施氯化钾,会影响果实品质。

随便看

 

离鸟网收录3541549条中英文词条,其功能与新华字典、现代汉语词典、牛津高阶英汉词典等各类中英文词典类似,基本涵盖了全部常用中英文字词句的读音、释义及用法,是语言学习和写作的有利工具。

 

Copyright © 2004-2024 vtrois.com All Rights Reserved
更新时间:2026/4/8 4:06:41