铸造是将液态金属浇注到与所要求的毛坯或零件的形状和尺寸相适应的铸型空腔中,冷却凝固后获得毛坯或零件的一种毛坯成形工艺方法.铸造成形所得到的毛坯称为铸件.铸造是毛坯成形的主要工艺方法之一,其基本工艺过程包括熔化、造型、浇注、冷凝、清理和热处理等.铸造方法分为砂型铸造和特种铸造两大类.表1-1列出砂型铸造方法的类别、特点和应用范围,表1-2列出砂型类别.特种铸造的类别、特点和应用范围见表1-3.
表1-1 各种手工造型方法的特点和适用范围



表1-2 砂型的类别、特点和应用范围

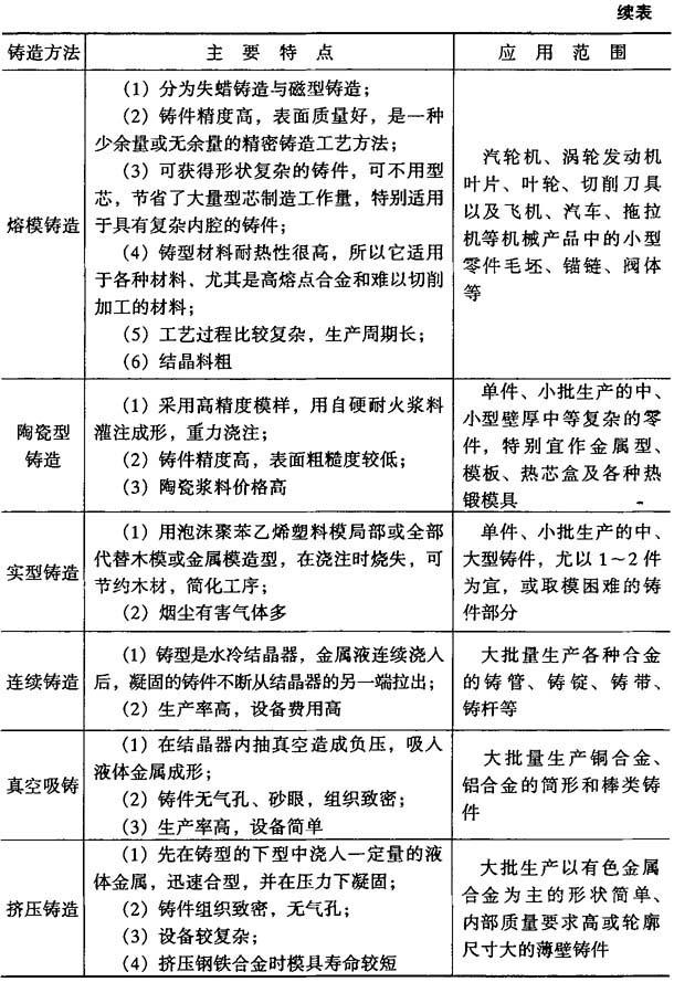
表1-3 特种铸造的类别、特点和应用范围




各种铸造方法各有其特点和最适宜的应用范围.在选择铸造方法时,必须根据铸件的结构形状、尺寸、质量、合金种类、技术要求、生产批量以及铸造车间的设备和技术状况等进行全面综合分析,这样才能正确选择最适宜的铸造方法.表1-4列出了各种铸造方法的综合比较及经济合理性.
表1-4 各种铸造方法的综合比较



注:“A”代表简单;“B”代表中等;“C”代表复杂.“+”号表示该方法适用;“-”号表示该方法不适用.