网站首页  词典首页


请输入您要查询的字词:

 

字词 铸造非铁合金的熔炼
类别 中英文字词句释义及详细解析
释义

铸造非铁合金的熔炼


铸造非铁合金熔炼,包括选择熔炼设备和熔炼工具;正确配料计算;合格的炉料及严格控制熔炼工艺.

4.4.3.1 熔炼设备

铸造非铁合金熔炼中的问题是元素氧化烧损量大,合金液吸气量多.因此,熔炼设备应保证金属炉料快速熔化,缩短熔炼时间,以减少合金元素烧损和吸气;降低燃料、电能消耗;延长炉子使用年限.铝、铜合金常用的熔炼炉种类见表4-115.

表4-115 铝铜合金常用熔炼设备种类

每种熔炼炉结构和其熔炼工艺各有特点,因此选用什么样的熔炉要分析热能来源、合金种类、质量要求、铸件大小及其生产率等各方面因素,综合考虑,合理选用

4.4.3.2 炉料

熔炼铝、铜合金的炉料由新金属、中间合金、回炉料(浇冒口、废铸件)及重熔回炉锭等组成.

1.新金属

新金属由冶金工厂生产供应,通常用来降低炉料中的杂质含量.在保证质量的前提下应尽量少用新金属.各种常用新金属牌号及化学成分的标准目录见表4-116.

表4-116 常用新金属牌号及化学成分标准目录

2.中间合金

中间合金是为了便于把一种或多种元素加入铸造合金而特殊制备的合金.铝中间合金和铜中间合金的牌号及化学成分见表4-117和表4-118.

3.回炉料

回炉料包括:浇冒口、废铸件和机械加工及压力加工等生产过程中出现的金属废料,它应按化学成分分类储存.回炉料经多次重熔,含气、杂质较多,配料时要根据合金的质量要求适当搭配使用.

铝合金的回炉料要重熔成回炉锭.

铜合金的回炉料要清除油垢、水分及泥沙等.

表4-117 铝中间合金的牌号及化学成分(GB8735—88)

表4-118 铜中间合金的牌号及化学成分(GB8736—88)

4.4.3.3 铸造铝合金的熔炼

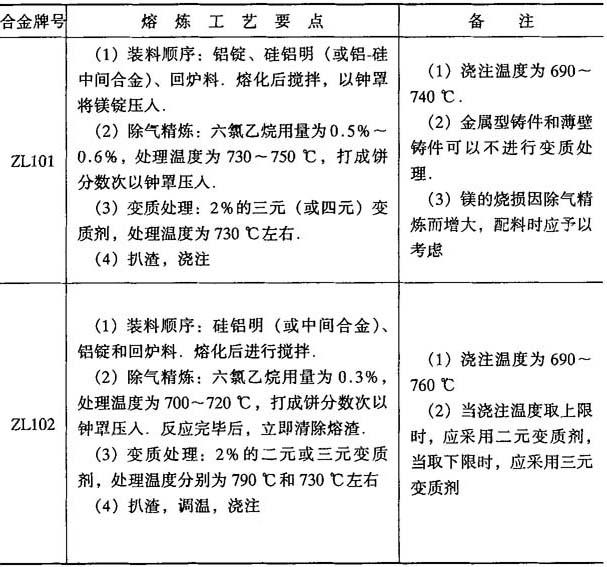
铝合金熔炼工艺过程如图4-15所示.其中,调整化学成分目前只用于熔化量大,而且具有快速化学分析条件的车间;变质处理主要用在铝-硅组合金和ZL401的熔炼.主要合金熔炼工艺举例见表4-119.

图4-15 铝合金熔炼工艺流程

表4-119 铝合金熔炼工艺举例

表4-120 常用熔剂的用途及制备方法

表4-121 常用变质剂及其变质处理工艺

4.4.3.4 铸造铜合金的熔炼

各类铜合金的熔炼工艺虽然不同,但需注意下述几个问题:

(1)加料顺序一般为先熔化纯铜,熔化后用磷铜脱氧,然后再加入难熔和不易氧化的金属,如铁、硅、锰的中间合金和回炉料.回炉料可分批加,随熔随加,待这些炉料熔化后再加入锌、铅、铝、锡等低熔点、易氧化和易蒸发的金属料,并充分搅拌,最后进行脱氧、炉前检验.

(2)因铜合金易氧化,吸气也严重,应遵守“快速熔化”原则,即整个熔化过程采用高温熔化,炉料充分预热,料块要校加料要迅速,铜液在炉内停留时间要短,达到出炉温度后尽快浇注.

(3)防止吸气,除采用快速熔化外,熔化最好在中性或稍带氧化性的炉气中进行.

(4)严格控制温度,防止铜液过热.

(5)熔炼不同牌号的铜合金,最好把坩埚和炉体尽可能分开,防止有害杂质影响铜合金的性能.

铜合金熔炼工艺要点见表4-122.

表4-122 各种铜合金熔炼工艺

随便看

 

离鸟网收录3541549条中英文词条,其功能与新华字典、现代汉语词典、牛津高阶英汉词典等各类中英文词典类似,基本涵盖了全部常用中英文字词句的读音、释义及用法,是语言学习和写作的有利工具。

 

Copyright © 2004-2024 vtrois.com All Rights Reserved
更新时间:2026/4/8 16:25:06