网站首页  词典首页


请输入您要查询的字词:

 

字词 铸钢的熔炼
类别 中英文字词句释义及详细解析
释义

铸钢的熔炼


炼钢是铸钢生产过程中的一个重要环节,它对铸钢件的质量有很大影响.

4.4.2.1 铸钢熔炼设备

铸钢生产中,钢的熔炼设备常采用三相电弧炉和感应电炉.电弧炉和感应电炉炼钢的比较如表4-104所示.

表4-104 电弧炉和感应电炉炼钢比较

4.4.2.2 炼钢用原材料

炼钢用原材料包括金属材料、耐火材料和其他材料.

1.金属材料

炼钢用金属材料包括生铁、废钢、废铁、各种铁合金和纯金属等.炼钢用金属材料的标准如表4-105所示.

2.耐火材料

铸钢熔炼炉按炉衬材料和炉渣特点,可分为碱性炉和酸性炉.由于碱性炉可去硫、磷,对炉料无特殊要求,能炼出各种优质钢,是目前铸钢生产中采用最广的炼钢设备.

碱性炉的耐火材料主要是镁砂和镁砖,用它来修补和打结炉衬.镁砂用的黏结剂有焦油、沥青或卤水.镁砂是高级耐火材料,主要成分是氧化镁(MgO).纯氧化镁的熔点为2570℃.杂质使镁的耐火度下降.镁砂的牌号和技术条件如表4-106所示.

镁砖是用焙烧过的镁砂制成的,是以氧化镁为主要成分的耐火砖,常用于砌筑碱性电弧炉的炉底和炉壁,具有高的熔点和荷重软化温度,但热稳定性差,在经受剧烈温度变化时容易产生裂纹和破碎.

表4-105 炼钢用金属材料标准目录

3.其他材料

其他材料有氧化剂(铁矿石和氧气等)、还原剂(锰铁、硅铁、铝及焦炭等)、增碳剂(碎电极、焦炭等)和造渣剂(石灰石、石灰和萤石等).

4.4.2.3 电弧炉炼钢工艺

1.氧化法炼钢

氧化法炼钢是最基本的炼钢方法,炼钢过程包含熔化期、氧化期和还原期.这种炼钢方法可以有效地除去钢水中的气体和夹杂物,钢水质量较好,适用于熔炼各种铸造碳钢和铸造合金钢.

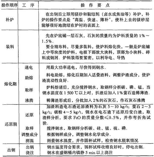
铸造碳钢氧化法炼钢工艺及要点如表4-107所示.

表4-106 镁砂的牌号和技术条件(GB2273—88)

表4-107 铸造碳钢氧化法冶炼工艺

表4-108 碳钢的出炉温度

一般铸造合金钢氧化法的炼钢工艺和铸造碳钢氧化法的炼钢工艺基本相同.ZG20CrMo钢氧化法炼钢工艺如表4-109所示.

表4-109 ZG20CrMo钢氧化法炼钢工艺

2.不氧化法炼钢

不氧化法炼钢又称装入法熔炼,这种炼钢法没有氧化期,炉料熔清后即开始还原期,适宜于熔炼某些高合金钢.用不氧化法熔炼ZGM13钢的工艺要点见表4-110.

4.4.2.4 感应电炉炼钢工艺

1.酸性感应电炉炼钢工艺

酸性感应电炉一般采用不氧化炼钢法,适用于冶炼铸造碳钢和除高锰成分钢种以外的各种合金钢.酸性感应电炉不氧化法炼钢工艺要点如表4-11所示.

表4-110 ZGMn13钢不氧化法炼钢工艺

表4-111 酸性感应炉不氧化法炼钢工艺要点

2.碱性感应电炉炼钢工艺

生产中常用碱性感应电炉不氧化法炼钢工艺.碱性感应电炉不氧化法炼钢工艺的要点见表4-112.

表4-112 碱性感应电炉不氧化法炼钢工艺要点

3.感应电炉炼钢时合金元素的加入

感应电炉一般采用不氧化法炼钢,所以钢中合金元素的氧化烧损较少.冶炼时,合金的适宜加入时间及合金元素收得率见表4-113和表4-114.

表4-113 酸性感应电炉不氧化法的合金元素收得率

表4-114 碱性感应电炉不氧化法炼钢中合金元素收得率

随便看

 

离鸟网收录3541549条中英文词条,其功能与新华字典、现代汉语词典、牛津高阶英汉词典等各类中英文词典类似,基本涵盖了全部常用中英文字词句的读音、释义及用法,是语言学习和写作的有利工具。

 

Copyright © 2004-2024 vtrois.com All Rights Reserved
更新时间:2026/4/9 0:51:43