10岁以内高血压儿童80%以上可能继发于肾脏疾病,其他的涉及心血管系统、中枢神经系统、内分泌系统及代谢性疾病等。10岁以上的儿童高血压则类似成人,以原发性高血压为主。许多研究证实,成人的原发性高血压可能起源于儿童时期,故应从儿童时期开始进行原发性高血压的防治。对于轻症高血压没有症状的患者,特别是临界性高血压,可先行非药物治疗观察,而对重度高血压和非药物治疗无效的轻、中度高血压以及伴有终末器官损害如左室肥厚者,或有不可逆原因的继发性高血压者均应进行药物治疗。
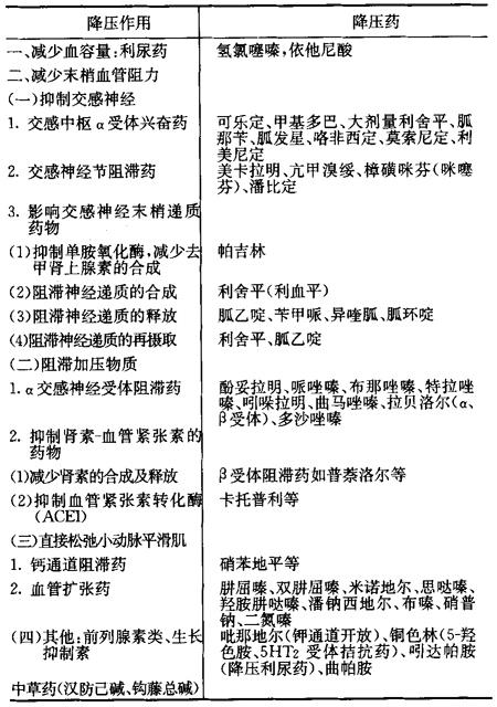
目前降压药多达100多种,但其降压的基本原理不外乎通过各种途径减少血容量和(或)心排血量以及扩张血管,降低总外周血管阻力而达到降压的目的。根据作用方式不同,抗高血压药的分类见表2-4。有关原发性高血压的药物治疗,1978年世界卫生组织推荐阶梯治疗方案。1988年美国全国高血压普查治疗委员会又推荐可随不同病情灵活选药的新的阶梯式用药程序(表25)。其基本指导思想是根据血压程度和变化,逐步增加降压药的种类和剂量,当血压降低或控制后逐步减少用药剂量及品种。各种降压药的适应证和禁忌证见表2-6。
表2-4 降压药的作用及分类表

表2-5 1988年美国JNC计划施行的个体化阶梯疗法方案

表2-6 各种降压药的适应证和禁忌证



现有人主张将α受体阻滞药也列入第一线药,已经有很多药物供临床选择。