网站首页  词典首页


请输入您要查询的字词:

 

字词 除尘、除雾设备
类别 中英文字词句释义及详细解析
释义

除尘、除雾设备


在工业生产中除去固体粒状(尘)、液体颗粒(雾)以及杂质气体的过程,称为气体的净制(或净化)。由于采用不同原理进行除尘除雾,因而产生多种多样除尘除雾设备。

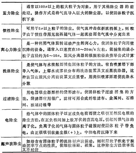
1.利用不同原理的各种除尘方法

表16-24 利用不同原理的各种除尘方法

2.常用除尘设备比较(16-25)

表16-25 常用除尘设备比较

随便看

 

离鸟网收录3541549条中英文词条,其功能与新华字典、现代汉语词典、牛津高阶英汉词典等各类中英文词典类似,基本涵盖了全部常用中英文字词句的读音、释义及用法,是语言学习和写作的有利工具。

 

Copyright © 2004-2024 vtrois.com All Rights Reserved
更新时间:2026/4/9 13:42:25