网站首页  词典首页


请输入您要查询的字词:

 

字词 非托收承付产品销售控制流程
类别 中英文字词句释义及详细解析
释义

非托收承付产品销售控制流程


非托收承付产品销售结算方式,包括现金、支票、汇票、本票、委托收款、信用证和汇兑等结算方式。各种非托收承付结算方式在结算手续和账务处理方面的不同,对产品销售控制程序并无重要影响。下面以现金结算方式为代表阐述非托收承付商品销售控制流程。现金结算方式下,产品销售程序主要包括下列步骤:制定规定、接洽订单、开具发票、结算记账、交货记账、出门验证、账账核对。

非托收承付产品销售控制流程图

管理产品销售活动,主要应满足下列控制目标:

●保证销售合同有效;

●保证产品安全完整;

●保证货款结算正确及时;

●保证会计信息正确可靠。

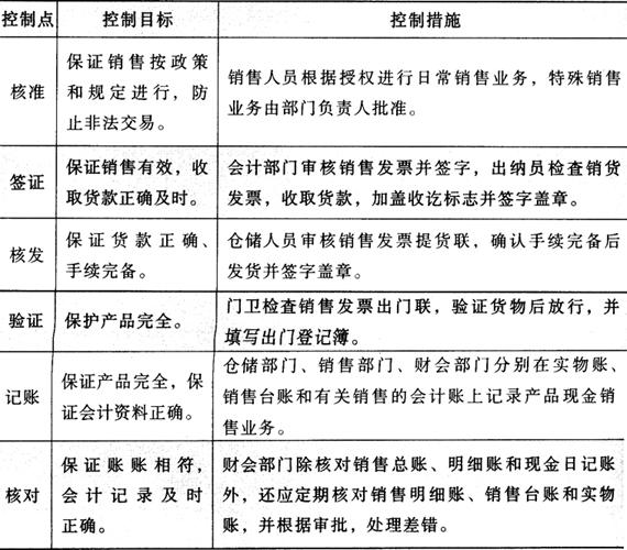
为实现上述控制目标,主要应该设置下列控制点和关键控制点:核准、签收、核发、验证、记账、核对。其中签收、记账和核发为关键控制点。

非托收承付产品销售控制流程图说明

随便看

 

离鸟网收录3541549条中英文词条,其功能与新华字典、现代汉语词典、牛津高阶英汉词典等各类中英文词典类似,基本涵盖了全部常用中英文字词句的读音、释义及用法,是语言学习和写作的有利工具。

 

Copyright © 2004-2024 vtrois.com All Rights Reserved
更新时间:2026/4/7 9:21:12