网站首页  词典首页


请输入您要查询的字词:

 

字词 颈部急性创伤
类别 中英文字词句释义及详细解析
释义

颈部急性创伤


颈部急性创伤可分为钝性伤和穿刺伤两类。钝性伤主要以高处坠落、车祸和重物打击为诱因,其中85%的患者为16~30岁的男性年轻人,而穿刺伤主要为暴力所致,且多为开放性损伤。钝性伤是以屈曲、伸展、侧屈、垂直压缩、纵向牵张、旋转以及剪切暴力,引起颈椎脱位、骨折和脊椎损伤,导致不完全和完全性四肢瘫以及不完全和完全性截瘫;穿刺伤往往穿透颈阔肌而伤及颈椎、颈部血管、咽喉、气管、食管和颈部神经。

【诊断要点】

1.临床表现:有外伤病史,且可有异物穿入颈部存留。体征可有神志改变、局部活动性出血、声音和呼吸的改变,甚至出现休克。

(1)血管伤:颈部以下颌角、环状软骨为界分为上中下三区,而损伤于颈上区和颈下区时易伤及颈部大血管。颈部肿胀,有瘀血斑块,局部伤口流出大量血液,且可出现休克,或直接因大出血致死。

(2)喉和气管伤:喘鸣,皮下气肿,声音嘶哑和急性呼吸道阻塞的呼吸困难和窒息。

(3)咽和食管伤:早期可无症状,随后可出现吞咽困难、呕血,如出现颈部或纵隔继发感染时可有发热等全身症状。

(4)神经伤:脑神经、膈神经、颈丛神经和臂丛神经损伤时,可出现相应损伤的症状,如臂丛神经损伤后,上肢有感觉和运动功能障碍。喉返神经损伤时有声音嘶哑等。

2.放射学检查

(1)X射线检查:颈部正侧位平片,可明确颈部有无异物存留及其定位,以及有无皮下气肿。颈椎前后、侧和斜位片,必要时加摄断层、过屈或过伸位片,以明确颈椎有无损伤。胸部摄片可诊断纵隔气肿。如疑有食管伤时可用水溶性造影剂或钡剂行食管造影。

(2)CT和MRI检查:有助于发现标准X射线平片不能显示的骨折、椎管内异物、血肿和椎间盘损伤,以指导决定是否手术和选择手术途径及范围。

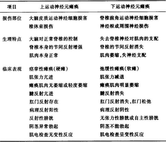
3.神经检查:是正确估计颈椎、颈脊髓损伤的重要检查项目。外伤性截瘫在临床上可表现为上运动神经元瘫痪和下运动神经元瘫痪两种(表13-1)。

表13-1 上运动神经元瘫痪和下运动神经元瘫痪的鉴别

4.内镜检查:仅在极少情况下采用。如使用食管镜检查咽部和食管的裂伤,疑有气管伤时可作支气管镜检查等。

【处理】

1.急救

(1)呼吸困难和窒息:及时有效的处理至关重要,可行气管插管,必要时行气管切开术。

(2)大出血:有活动性较大血管出血时,可予指压或用止血钳钳夹暂时止血,再行紧急止血术。

(3)异物:如颈部有异物存留时,不必紧急处理,需进行充分准备后在手术室行异物取出术。

(4)注意点

1)不要盲目在急诊室放置胃管,以免呛咳或刺激后发生窒息或大出血。

2)没有经验的医师不应随意作异物取出术,需在较有经验的医师指导下进行。

3)须注意颈部有无大血管损伤,必须及时积极处理。

2.治疗:根据不同的伤情,采用不同的急诊探查术或择期手术处理。

(1)喉、气管伤:行正规的气管切开术,然后再行清创缝合术。

(2)颈部血管伤

1)颈外动脉伤时可予结扎止血。

2)颈内动脉伤时可行损伤部血管修复或行血管移植术。

3)颈总动脉伤时需劈开胸骨找到颈总动脉近端控制出血后,再行修复或移植术。

(3)食管伤:可行修补缝合术,并在缝合处留置引流。

(4)神经伤:应作神经修复术。

(5)异物:如异物小,因在取出时可能会损伤其周围的其他重要结构,可不予取出;大血管附近的异物应行手术取出,以免异物移动后伤及血管而致大出血。

(6)颈椎、颈髓损伤:颈椎损伤常合并不同程度的颈髓损伤,治疗恰当与否往往决定患者的预后。治疗原则为优先处理休克、颅脑和重要脏器伤,维持呼吸道通畅;然后根据不同的损伤行牵引、制动、复位和固定。颈椎脱位、骨折和脊髓损伤的非手术及手术治疗具体方法参阅有关书籍。

随便看

 

离鸟网收录3541549条中英文词条,其功能与新华字典、现代汉语词典、牛津高阶英汉词典等各类中英文词典类似,基本涵盖了全部常用中英文字词句的读音、释义及用法,是语言学习和写作的有利工具。

 

Copyright © 2004-2024 vtrois.com All Rights Reserved
更新时间:2026/4/7 11:26:59