网站首页  词典首页


请输入您要查询的字词:

 

字词 食用菌及其分类
类别 中英文字词句释义及详细解析
释义

食用菌及其分类


食用菌饮料(Edible fungi drink)是以食用菌子实体的浸提液或食用菌的发酵培养液为原料制成的。

1.真菌与菌丝体

菌类按植物分类可分为真菌、黏菌、细菌和放线菌,都是细胞微生物,食用菌类属于真菌。真菌又可分为藻菌、子囊菌、担子菌和不完全菌4类。通常的食用菌是能形成大型子实体的高等菌类,主要是担子菌和子囊菌。真菌的营养体主要包括原生质团、单细胞或具须(假根)的单细胞、假菌丝及菌丝体等类型,大多数真菌的营养体是菌丝体。

菌丝体是直径2~13μm的微小丝状物,是由孢子萌发繁殖或菌体无性繁殖的结果。菌丝体是由无数分枝的菌丝组成的,是食用菌的营养器官,其主要功能是分解基质、吸收营养。食用菌的菌丝都是多细胞的,每个细胞都有细胞壁、细胞质和细胞核。

食用菌可分为天然食用菌和栽培食用菌两种类型。天然食用菌有松蘑、玉蕈等,人工栽培的食用菌有香菇、金针菇、蘑菇、平菇、珍珠菇、草菇、竹荪、木耳、银耳、灵芝等。菌类的营养方式不同于绿色植物,菌类没有叶绿素,无法进行光合作用,菌类也不像一般动物那样摄食。食用菌完全靠菌丝伸入土中或枯木中吸收营养物质,以“寄生”或“腐生”的方式繁殖菌丝体。菌丝体一般处于分散状态,有些菌丝体在其生长一定阶段可以相互结合而形成菌核、子座或根状菌等菌丝体的变态。

2.子实体的形态结构

菌丝体遭遇不良环境,无法继续伸展营养菌丝时,就结合成子实体,以产生孢子延续后代。食用菌的子实体相当于开花植物的花和果实部分,孢子相当于植物的种子,与植物根、茎、叶相当的部分就是肉眼几乎看不见的菌丝,菌丝潜入植物体和土壤中。

孢子菌体或菇体通常称为子实体,也叫担子果,其直径2~30cm,高度2~40cm。子实体大部分以伞型为基本形状,但也有例外,例如木耳、银耳等属异担子菌类。子实体是可食用的部分,通常由菌柄、菌盖和菌褶(菌管)组成。

(1)菌柄 是菌盖的支撑部分,有中生(金针菇、草菇)、偏生(香菇)和侧生(侧耳)三种形式。多为圆柱形、纺锤形和棒形。菌柄的质地常为纤维质、肉质或脆骨质。菌柄表面或光滑、或被绒毛、鳞片,或上有条纹、网纹。菌柄内部有的松软或空心,有的为实心。菌柄上有菌环,菌柄下部袋状物称为苞脚。

(2)菌盖 或称菌伞,分表皮层和菌肉两部分。表皮层由保护菌丝组成,由表及里分别为外皮、盖皮和下皮。菌盖伞上的斑点称鳞片,突起称疣点。菌盖的形状和大小因食用菌的种类而异,有圆形、半球形、扇形、喇叭形、钟形或马鞍形等形状。菌盖质地为肉质或膜质、蜡质、革质。菌盖表面有的光滑,有的被纤毛或毛状鳞片,或有粉状物。菌盖有的较干爽,有的则湿润或胶黏,有的有条纹或裂纹。

菌盖的菌肉是长在盖皮下的松软部分,基本上由生殖菌丝和连络菌丝组成密丝组织。这些菌丝细胞各自分离,有的呈泡囊状,有的呈丝状。菌肉菌丝一般呈放射状排列和扩展,从菌柄开始像溅水般向菌盖边缘两侧蔓延。菌肉内除连络菌丝和生殖菌丝外,有的还有产乳菌丝,内含乳汁或油滴。

食用菌菌肉大多为白色,受伤后有的不变色,少部分受伤后菌肉变色。

(3)菌褶(菌管) 生长在菌盖下方,上联菌肉。菌褶中有子实层,菌褶或菌管与菌柄的养生关系有真生(或贴生,如滑菇、香菇)、弯生(凹生,如香菇、金针菇等)、离生(游生,如草菇、双孢蘑菇)和延生(垂生,如鸡油菌),可以认为子实层乃是菌褶两侧的表面覆盖物,是一种产孢的组织。

用显微镜观察,易见子实层有担子基和担子柄,担子柄上着生担孢子,通常2~4个。

子囊菌类的子实体并不形成伞状。子实体称为子囊果或子囊壳,内藏子囊,子囊内通常有8个子囊孢子。很多野生菇都属于子囊菌,例如羊肚菌、冬虫夏草等。

3.食用菌的分类

食用菌与其他生物学科一样,常划分为门、纲、目、科、属、种等分类单元或分类单位,但基本单元为种。现今的食用菌分类主要是根据食用菌的子实体及孢子的形态特征。按子实层的担子或囊状体,可将食用菌分为担子菌类和子囊菌类,其中担子菌类占绝对多数。孢子印的颜色曾是分类的最重要的特征之一,香菇、平菇和金针菇都具有白色至灰白色的孢子印,草菇的孢子印为红色,鸡油菌为粉红色,双孢蘑菇和大肥菇则为暗咖啡色。可是在现今的分类鉴定中,孢子的形状和大小比孢子印更为重要。自使用显微镜以来,孢子的大小、形状、颜色及表面特征已作为食用菌分类的标准特征。

据统计,世界的食用菌已有2000多种,我国的食用菌资源异常丰富、种类繁多,但目前能够进行人工栽培的食用菌不过40多种,而商品食用菌仅有20多种,且多为担子菌。按形态特征的食用菌分类见表1-5-12,主要食用菌及其分类见表1-5-13。

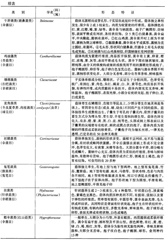
表1-5-12 食用菌按形态特征的分类(科)

表1-5-13 主要食用菌及其分类

随便看

 

离鸟网收录3541549条中英文词条,其功能与新华字典、现代汉语词典、牛津高阶英汉词典等各类中英文词典类似,基本涵盖了全部常用中英文字词句的读音、释义及用法,是语言学习和写作的有利工具。

 

Copyright © 2004-2024 vtrois.com All Rights Reserved
更新时间:2026/4/8 12:33:51