网站首页  词典首页


请输入您要查询的字词:

 

字词 ICU与诊治
类别 中英文字词句释义及详细解析
释义 ICU与诊治

ICU拥有高技术和训练有素的医护队伍,应用先进的现代化设备,以危重病人为服务对象,通过对呼吸循环功能、代谢状态和机体内稳态的动态监测,作出迅速和准确判断,及时有效地施行急救治疗措施,使病人渡过危重阶段,在危重病人的救治中,显示出优越性和卓著效果。

ICU的发展:早在19世纪50年代,南丁格尔(nightingale)即把有希望救活的重伤员集中安置在靠近护士站的地方,使这些危重病人能得到仔细观察、精心护理和及时治疗。在她的观念启发下,开始术后恢复室的工作。第一次世界大战后建立起来的麻醉后恢复室和军队中的休克治疗组织,是ICU的前驱。

1923年,美国Dandy率先为脑外科病人开设术后恢复室。1930年,Kirschner在德国建立了术后恢复室和ICU病房。1952年,丹麦等北欧国家和1955年美国脊髓灰白质炎流行中,大量病人集中治疗,麻醉科医师进入传染病房,和传染科医师协作进行气管插管和人工通气等治疗,使病死率明显降低。通过实践证实;将危重病人集中观察、细心护理、加强治疗可显著地提高医疗质量。1958年,美国Safar建立了第1个由麻醉科管辖的具有现代规模的综合性ICU,在此基础上1970年美国兴起危重病医学,并作为专业学科迅速发展。

80年代后,中国各大医院才纷纷建立ICU。1982年,北京协和医院开设外科ICU第1张病床。ICU现已成为市级以上医院的重要组成部分和中国等级医院评定内容之一。

现代规模的ICU,根据收治病人情况有以下3种模式:(1)综合ICU,是面向全院各科重危病人的,其优点是人力、物力相对集中,工作效率高,但专职ICU医师要精通各专科危重病人的诊断治疗,是有一定困难的。

(2)专科的1CU,只收治某专科或某一病种病人,如心脏病的CCU,新生儿的NCU,呼吸科的RCU等,由专科医师管理,他们有较强的专科处理能力,但对调控病人生理功能和维持机体内稳态有感不足。(3)外科ICU或内科ICU,为大科的ICU,兼有专科ICU及综合ICU特征,既节省人力、物力,又对大科病人的病情比较熟悉,适合于一般综合性医院。

综合性医院ICU床位占医院总床位数的1%~5%不等,普通医院约占1%~2%,接受危重病人多的重点医院或中心医院可达5%。为便于管理,1个单元的ICU床位设置以6~12张为宜,每床占地面积12~14m2,床间距至少1.5m,辅助用房面积应和床位面积相等,或再增加50%。

ICU的布局原则:(1)中央控制台或护办室能随时观察到每个病人;(2)有最短的急救治疗距离;(3)有充分的面积放置药物、仪器;(4)人员、物品、室内空气最好保持单向流动;(5)有清洁区和次清洁区之分,最好有隔离病房。

综合ICU的医师和护士是危重医学的专业工作人员,应经过专门培训,业务能力强,有高度责任感及奉献精神。

医师和床位的比例为1∶1~1.5;主任医师;主治医师:住院医师应定为1∶2∶5,必须有1名副主任医师以上有威望的高年医师负责全面工作。专职医师应具有多学科知识,熟练的监测、急救与复苏技术,和丰富的处理危重病人经验;麻醉科有经验的医师,在这方面则有相对优势。

但专职医师不可能精通各专科疾病,专科性很强的问题要采取会诊方式妥善处理。ICU的护士是ICU中重技术力量,必须经过正规培训,能掌握使用监护仪、呼吸机等,有一定应急处理能力。

护士和床位的比例为2~3∶1;主管护师:护师:护士为1:3:8。一个完善的ICU除医师、护士外,还应配有呼吸治疗师、检验师、生物医学工程人员等。

综合ICU的病人来自全院各临床科室,专科ICU只收治本专科的危重病人。收治的急重症病人,应是经加强监测和治疗后有可能好转者。

按现代护理观点,根据需要加强护理的工作量和时间,将病人按病情轻重程度分为病危(随时需加强护理,时间在18~24h)、病重(护理时间12h左右)、一般和能自理4类,ICU收治的病人属第1、2类。

适应症:(1)各种疑难或复杂的大手术后者,(2)麻醉手术期间发生严重并发症者,(3)各类休克及严重创伤者,(4)心功能不全、心衰或严重心律不齐者,(5)呼吸功能不全或呼吸衰竭者,(6)急性肾功能不全者,(7)重症代谢障碍者(8),急性药物中毒者,(9)脏器移植术后者(10)心肺复苏后者。

非收治适应症:(12)脑死亡病人,(2)病因不能纠正的濒死状态者,(3)急性传染病者,(4)恶性肿瘤晚期者,(5)精神病患者,(6)慢性疾病者。

诊治措施记分系统简称TISS(表1),系计算医护人员为ICU危重病人采取的诊断治疗措施的记分。积分在4分以上为收治指征,4分以上为病情重笃。此外还有APACHE评分法,该评分法不仅根据病人送往ICU时的急重病的生理状态,还包括发病前的3~6个月健康状况,来估计病情,判断预后。

早在1981年,美国华盛顿大学医疗中心就将APACHE用于疾病预后判断,1985年发展为APACHE Ⅱ,1990年,美国40个医院统计17457个病例结果,提出APACHE Ⅲ。APACHE记分法和死亡率呈正相关,积分10分以下;死亡率在10%以下。若积分在40分以上,则死亡率达90%以上。APACHEⅡ包括3部分;(1)急性生理记分0~60,称APS(Acute Physiology Score),(2)年龄评分0~6,(3)病前健康记分0~5(表2)。

表1ICU诊治评分表(TISS)

B:年龄评分:

≤44 0 65~74 5

45~54 2 ≥75 6

55~64 3

C:病前健康 记分 APACHⅡ总分

急诊手术后 5 =A+B+C

选择性手术后 2

ICU中的监测和加强治疗:ICU中的监测治疗,必须有现代化仪器设备,重点是满足呼吸、循环、代谢状态的监测和治疗,如循环方面:心电示波,应有心率紊乱分析、有创及无创血压测定、心输出量测定等,并应有输液泵、除颤器、主动脉内气囊反搏装置等;呼吸方面:有呼吸波形、频率、潮气量、气道阻力等监测,应备有血气分析仪、氧及二氧化碳浓度监测仪。ICU需有几种类型呼吸机、雾化吸入器、气管插管及气管切开的设备。

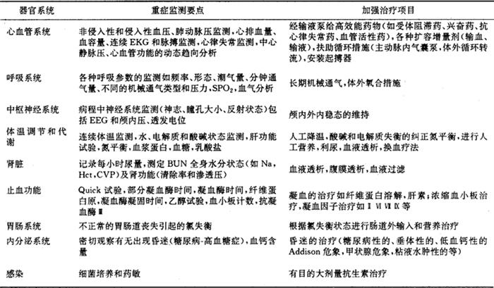
简要介绍见表3。

表3 按系统进行的重症监测和加强治疗

中国ICU的建立已受到重视,因为ICU能明显提高医疗质量,降低死亡率,成功地抢救许多过去难以救治的病人。但有关ICU模式、设备的配置、由于仪器故障所致意外以及MSOF的治愈率、CPCR的成功率、电子计算机资料处理等,有待进一步探讨和提高。

【参考文献】:

1 Editorial views.Anesthesiology,1977,44:81

2 谢荣.国外医学(外科学分册),1983,6:338~340

3 马遂.国外医学(麻醉学与复苏分册),1984,5:218~223

4 刘俊杰,赵俊.现代麻醉学.北京:人民卫生出版社,1987,1295~1301

5 Wong D T,et al.Can.J.Anesth.,1991,38(3):374~377

6 Wright D,et al.The Lanceut,1991,338:676

(安徽省立医院麻醉科高玉华撰)

随便看

 

离鸟网收录3541549条中英文词条,其功能与新华字典、现代汉语词典、牛津高阶英汉词典等各类中英文词典类似,基本涵盖了全部常用中英文字词句的读音、释义及用法,是语言学习和写作的有利工具。

 

Copyright © 2004-2024 vtrois.com All Rights Reserved
更新时间:2026/4/8 0:26:11