网站首页  词典首页


请输入您要查询的字词:

 

字词 中国医学百科全书︱历代中医外科学主要著作及参考书目简介
类别 中英文字词句释义及详细解析
释义
中国医学百科全书︱历代中医外科学主要著作及参考书目简介
  • 位置: 首页/附录库/中国医学百科全书

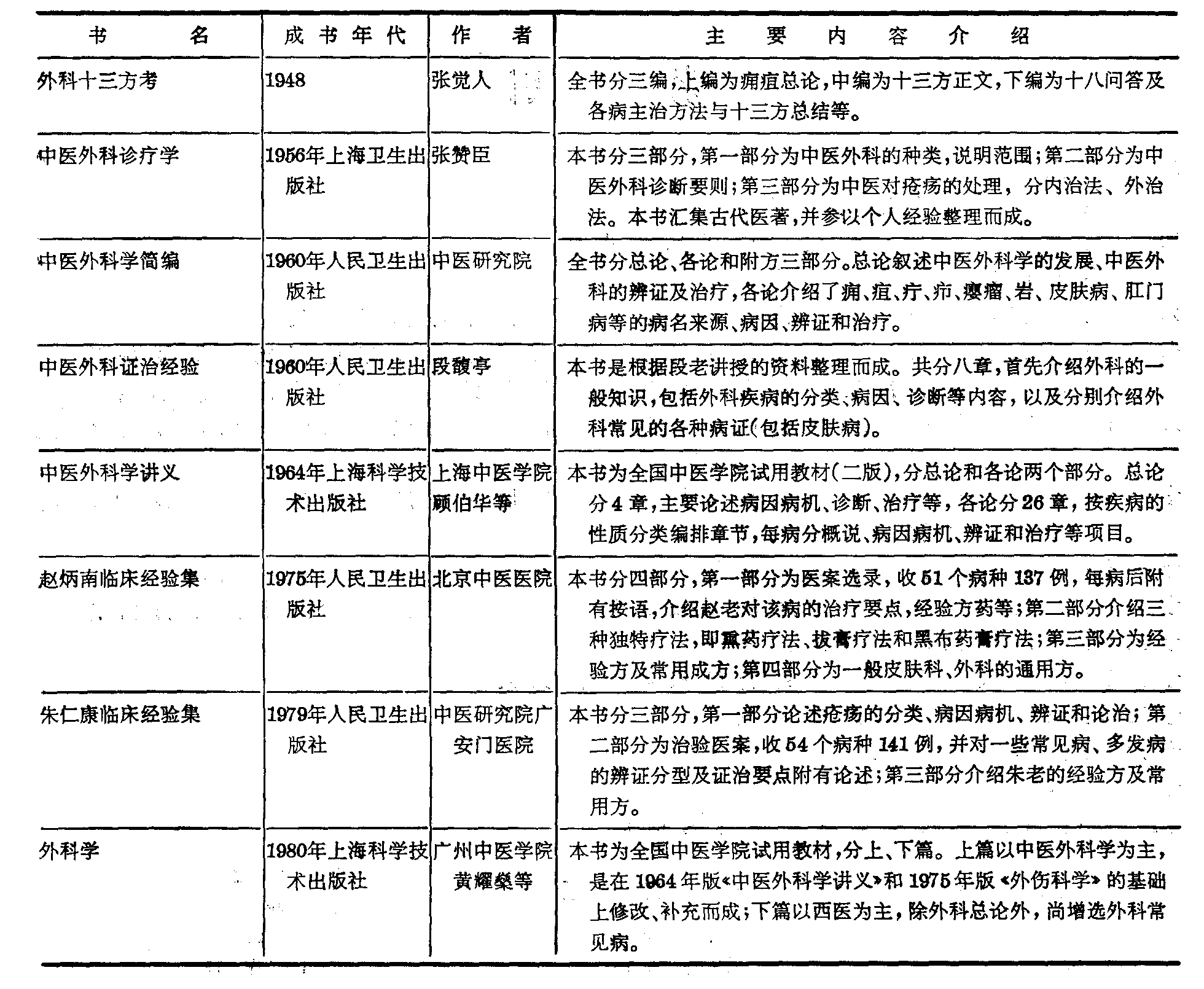
历代中医外科学主要著作及参考书目简介

(续表)

(续表)

(续表)

☚ 中国医学百科全书︱中国医学百科全书 中医骨伤科学   中国医学百科全书︱序 ☛
00005589
随便看

 

离鸟网收录3541549条中英文词条,其功能与新华字典、现代汉语词典、牛津高阶英汉词典等各类中英文词典类似,基本涵盖了全部常用中英文字词句的读音、释义及用法,是语言学习和写作的有利工具。

 

Copyright © 2004-2024 vtrois.com All Rights Reserved
更新时间:2026/4/9 1:51:56