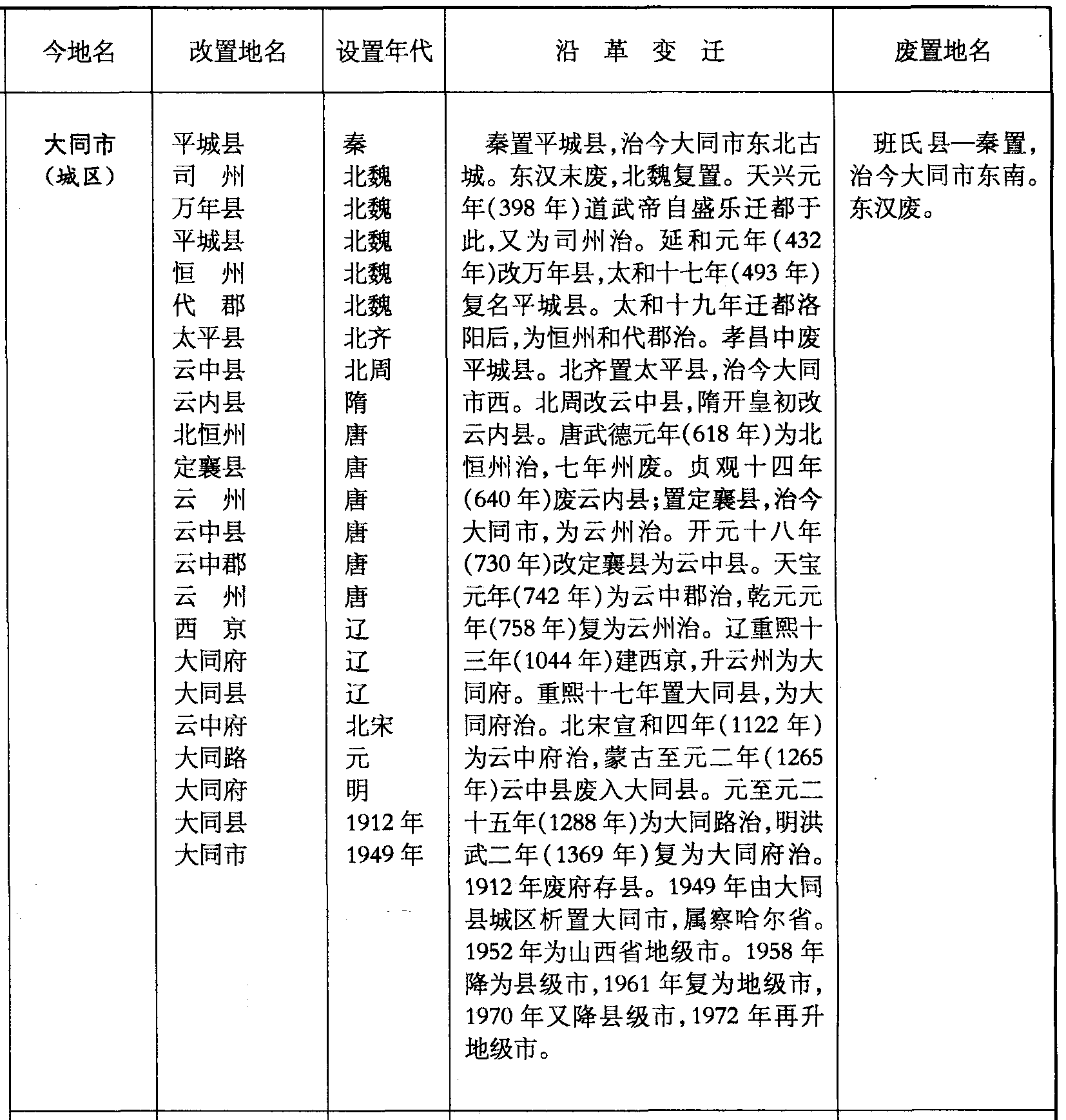
大同市(城区)平城县
司州
万年县
平城县
恒州
代郡
太平县
云中县
云内县
北恒州
定襄县
云州
云中县
云中郡
云州
西京
大同府
大同县
云中府
大同路
大同府
大同县
大同市
大同市(城区)
平城县
司州
万年县
平城县
恒州
代郡
太平县
云中县
云内县
北恒州
定襄县
云州
云中县
云中郡
云州
西京
大同府
大同县
云中府
大同路
大同府
大同县
大同市
秦
北魏
北魏
北魏
北魏
北魏
北齐
北周
隋
唐
唐
唐
唐
唐
唐
辽
辽
辽
北宋
元
明
1912年
1949年
秦置平城县,治今大同市东北古城。东汉末废,北魏复置。天兴元年(398年)道武帝自盛乐迁都于此,又为司州治。延和元年(432年)改万年县,太和十七年(493年)复名平城县。太和十九年迁都洛阳后,为恒州和代郡治。孝昌中废平城县。北齐置太平县,治今大同市西。北周改云中县,隋开皇初改云内县。唐武德元年(618年)为北恒州治,七年州废。贞观十四年(640年)废云内县;置定襄县,治今大同市,为云州治。开元十八年(730年)改定襄县为云中县。天宝元年(742年)为云中郡治,乾元元年(758年)复为云州治。辽重熙十三年(1044年)建西京,升云州为大同府。重熙十七年置大同县,为大同府治。北宋宣和四年(1122年)为云中府治,蒙古至元二年(1265年)云中县废入大同县。元至元二十五年(1288年)为大同路治,明洪武二年(1369年)复为大同府治。1912年废府存县。1949年由大同县城区析置大同市,属察哈尔省。1952年为山西省地级市。1958年降为县级市,1961年复为地级市,1970年又降县级市,1972年再升地级市。
班氏县—秦置,治今大同市东南。东汉废。
