网站首页  词典首页


请输入您要查询的字词:

 

字词 孔子百科辞典︱孔子世系表
类别 中英文字词句释义及详细解析
释义
孔子百科辞典︱孔子世系表
  • 位置: 首页/附录库/孔子百科辞典

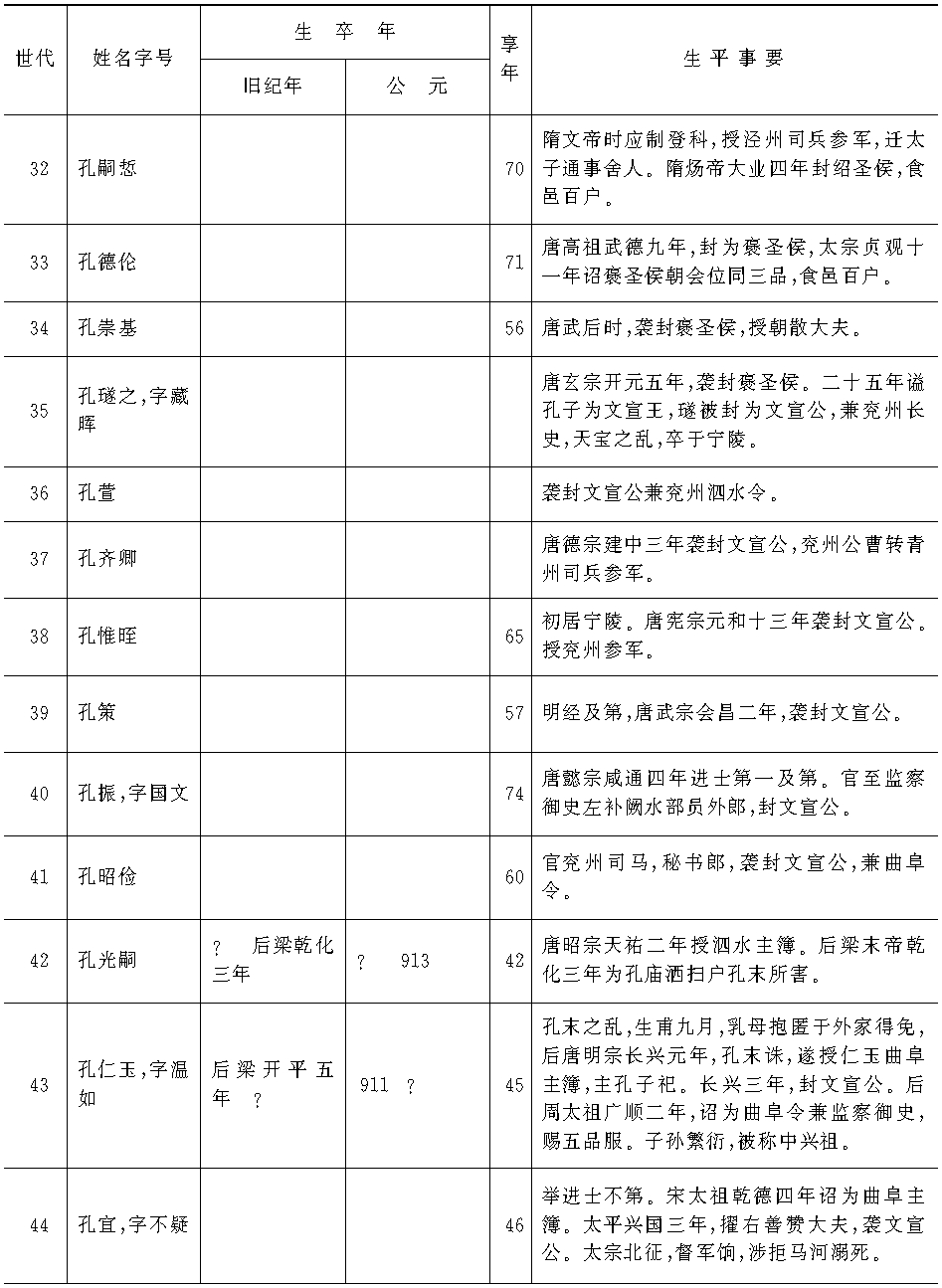
孔子世系表

孔子祖先


孔氏嫡裔

续 表

续 表

续 表

续 表

续 表

续 表

续 表

(衷尔钜、夏乃儒编)

☚ 孔子百科辞典︱凡例   孔子百科辞典︱孔子名言选 ☛
00011372
随便看

 

离鸟网收录3541549条中英文词条,其功能与新华字典、现代汉语词典、牛津高阶英汉词典等各类中英文词典类似,基本涵盖了全部常用中英文字词句的读音、释义及用法,是语言学习和写作的有利工具。

 

Copyright © 2004-2024 vtrois.com All Rights Reserved
更新时间:2026/4/9 9:48:09