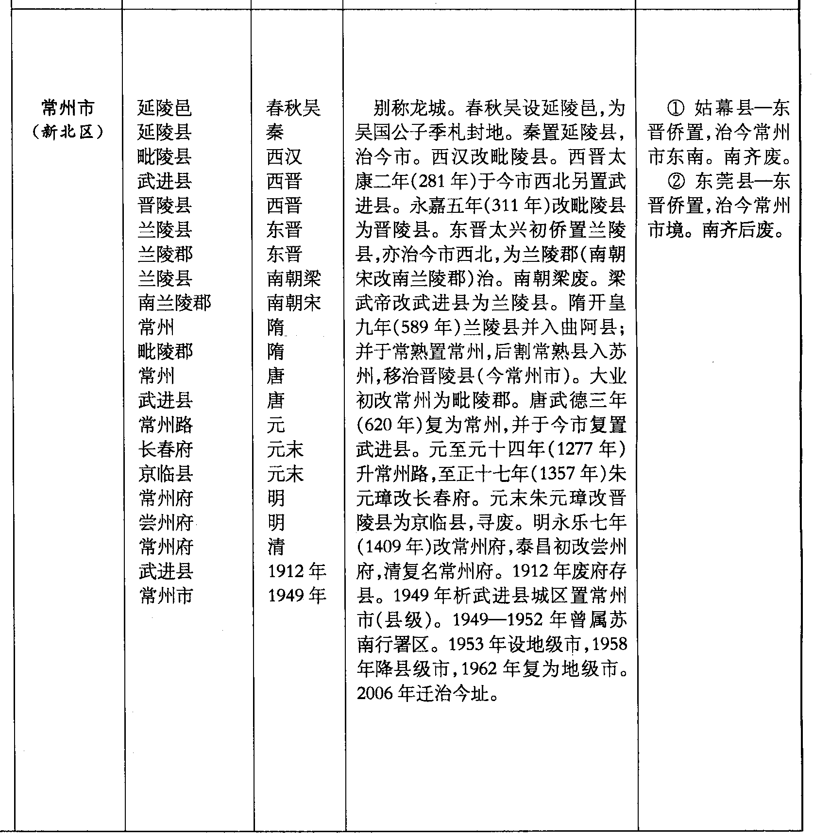
常州市(新北区)延陵邑
延陵县
毗陵县
武进县
晋陵县
兰陵县
兰陵郡
兰陵县
南兰陵郡
常州
毗陵郡
常州
武进县
常州路
长春府
京临县
常州府
尝州府
常州府
武进县
常州市
常州市(新北区)
延陵邑
延陵县
毗陵县
武进县
晋陵县
兰陵县
兰陵郡
兰陵县
南兰陵郡
常州
毗陵郡
常州
武进县
常州路
长春府
京临县
常州府
尝州府
常州府
武进县
常州市
春秋吴
秦
西汉
西晋
西晋
东晋
东晋
南朝梁
南朝宋
隋
隋
唐
唐
元
元末
元末
明
明
清
1912年
1949年
别称龙城。春秋吴设延陵邑,为吴国公子季札封地。秦置延陵县,治今市。西汉改毗陵县。西晋太康二年(281年)于今市西北另置武进县。永嘉五年(311年)改毗陵县为晋陵县。东晋太兴初侨置兰陵县,亦治今市西北,为兰陵郡(南朝宋改南兰陵郡)治。南朝梁废。梁武帝改武进县为兰陵县。隋开皇九年(589年)兰陵县并入曲阿县;并于常熟置常州,后割常熟县入苏州,移治晋陵县(今常州市)。大业初改常州为毗陵郡。唐武德三年(620年)复为常州,并于今市复置武进县。元至元十四年(1277年)升常州路,至正十七年(1357年)朱元璋改长春府。元末朱元璋改晋陵县为京临县,寻废。明永乐七年(1409年)改常州府,泰昌初改尝州府,清复名常州府。1912年废府存县。1949年析武进县城区置常州市(县级)。1949—1952年曾属苏南行署区。1953年设地级市,1958年降县级市,1962年复为地级市。2006年迁治今址。
❶ 姑幕县—东晋侨置,治今常州市东南。南齐废。
❷ 东莞县—东晋侨置,治今常州市境。南齐后废。
