网站首页  词典首页


请输入您要查询的字词:

 

字词 步态试验
类别 中英文字词句释义及详细解析
释义
步态试验

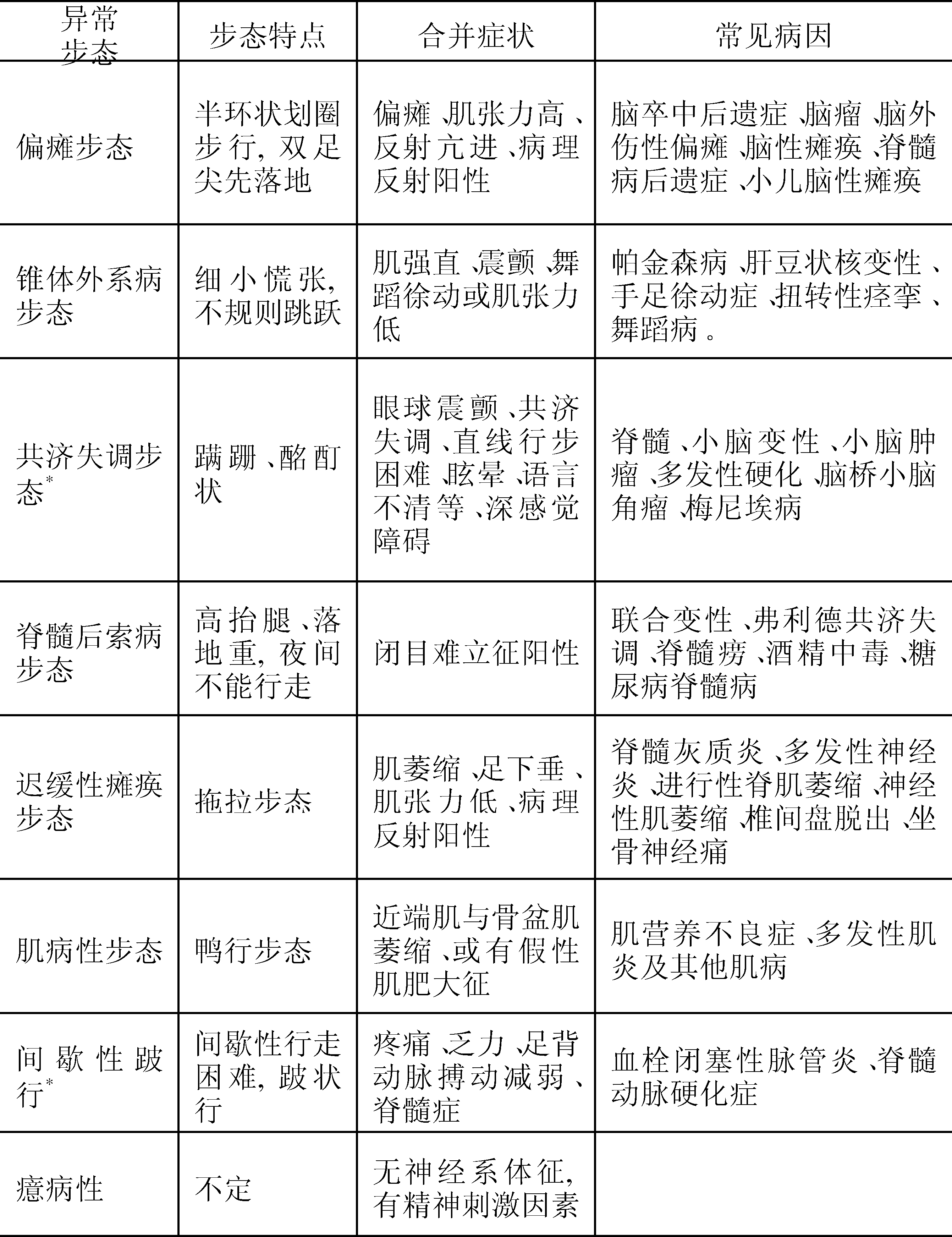
步态试验gait test

让被检查者在平地上行走,观察其步态,然后依据步态特点判断疾病原因的一种方法(见表)。


步态异常主要疾病鉴别诊断表

☚ 步态   慌张步态 ☛
00001246
随便看

 

离鸟网收录3541549条中英文词条,其功能与新华字典、现代汉语词典、牛津高阶英汉词典等各类中英文词典类似,基本涵盖了全部常用中英文字词句的读音、释义及用法,是语言学习和写作的有利工具。

 

Copyright © 2004-2024 vtrois.com All Rights Reserved
更新时间:2026/4/7 0:16:36