网站首页  词典首页


请输入您要查询的字词:

 

字词 潜在性眼球震颤检查法
类别 中英文字词句释义及详细解析
释义
潜在性眼球震颤检查法

潜在性眼球震颤检查法examination method of latent nystagmus

查被检查者双眼睁开时无震颤,视力良好,但遮盖任何一眼,双眼即出现跳动型水平性震颤,方向不固定,一般快相朝向未遮盖的眼。两眼同时遮盖或闭眼时也无震颤。遮一眼时单眼视力明显减低。有少数病人仅遮某一眼时始现震颤,遮另一眼则否;如双眼视力不等,遮视力较好的眼时,另眼震颤明显。这种震颤常在医生检查时发现,又称隐性球震颤。正常在婴儿时期如有,终生不变。可伴有集合性或分开性斜视(表)

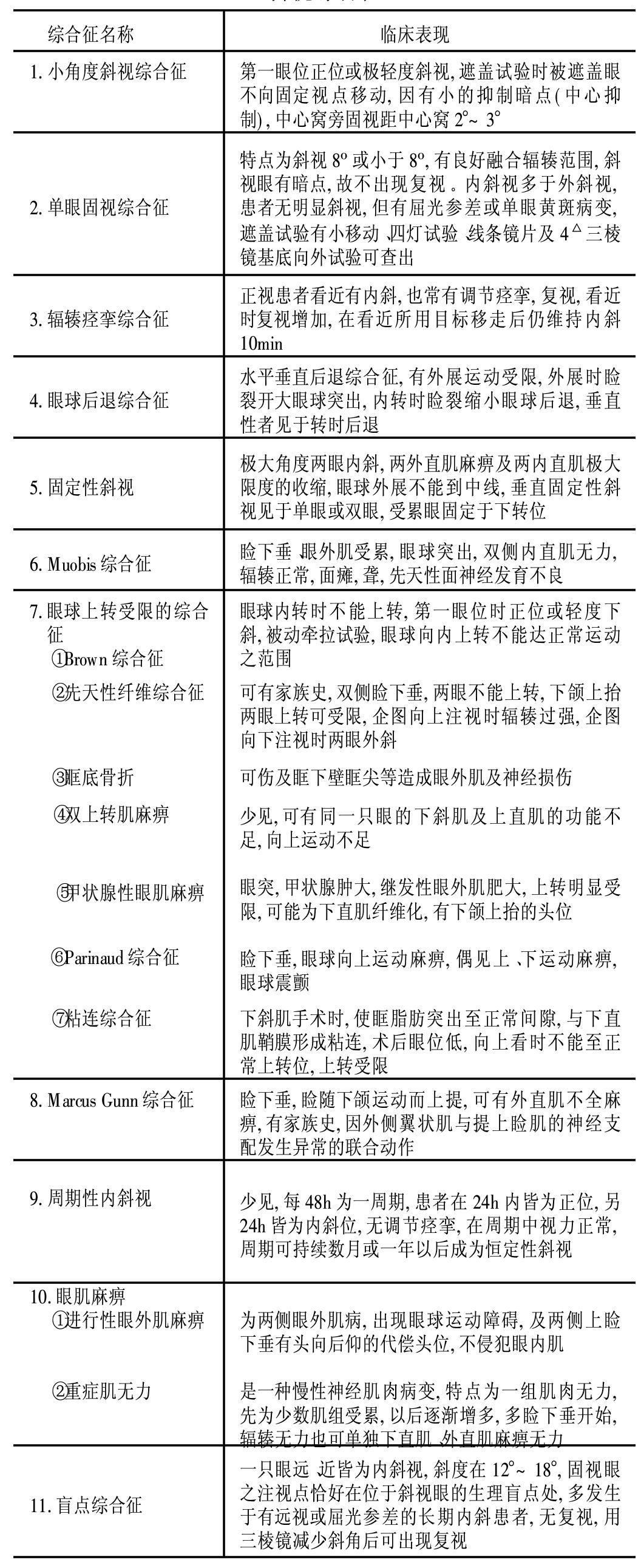
斜视综合征

☚ 眼震试验   先天性眼震的分类 ☛
00006857
随便看

 

离鸟网收录3541549条中英文词条,其功能与新华字典、现代汉语词典、牛津高阶英汉词典等各类中英文词典类似,基本涵盖了全部常用中英文字词句的读音、释义及用法,是语言学习和写作的有利工具。

 

Copyright © 2004-2024 vtrois.com All Rights Reserved
更新时间:2026/5/26 20:51:34