网站首页  词典首页


请输入您要查询的字词:

 

字词 优生咨询
类别 中英文字词句释义及详细解析
释义 优生咨询

为实现优生,对有关人口在婚姻和生育方面,给予优生知识的指导,包括婚前检查、生育指导和产前诊断等。

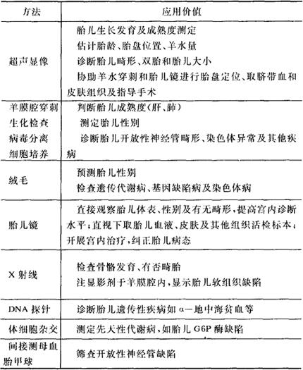
婚前检查,为指导未婚夫妇,什么条件下可以结婚,什么条件下不可结婚,避免因不适当的婚配而生育不健康的孩子。生育指导,为指导已婚夫妇,什么条件下可以生育子女,什么条件下不应该生育子女。产前诊断,为进行宫内诊断胎儿的发育情况和有没有畸形与遗传病,并对孕妇的生育进行指导。如果发现胎儿有异常现象,劝说孕妇及时中断妊娠,进行流产或引产(见60、61页表)。

(表A) 产前诊断对象

随便看

 

离鸟网收录3541549条中英文词条,其功能与新华字典、现代汉语词典、牛津高阶英汉词典等各类中英文词典类似,基本涵盖了全部常用中英文字词句的读音、释义及用法,是语言学习和写作的有利工具。

 

Copyright © 2004-2024 vtrois.com All Rights Reserved
更新时间:2026/4/8 7:45:04