公司的特性与分类
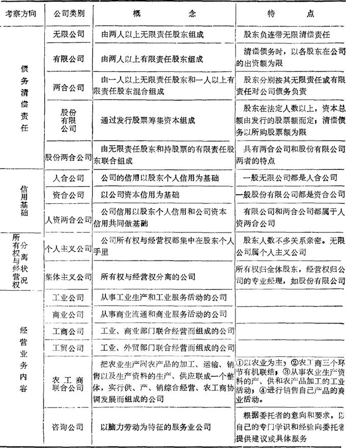
1.公司的基本特性 公司是企业、公司是法人、公司是联合体。 (1)公司是企业。 ❶ 它是独立的商品经营者,具有企业的独立性、商品性、营利性等经济特征; ❷ 它是社会再生产中的最基层环节; ❸ 它是具有内在经济联系的经济实体,对国家承担自负盈亏的经济责任。 (2)公司是法人。就组织性质而言,公司是民事活动的参加者和重要的民事主体,是具有民事权利、能力和民事行为能力并依法独立享有民事权利和承担民事义务的组织。公司作为法人存在,必须具备四个基本条件: ❶ 依法成立; ❷ 有必要的财产和资金; ❸ 有自己的名称、组织机构和场所; ❹ 能够独立承担民事责任。 (3)公司是联合体。 ❶ 由两人(自然人或法人)或两人以上集资组合而成。可以是资金联合,也可以是财产联合。 ❷ 集资的资金和财产,是由公司支配的独立资金和资产。 ❸ 公司具有独立的法人地位,各成员原有的法律地位不复存在。 2.公司分类 从不同方面考察公司的形式,即公司的存在方式,可以归纳出不同的公司种类,见表11-1。 表11-1 公司分类   |